Specification
Catalog# EM1101
GAPDH Mouse Monoclonal Antibody [5-E10]
-
WB
-
IF-Cell
-
IHC-P
-
Human
-
Mouse
-
Rat
-
Zebrafish
-
Rabbit
-
unconjugated
Overview
Product Name
GAPDH Mouse Monoclonal Antibody [5-E10]
Antibody Type
Mouse Monoclonal Antibody
Immunogen
Synthetic peptide within human GAPDH aa 10-50.
Species Reactivity
Human, Mouse, Rat, Zebrafish, Rabbit
Validated Applications
WB, IF-Cell, IHC-P
Molecular Weight
Predicted band size: 36 kDa
Positive Control
MDA-MB-231 cell lysate, HeLa cell lysate, MCF7 cell lysate, SK-Br-3 cell lysate, JAR cell lysate, NIH/3T3 cell lysate, C2C12 cell lysate, PC-12 cell lysate, Mouse kidney tissue lysate, Rat liver tissue lysate, HeLa, F9, zebrafish cell/tissue lysates, human liver tissue, mouse liver tissue, human spleen tissue, rat liver tissue, rat spleen tissue.
Conjugation
unconjugated
Clone Number
5-E10
RRID
Product Features
Form
Liquid
Storage Instructions
Shipped at 4℃. Store at +4℃ short term (1-2 weeks). It is recommended to aliquot into single-use upon delivery. Store at -20℃ long term.
Storage Buffer
1*PBS (pH7.4), 0.2% BSA, 40% Glycerol. Preservative: 0.05% Sodium Azide.
Isotype
IgM
Purification Method
Protein L affinity purified.
Application Dilution
-
WB
-
1:10,000-1:50,000
-
IF-Cell
-
1:200-1:500
-
IHC-P
-
1:200-1:1,000
Applications in Publications
Species in Publications
Target
Function
GAPDH (Glyceraldehyde-3-phosphate dehydrogenase) has both glyceraldehyde-3-phosphate dehydrogenase and nitrosylase activities, thereby playing a role in glycolysis and nuclear functions, respectively. It participates in nuclear events including transcription, RNA transport, DNA replication and apoptosis. GAPDH is a key enzyme in glycolysis that catalyzes the first step of the pathway by converting D-glyceraldehyde 3-phosphate (G3P) into 3-phospho-D-glyceroyl phosphate.
Background References
1. "The glyceraldehyde 3 phosphate dehydrogenase gene family: structure of a human cDNA and of an X chromosome linked pseudogene; amazing complexity of the gene family in mouse." Hanauer A., Mandel J.-L. EMBO J. 3:2627-2633(1983)
2. "Enhanced expression of a glyceraldehyde-3-phosphate dehydrogenase gene in human lung cancers." Tokunaga K., Nakamura Y., Sakata K., Fujimori K., Ohkubo M., Sawada K., Sakiyama S. Cancer Res. 47:5616-5619(1986)
3. "Glyceraldehyde-3-phosphate dehydrogenase is phosphorylated by protein kinase Ciota /lambda and plays a role in microtubule dynamics in the early secretory pathway." Tisdale E.J.J. Biol. Chem. 277:3334-3341(2001)
Sequence Similarity
Belongs to the glyceraldehyde-3-phosphate dehydrogenase family.
Post-translational Modification
S-nitrosylation of Cys-152 leads to interaction with SIAH1, followed by translocation to the nucleus (By similarity). S-nitrosylation of Cys-247 is induced by interferon-gamma and LDL(ox) implicating the iNOS-S100A8/9 transnitrosylase complex and seems to prevent interaction with phosphorylated RPL13A and to interfere with GAIT complex activity.; ISGylated.; Sulfhydration at Cys-152 increases catalytic activity.; Oxidative stress can promote the formation of high molecular weight disulfide-linked GAPDH aggregates, through a process called nucleocytoplasmic coagulation. Such aggregates can be observed in vivo in the affected tissues of patients with Alzheimer disease or alcoholic liver cirrhosis, or in cell cultures during necrosis. Oxidation at Met-46 may play a pivotal role in the formation of these insoluble structures. This modification has been detected in vitro following treatment with free radical donor (+/-)-(E)-4-ethyl-2-[(E)-hydroxyimino]-5-nitro-3-hexenamide. It has been proposed to destabilize nearby residues, increasing the likelihood of secondary oxidative damages, including oxidation of Tyr-45 and Met-105. This cascade of oxidations may augment GAPDH misfolding, leading to intermolecular disulfide cross-linking and aggregation.; Succination of Cys-152 and Cys-247 by the Krebs cycle intermediate fumarate, which leads to S-(2-succinyl)cysteine residues, inhibits glyceraldehyde-3-phosphate dehydrogenase activity. Fumarate concentration as well as succination of cysteine residues in GAPDH is significantly increased in muscle of diabetic mammals. It was proposed that the S-(2-succinyl)cysteine chemical modification may be a useful biomarker of mitochondrial and oxidative stress in diabetes and that succination of GAPDH and other thiol proteins by fumarate may contribute to the metabolic changes underlying the development of diabetes complications.
Subcellular Location
Cytoplasm
Synonyms
38 kDa BFA-dependent ADP-ribosylation substrate antibody
aging associated gene 9 protein antibody
Aging-associated gene 9 protein antibody
BARS-38 antibody
cb609 antibody
EC 1.2.1.12 antibody
Epididymis secretory sperm binding protein Li 162eP antibody
G3P_HUMAN antibody
G3PD antibody
G3PDH antibody
Expand38 kDa BFA-dependent ADP-ribosylation substrate antibody
aging associated gene 9 protein antibody
Aging-associated gene 9 protein antibody
BARS-38 antibody
cb609 antibody
EC 1.2.1.12 antibody
Epididymis secretory sperm binding protein Li 162eP antibody
G3P_HUMAN antibody
G3PD antibody
G3PDH antibody
GAPD antibody
GAPDH antibody
Glyceraldehyde 3 phosphate dehydrogenase antibody
Glyceraldehyde-3-phosphate dehydrogenase antibody
HEL-S-162eP antibody
KNC-NDS6 antibody
MGC102544 antibody
MGC102546 antibody
MGC103190 antibody
MGC103191 antibody
MGC105239 antibody
MGC127711 antibody
MGC88685 antibody
OCAS, p38 component antibody
OCT1 coactivator in S phase, 38-KD component antibody
peptidyl cysteine S nitrosylase GAPDH antibody
Peptidyl-cysteine S-nitrosylase GAPDH antibody
wu:fb33a10 antibody
CollapseImages
-
Western blot analysis of GAPDH on different lysates with Mouse anti-GAPDH antibody (EM1101) at 1/10,000 dilution.
Lane 1: MDA-MB-231 cell lysate (20 µg/Lane)
Lane 2: HeLa cell lysate (20 µg/Lane)
Lane 3: MCF7 cell lysate (20 µg/Lane)
Lane 4: SK-Br-3 cell lysate (20 µg/Lane)
Lane 5: JAR cell lysate (20 µg/Lane)
Lane 6: NIH/3T3 cell lysate (20 µg/Lane)
Lane 7: C2C12 cell lysate (20 µg/Lane)
Lane 8: PC-12 cell lysate (20 µg/Lane)
Lane 9: Mouse kidney tissue lysate (40 µg/Lane)
Lane 10: Rat liver tissue lysate (40 µg/Lane)
Predicted band size: 36 kDa
Observed band size: 36 kDa
Exposure time: 1 minute 30 seconds;
4-20% SDS-PAGE gel.
Proteins were transferred to a PVDF membrane and blocked with 5% NFDM/TBST for 1 hour at room temperature. The primary antibody (EM1101) at 1/10,000 dilution was used in 5% NFDM/TBST at room temperature for 2 hours. Goat Anti-Mouse IgG - HRP Secondary Antibody (HA1006) at 1/50,000 dilution was used for 1 hour at room temperature. -
Immunocytochemistry analysis of HeLa cells labeling GAPDH with Mouse anti-GAPDH antibody (EM1101) at 1/100 dilution.
Cells were fixed in 4% paraformaldehyde for 20 minutes at room temperature, permeabilized with 0.1% Triton X-100 in PBS for 5 minutes at room temperature, then blocked with 1% BSA in 10% negative goat serum for 1 hour at room temperature. Cells were then incubated with Mouse anti-GAPDH antibody (EM1101) at 1/100 dilution in 1% BSA in PBST overnight at 4 ℃. Goat Anti-Mouse IgG H&L (iFluor™ 488, HA1125) was used as the secondary antibody at 1/1,000 dilution. PBS instead of the primary antibody was used as the secondary antibody only control. Nuclear DNA was labelled in blue with DAPI.
beta Tubulin (ET1602-4, red) was stained at 1/100 dilution overnight at +4℃. Goat Anti-Rabbit IgG H&L (iFluor™ 594, HA1122) were used as the secondary antibody at 1/1,000 dilution. -
Immunocytochemistry analysis of F9 cells labeling GAPDH with Mouse anti-GAPDH antibody (EM1101) at 1/100 dilution.
Cells were fixed in 4% paraformaldehyde for 20 minutes at room temperature, permeabilized with 0.1% Triton X-100 in PBS for 5 minutes at room temperature, then blocked with 1% BSA in 10% negative goat serum for 1 hour at room temperature. Cells were then incubated with Mouse anti-GAPDH antibody (EM1101) at 1/100 dilution in 1% BSA in PBST overnight at 4 ℃. Goat Anti-Mouse IgG H&L (iFluor™ 488, HA1125) was used as the secondary antibody at 1/1,000 dilution. PBS instead of the primary antibody was used as the secondary antibody only control. Nuclear DNA was labelled in blue with DAPI.
beta Tubulin (ET1602-4, red) was stained at 1/100 dilution overnight at +4℃. Goat Anti-Rabbit IgG H&L (iFluor™ 594, HA1122) were used as the secondary antibody at 1/1,000 dilution. -
Western blot analysis of GAPDH on zebrafish cell/tissue lysates with Mouse anti-GAPDH antibody (EM1101) at 1/10,000 dilution.
Lysates/proteins at 20 µg/Lane.
Predicted band size: 36 kDa
Observed band size: 36 kDa
Exposure time: 14 seconds; ECL: K1801;
4-20% SDS-PAGE gel.
Proteins were transferred to a PVDF membrane and blocked with 5% NFDM/TBST for 1 hour at room temperature. The primary antibody (EM1101) at 1/10,000 dilution was used in 5% NFDM/TBST at 4℃ overnight. Goat Anti-Mouse IgG - HRP Secondary Antibody (HA1006) at 1/50,000 dilution was used for 1 hour at room temperature. -
Immunohistochemical analysis of paraffin-embedded human liver tissue with Mouse anti-GAPDH antibody (EM1101) at 1/200 dilution.
The section was pre-treated using heat mediated antigen retrieval with Tris-EDTA buffer (pH 9.0) for 20 minutes. The tissues were blocked in 1% BSA for 20 minutes at room temperature, washed with ddH2O and PBS, and then probed with the primary antibody (EM1101) at 1/1,000 dilution for 1 hour at room temperature. The detection was performed using an HRP conjugated compact polymer system. DAB was used as the chromogen. Tissues were counterstained with hematoxylin and mounted with DPX. -
Immunohistochemical analysis of paraffin-embedded mouse liver tissue with Mouse anti-GAPDH antibody (EM1101) at 1/200 dilution.
The section was pre-treated using heat mediated antigen retrieval with Tris-EDTA buffer (pH 9.0) for 20 minutes. The tissues were blocked in 1% BSA for 20 minutes at room temperature, washed with ddH2O and PBS, and then probed with the primary antibody (EM1101) at 1/1,000 dilution for 1 hour at room temperature. The detection was performed using an HRP conjugated compact polymer system. DAB was used as the chromogen. Tissues were counterstained with hematoxylin and mounted with DPX. -
Immunohistochemical analysis of paraffin-embedded human spleen tissue with Mouse anti-GAPDH antibody (EM1101) at 1/200 dilution.
The section was pre-treated using heat mediated antigen retrieval with Tris-EDTA buffer (pH 9.0) for 20 minutes. The tissues were blocked in 1% BSA for 20 minutes at room temperature, washed with ddH2O and PBS, and then probed with the primary antibody (EM1101) at 1/1,000 dilution for 1 hour at room temperature. The detection was performed using an HRP conjugated compact polymer system. DAB was used as the chromogen. Tissues were counterstained with hematoxylin and mounted with DPX. -
Immunohistochemical analysis of paraffin-embedded rat liver tissue with Mouse anti-GAPDH antibody (EM1101) at 1/200 dilution.
The section was pre-treated using heat mediated antigen retrieval with Tris-EDTA buffer (pH 9.0) for 20 minutes. The tissues were blocked in 1% BSA for 20 minutes at room temperature, washed with ddH2O and PBS, and then probed with the primary antibody (EM1101) at 1/1,000 dilution for 1 hour at room temperature. The detection was performed using an HRP conjugated compact polymer system. DAB was used as the chromogen. Tissues were counterstained with hematoxylin and mounted with DPX. -
Immunohistochemical analysis of paraffin-embedded rat spleen tissue with Mouse anti-GAPDH antibody (EM1101) at 1/200 dilution.
The section was pre-treated using heat mediated antigen retrieval with Tris-EDTA buffer (pH 9.0) for 20 minutes. The tissues were blocked in 1% BSA for 20 minutes at room temperature, washed with ddH2O and PBS, and then probed with the primary antibody (EM1101) at 1/1,000 dilution for 1 hour at room temperature. The detection was performed using an HRP conjugated compact polymer system. DAB was used as the chromogen. Tissues were counterstained with hematoxylin and mounted with DPX.
Please note: All products are "FOR RESEARCH USE ONLY AND ARE NOT INTENDED FOR DIAGNOSTIC OR THERAPEUTIC USE"
Citation
-
SPARK-seq: A high-throughput platform for aptamer discovery and kinetic profiling
Author:
PMID: 10.1126/science.adv6127
Journal: science
Application: WB
Reactivity: Human / Mouse
Publish date: 2026 Jan
-
Citation
-
Coated Ferrous Sulfate Requirement for Alleviating Hypoxia-Induced Hepatopancreatic Inflammation in Sub-Adult Grass Carp (Ctenopharyngodon idella)
Author:
PMID: 10.1016/j.fsi.2026.111113
Journal: Fish & Shellfish Immunology
Application: WB
Reactivity: Fish
Publish date: 2026 Jan
-
Citation
-
A novel protein cRERE encoded by a circular RNA directly targets ERK signaling to alleviate chemotherapy-induced neuropathic pain
Author: Zhang Jian-Bo, Zhao Zhong-Bao, Wu Jia-Yan, Duan Yu-Juan, Zhou Da-Qiang, Li Qiong, Ren Xu-Han, Yang Xiao-Hua, Zhao Yu-Ting, Zhao Shu-Quan, Chen Mei-Ying, Zhang Xiang-Zhong, Xin Wen-Jun, Guo Guo-Qing, Xie Jing-Dun, Xu Ting
PMID: 41107944
Journal: Cell Communication And Signaling
Application: WB
Reactivity: Rat
Publish date: 2025 Oct
-
Citation
-
miR-10c Targets dgat2 and Affects the Expression of Genes Involved in Fatty Acid and Triglyceride Metabolism in Oreochromis niloticus Under Heat Stress
Author: Wen Wang, Wenjing Tao, Jixiang Hua, Siqi Lu, Yalun Dong, Jun Qiang, Yifan Tao
PMID: 41096982
Journal: International Journal Of Molecular Sciences
Application: WB
Reactivity: Fish
Publish date: 2025 Oct
-
Citation
-
Sphingosine-1-phosphate signalling activates E-Syt1 to facilitate HDL-derived cholesterol transport
Author: Xu Zizhen, Meng Ying, St-Germain Jonathan, Afshari Arezoo, Dixon Charneal L., Heybrock Saskia, Zhao Qiang, Weng Xialian, Chen Jishun, Collins Richard, Hu Hu, Zhou Quan, Sun Qiming, Xu Pinglong, Liu Wei, Saftig Paul, Raught Brian, Fairn Gregory D., Neculai Dante
PMID: 40437229
Journal: Nature Cell Biology
Application: WB
Reactivity:
Publish date: 2025 May
-
Citation
-
Dynamic bidirectional regulation between Stk38 and rabies virus M protein coordinates apoptosis progression during neurotropic infection
Author: Shujie Wang, Hao Zhou, Xi Zhang, Jingjing Cao, Taohong Lei, Ming Chen, Yulin Zhang, Yunbin Xu
PMID: 40398756
Journal: International Journal Of Biological Macromolecules
Application: WB
Reactivity: Human
Publish date: 2025 May
-
Citation
-
Compression force regulates cementoblast mineralization via S1PR1/mitophagy axis
Author: Han Wang, Jingwen Cai, Linxin Chen, Sihang Chen, Xinhan Yang, Zhonghan Chen, Linyu Xu
PMID: 40035536
Journal: FASEB Journal
Application: WB
Reactivity: Human
Publish date: 2025 Mar
-
Citation
-
Fumonisin B1 Exerts Immunosuppressive Effects Through Cytoskeleton Remodeling and Function Attenuation of Mature Dendritic Cells
Author: Yanqin Yu, Xue Zhao, Yao Cheng, Guofu Shang, Kaiyi Tang, Yun Wang, Xiaoyan Peng, Sha Ou, Zuquan Hu
PMID: 40243458
Journal: International Journal Of Molecular Sciences
Application: FC
Reactivity: Mouse
Publish date: 2025 Mar
-
Citation
-
Integrated transcriptomic and metabolomic analysis reveals the antifungal effects of myco-silver nanoparticles against toxigenic Fusarium verticillioides
Author: Shumila Ishfaq, Xiaoyan Liang, Yi Ding, Jun Zhang, Fengcheng Zhang, Arslan Anjum, Wei Guo
PMID: 40577872
Journal: Journal Of Environmental Management
Application: WB
Reactivity: Fusarium verticillioides
Publish date: 2025 Jun
-
Citation
-
FgMsn2 negatively regulates general stress responses and autophagy in Fusarium graminearum
Author: Gu Rongcheng, Jian Yunqing, Liu Zunyong
PMID: 25NOPMID25080101
Journal: Phytopathology Research
Application: WB
Reactivity: Fusarium graminearum
Publish date: 2025 Jun
-
Citation
-
Long noncoding RNA GCH1 mediates mitophagy via the PTEN-induced kinase 1/Parkin pathway to drive chondrocyte dysfunction and cartilage degeneration in osteoarthritis
Author: Gang Zeng, Yujun Sun, Taihe Liu, Wenzhou Liu, Yanbo Chen, Jionglin Wu, Jiayuan Zheng, Weidong Song, Yue Ding
PMID: 40634791
Journal: Animal Models And Experimental Medicine
Application: WB
Reactivity: Human
Publish date: 2025 Jul
-
Citation
-
A novel dual-targeting strategy of nanobody-driven protein corona modulation for glioma therapy
Author: Yupei Zhang, Shugang Qin, Tingting Song, Zhiying Huang, Zekai Lv, Yang Zhao, Xiangyu Jiao, Min Sun, Yinghan Zhang, Guang Xie, Yuting Chen, Xuli Ruan, Ruyue Liu, Haixing Shi, Chunli Yang, Siyu Zhao, Zhongshan He, Hai Huang, Xiangrong Song
PMID: 10NOPMID25082601
Journal: Acta Pharmaceutica Sinica B
Application: WB
Reactivity: Mouse
Publish date: 2025 Jul
-
Citation
-
The Mgv1-Rlm1 axis orchestrates SAGA and SWI/SNF complexes at target promoters
Author: Chaoyun Xu, Yueqi Zhang, Chengqi Zhang, Li Chen, Yanni Yin, Yun Chen, Zunyong Liu, Zhonghua Ma
PMID: 40650980
Journal: Nucleic Acids Research
Application: WB
Reactivity: Fusarium graminearum
Publish date: 2025 Jul
-
Citation
-
A multilayered regulatory network mediated by protein phosphatase 4 controls carbon catabolite repression and de-repression in Magnaporthe oryzae
Author:
PMID: 10.1038/s42003-025-07581-3
Journal: Communications Biology
Application: WB
Reactivity: Magnaporthe oryzae
Publish date: 2025 Jan
-
Citation
-
A multilayered regulatory network mediated by protein phosphatase 4 controls carbon catabolite repression and de-repression in Magnaporthe oryzae
Author: Huang Zhicheng, Wang Qing, Li Yan, Huang Pengyun, Liao Jian, Wang Jing, Li Hui, Cai Yingying, Wang Jiaoyu, Liu Xiaohong, Lin Fu-Cheng, Lu Jianping
PMID: 39875495
Journal: Communications Biology
Application: WB
Reactivity: M. Oryzae
Publish date: 2025 Jan
-
Citation
-
PDZRN4 suppresses lung adenocarcinoma progression via inhibiting ubiquitin-mediated HIF-1A degradation
Author: Li Honghao, Wu Junfeng, Dai Hua, Li Jiaming, Bai Xiaoyan, Sun Yueli, Lin Jiaxin, Li Yangsi, Li Peng, Shi Lingchao, Wang Zhen, Tu Haiyan, Ke Ee
PMID: 10.1038/s41388-025-03670-z
Journal: Oncogene
Application: WB
Reactivity: Mouse,Human
Publish date: 2025 Dec
-
Citation
-
Curcumin Alleviates the Effects of Heat Stress on Broiler Pectoral Muscle via Decorin (DCN) -Mediated TGF-β Signaling Pathway
Author: Dingping Bai, Yingxiu Hu, Yuting Liu, Mengru Xue, Xuelian Liu
PMID: 10.1016/j.psj.2025.106231
Journal: Poultry Science
Application: WB
Reactivity: Chicken
Publish date: 2025 Dec
-
Citation
-
Regulation of the LAMTOR5-AS1/miR-134-5p/ANGPTL4 axis by ING5 in non-small-cell lung cancer
Author: Haihua Zhang, Xueying Liu, Xinli Liu, Yifan Zhang, Guizhou Gao, Xiaodong Wang, Lin Qu, Gaofeng Liu, Tao Zhang
PMID: 10.1016/j.jrras.2025.102143
Journal: Journal Of Radiation Research And Applied Sciences
Application: WB
Reactivity: Human
Publish date: 2025 Dec
-
Citation
-
Dietary biotin facilitates collagen deposition and myofiber growth and development, improving muscle chewiness and hardness in grass carp (Ctenopharyngodon idella)
Author: Yang Yang, Wei-Dan Jiang, Pei Wu, Yang Liu, Yao-Bin Ma, Sheng-Yao Kuang, Shu-Wei Li, Ling Tang, Cheng-Bo Zhong, Lin Feng, Xiao-Qiu Zhou
PMID: NOPMID25100901
Journal: Food Bioscience
Application: WB
Reactivity: Fish
Publish date: 2025 Aug
-
Citation
-
UFMylation of BiP/GRP78 Is Crucial for Maintenance of Endoplasmic Reticulum Homeostasis
Author:
PMID: 10.1096/fj.202500976RR
Journal: FASEB Journal
Application: WB
Reactivity: Human
Publish date: 2025 Aug
-
Citation
-
Involvement of the E2-like enzyme Atg3 in fungal development and virulence of Botryosphaeria dothidea
Author: Wenjiao Han, Yang Han, Yanru Ma, Guolei Yu, Xushi Jiang, Qian Yang, Na Liu, Caixia Wang, Baohua Li, Sen Lian, Weichao Ren
PMID: 40894500
Journal: Frontiers In Plant Science
Application: WB
Reactivity: Botryosphaeria dothidea
Publish date: 2025 Aug
-
Citation
-
Premature termination of DNA Damage Repair by 3-Methyladenine potentiates cisplatin cytotoxicity in nasopharyngeal carcinoma cells
Author: Jie Zhou, Sisi Liu, Jiali Deng, Longmei He, Binyuan Jiang
PMID: 40758730
Journal: Public Library Of Science One
Application: WB
Reactivity: Human
Publish date: 2025 Aug
-
Citation
-
Extracellular vesicles enriched with miR-486 from Tetramethylpyrazine-preconditioned bone marrow mesenchymal stem cells promote microglia/macrophage M2 polarization and enhance neurogenesis in rats with ischemic stroke
Author: Mao Shihui, Lan Ting, Sun Yimei, Li Lin, Jiang Weifeng, Xu Jiadong, Feng Yan, Hu Huiqin, Fang Yan, Xu Lanxi, Chu Lisheng
PMID: 40859346
Journal: Stem Cell Research & Therapy
Application: WB
Reactivity: Rat
Publish date: 2025 Aug
-
Citation
-
Resveratrol—A Herbal Immunomodulator, Ameliorates Experimental Autoimmune Myasthenia Gravis by Regulating the Foxo1-Foxp3 Pathway
Author: Heyun Cheng, Yunan Shan, Xiaoyue Shen, Yanbin Li
PMID: 40262044
Journal: Journal Of Biochemical And Molecular Toxicology
Application: WB
Reactivity: Rat
Publish date: 2025 Apr
-
Citation
-
Targeted modulation of dual-metal ion homeostasis to induce ER stress and cuproptosis for synergistic breast tumor suppression
Author: Xiaoxian Zhang, Xuequan Zhang, Jiahui Zhu, Tinghua Li, Lianyi Yang, Lei Lei, Fang Wu, Bin He, Jun Cao
PMID: 13NOPMID25060501
Journal: Chemical Engineering Journal
Application: WB
Reactivity: Rat
Publish date: 2025 Apr
-
Citation
-
F-box/WD Repeat-Containing Protein 5 Promotes Breast Cancer Progression by Regulating Ferroptosis via Enhancing Krüppel-like Factor 13 Ubiquitination Through Phosphoinositide 3-Kinase/Serine/Threonine Protein Kinase Pathway
Author: Chen Chen, Hui Li, Ziyi Zhang, Haipeng Li, Hongtao Li
PMID: 40228045
Journal: Rejuvenation Research
Application: WB
Reactivity: Human
Publish date: 2025 Apr
-
Citation
-
Role of ferroptosis mediated by abnormal membrane structure in DEHP-induced reproductive injury
Author: Wei Deng, Jie Zhao, Xia Wang, Dinggang Li, Mingxin Wang, Xiangqin Zheng, Runchang Wang, Qitong Guo, Peng Zhao, Hao Yan, Lianju Shen, Chunlan Long, Guanghui Wei, Shengde Wu
PMID: 40306442
Journal: Free Radical Biology And Medicine
Application: WB
Reactivity: Mouse
Publish date: 2025 Apr
-
Citation
-
Post-cleavage target residence determines asymmetry in non-homologous end joining of Cas12a-induced DNA double strand breaks
Author: Chen Ruo-Dan, Yang Yi, Liu Kun-Ming, Hu Jing-Zhen, Feng Yi-Li, Yang Chun-Yi, Jiang Rui-Rui, Liu Si-Cheng, Wang Yue, Han Ping-An, Tian Ru-Gang, Wang Yu-Long, Xu Shi-Ming, Xie An-Yong
PMID: 40229905
Journal: Genome Biology
Application: WB
Reactivity: Human
Publish date: 2025 Apr
-
Citation
-
Cepharantine prevents hypertrophic scarring by regulating the TGF-β/SMAD pathway
Author: Liu Chenhuan, Yu Qin, Shen Lingyan, Wen Xiaoyan, lian Juan, Wang Jiani, Yang Jin, Chen Lin
PMID: 40274641
Journal: Archives Of Dermatological Research
Application: WB
Reactivity: Human,Rabbit
Publish date: 2025 Apr
-
Citation
-
Novel β-γ′ type lignans from cultivated Notopterygium incisum and their potential anti-inflammatory activity
Author: Xue Zhou, Zhiqiang Niu, Haifeng Wu, Bin Chen, Junyao Li, Luyao Qi, Guolin Zhang, Fu Li, Ting Shen
PMID: 15NOPMID25060901
Journal: Industrial Crops And Products
Application: WB
Reactivity: Mouse
Publish date: 2025 Apr
-
Citation
-
Hongjingtian alleviates arsenic-induced hepatocyte injury by inhibiting oxidative stress and endoplasmic reticulum stress
Author:
PMID: 40285662
Journal:
Application: WB
Reactivity: Fish
Publish date: 2025 Apr
-
Citation
-
The nuclear pore protein Nup2 is essential for growth and development, stress response, pathogenicity and deoxynivalenol biosynthesis in Fusarium graminearum
Author: Yaxuan Wang, Chengqi Zhang, Xiaozhen Zhao, Yuxin Qiu, Xiaoyan Wang, Chenzhong Zhao, Yongxia Qi, Qiong Wan, Li Chen
PMID: 39253892
Journal: Pest Management Science
Application: WB
Reactivity: Fusarium graminearum
Publish date: 2024 Sept
-
Citation
-
The Chemo-Immunotherapeutic Roles of Tumor-Derived Extracellular Vesicle-Based Paclitaxel Delivery System in Hepatocarcinoma
Author: Yanghui Bi ,et al
PMID: 39283990
Journal: Molecular Pharmaceutics
Application: WB
Reactivity: Mouse
Publish date: 2024 Sep
-
Citation
-
Paeoniflorin inhibited GSDMD to alleviate ANIT-induced cholestasis via pyroptosis signaling pathway
Author: Ma Xiao,et al
PMID: 39255724
Journal: Phytomedicine
Application: WB
Reactivity: Rat
Publish date: 2024 Sep
-
Citation
-
Natural Product-Inspired Discovery of Naphthoquinone-Furo-Piperidine Derivatives as Novel STAT3 Inhibitors for the Treatment of Triple-Negative Breast Cancer
Author: Fan Chengcheng,et al
PMID: 39226127
Journal: Journal Of Medicinal Chemistry
Application: WB
Reactivity: Human
Publish date: 2024 Sep
-
Citation
-
HIV1 gp120 activates microglia via TLR2-nf-κb signaling to up-regulate inflammatory cytokine expression and induce neuropathic pain
Author: Sun Yimeng,et al
PMID: 39216684
Journal: Neuropharmacology
Application: WB
Reactivity: Mouse
Publish date: 2024 Sep
-
Citation
-
Promotion of Bone Osteogenic and Regeneration by Resveratrol-Derived Carbon dots in Inflammatory Environments via a One-Step Hydrothermal Method
Author: Shanshan Li ,et al
PMID: NO PMID 2024101806
Journal: Colloids And Surfaces A-Physicochemical And Engineering Aspects
Application: WB
Reactivity: Mouse
Publish date: 2024 Oct
-
Citation
-
Targeting USP11 regulation by a novel lithium-organic coordination compound improves neuropathologies and cognitive functions in Alzheimer transgenic mice
Author: Yi Guo,et al
PMID: 39394468
Journal: EMBO Molecular Medicine
Application: WB
Reactivity: Mouse
Publish date: 2024 Oct
-
Citation
-
A novel highly antifungal compound ZJS-178 targeting myosin I inhibits the endocytosis and mycotoxin biosynthesis of Fusarium graminearum
Author: Qiaowan Chen,et al
PMID: NO PMID 2024101205
Journal: Crop Health
Application: WB
Reactivity: Fungi
Publish date: 2024 Oct
-
Citation
-
The secreted protein FonCHRD is essential for vegetative growth, asexual reproduction, and pathogenicity in watermelon Fusarium wilt fungus
Author: Jiajun Lou,et al
PMID: NO PMID2024110109
Journal: Crop Health
Application: WB
Reactivity: Nicotiana benthamiana
Publish date: 2024 Oct
-
Citation
-
P4HB maintains Wnt-dependent stemness in glioblastoma stem cells as a precision therapeutic target and serum marker
Author: Zheng Yuan ,et al
PMID: 39580454
Journal: Oncogenesis
Application: WB
Reactivity: Human
Publish date: 2024 Nov
-
Citation
-
Suppressing FXR promotes antiviral effects of bile acids via enhancing the interferon transcription
Author: Liang Xue,et al
PMID: 39220861
Journal: Acta Pharmaceutica Sinica B
Application: WB
Reactivity: Human
Publish date: 2024 May
-
Citation
-
The MAP kinase FvHog1 regulates FB1 synthesis and Ca2+ homeostasis in Fusarium verticillioides
Author: Xiea Haoxue,et al
PMID: 38795487
Journal: Journal Of Hazardous Materials
Application: WB
Reactivity: Maize
Publish date: 2024 May
-
Citation
-
An Immune‐Regulating Polysaccharide Hybrid Hydrogel with Mild Photothermal Effect and Anti‐Inflammatory for Accelerating Infected Wound Healing
Author: Zhou Shengzhe,et al
PMID: 38711313
Journal: Advanced Healthcare Materials
Application: WB
Reactivity: Mouse
Publish date: 2024 May
-
Citation
-
Actin-related protein MoFim1 modulated the pathogenicity of Magnaporthe oryzae by controlling three MAPK signaling pathways, appressorium formation, and hydrophobicity
Author: Wei Yunyun,et al
PMID: NO PMID20240514
Journal: Physiological And Molecular Plant Pathology
Application: WB
Reactivity: Human
Publish date: 2024 May
-
Citation
-
Cafestol inhibits colon cancer cell proliferation and tumor growth in xenograft mice by activating LKB1/AMPK/ULK1-dependent autophagy
Author: Feng Yuemei,et al
PMID: 38492819
Journal: Journal Of Nutritional Biochemistry
Application: WB
Reactivity: Mouse
Publish date: 2024 Mar
-
Citation
-
A nano-platform combats the "attack" and "defense" of cytoskeleton to block cascading tumor metastasis
Author: Tao Jing,et al
PMID: 38301926
Journal: Journal Of Controlled Release
Application: WB
Reactivity: Mouse
Publish date: 2024 Mar
-
Citation
-
The anti-hyperlipidemia effect of Atractylodes macrocephala Rhizome (AM)-increased HDL via reverse cholesterol transfer (RCT)
Author: Li Bo,et al
PMID: 38560167
Journal: Heliyon
Application: WB
Reactivity: Rat
Publish date: 2024 Mar
-
Citation
-
DP7-C/mir-26a system promotes bone regeneration by remodeling the osteogenic immune microenvironment
Author: Huang Jie,et al
PMID: 38501171
Journal: Oral Diseases
Application: WB
Reactivity: Rat
Publish date: 2024 Mar
-
Citation
-
Label-free Raman imaging for screening of anti-inflammatory function food
Author: Zeng Qi,et al
PMID: 38544930
Journal: Food Chemistry-X
Application: WB
Reactivity: Mouse
Publish date: 2024 Mar
-
Citation
-
Jintiange capsule ameliorates glucocorticoid-induced osteonecrosis of the femoral head in rats by regulating the activity and differentiation of BMSCs
Author: Xu Hui,et al
PMID: 39262662
Journal: Journal Of Traditional And Complementary Medicine
Application: WB
Reactivity: Rat
Publish date: 2024 Mar
-
Citation
-
Targeting lysyl oxidase like 2 attenuates OVA-induced airway remodeling partly via the AKT signaling pathway
Author: Zeng Rong,et al
PMID: 38824593
Journal: Respiratory Research
Application: WB
Reactivity: Human,Mouse
Publish date: 2024 Jun
-
Citation
-
Exercise following joint distraction inhibits muscle wasting and delays the progression of post-traumatic osteoarthritis in rabbits by activating PGC-1α in skeletal …
Author: Liu Xinghui,et al
PMID: 38822418
Journal: Journal Of Orthopaedic Surgery And Research
Application: WB
Reactivity: Human,Rabbit
Publish date: 2024 Jun
-
Citation
-
Gomisin N rescues cognitive impairment of Alzheimer's disease by targeting GSK3β and activating Nrf2 signaling pathway
Author: Song Meiying,et al
PMID: 38924927
Journal: Phytomedicine
Application: WB
Reactivity: Mouse
Publish date: 2024 Jun
-
Citation
-
Acid-sensing ion channel 1 in nucleus tractus solitarii neurons contributes to the enhanced CO2-stimulated cardiorespiratory effect in spontaneously hypertensive rats
Author: Zhu Yufang,et al
PMID: 38889841
Journal: Life Sciences
Application: WB
Reactivity: Rat
Publish date: 2024 Jun
-
Citation
-
Icariin, a natural flavonoid glucoside, inhibits neuroinflammation in mice with triple-transgenic Alzheimer's disease by regulating the Akt/GSK-3β signaling pathway
Author: Wu Sichen,et al
PMID: NOPMID20240621
Journal: Journal Of Functional Foods
Application: WB
Reactivity: Mouse
Publish date: 2024 Jun
-
Citation
-
Scorpion venom heat-resistant synthesized peptide ameliorates epileptic seizures and imparts neuroprotection in rats mediated by NMDA receptors
Author: Sui Aoran,et al
PMID: 38830458
Journal: European Journal Of Pharmacology
Application: WB
Reactivity: Rat
Publish date: 2024 Jun
-
Citation
-
Warming Yang Promoting Blood Circulation and Diuresis Alleviates Myocardial Damage by Inhibiting Collagen Fiber and Myocardial Fibrosis and Attenuating Mitochondria Signaling Pathway Mediated Apoptosis in Chronic Heart Failure Rats
Author: Yong Chen, Yadan Tu, Lei Du, Ruixue Nan, Yi Ren
PMID: 38522897
Journal: Tohoku Journal Of Experimental Medicine
Application: WB
Reactivity: Rat
Publish date: 2024 Jul
-
Citation
-
The SUMOylation pathway regulates the pathogenicity of Fusarium oxysporum f. sp. niveum in watermelon through stabilizing the pH regulator FonPalC via SUMOylation
Author: Azizullah,et al
PMID: 38310728
Journal: Microbiological Research
Application: WB
Reactivity: Watermelon
Publish date: 2024 Feb
-
Citation
-
METTL3 promotes osteogenic differentiation of human umbilical cord mesenchymal stem cells by upregulating m6A modification of circCTTN
Author: Chen Chujiang,et al
PMID: 38358895
Journal: Bioscience Reports
Application: WB
Reactivity: Human
Publish date: 2024 Feb
-
Citation
-
Deficiency of polypeptide N-acetylgalactosamine transferase 9 contributes to a risk for Parkinson's disease via mitochondrial dysfunctions
Author: Peng Yuanwen,et al
PMID: 38401583
Journal: International Journal Of Biological Macromolecules
Application: WB
Reactivity: Mouse
Publish date: 2024 Feb
-
Citation
-
Profiling of deubiquitinases that control virulence in the pathogenic plant fungus Fusarium graminearum
Author: Ahai Chen, Xingmin Han, Chao Liu, Yifan Zhou, Yiyi Ren, Xingxing Shen, Won Bo Shim, Yunrong Chai, Zhonghua Ma, Yun Chen
PMID: 38332398
Journal: New Phytologist
Application: WB
Reactivity: Fusarium graminearum
Publish date: 2024 Feb
-
Citation
-
Platinum‐loaded Cerium Oxide Capable of Repairing Neuronal Homeostasis for Cerebral Ischemia‐Reperfusion Injury Therapy
Author: Zhang Qiang,et al
PMID: 38323853
Journal: Advanced Healthcare Materials
Application: WB
Reactivity: Mouse
Publish date: 2024 Feb
-
Citation
-
The transcription factor FgSfp1 orchestrates mycotoxin deoxynivalenol biosynthesis in Fusarium graminearum
Author: Shuting Sun,et al
PMID: 39604708
Journal: Communications Biology
Application: WB
Reactivity: Fusarium graminearum
Publish date: 2024 Dec
-
Citation
-
GLP-1RAs attenuated obesity and reversed leptin resistance partly via activating the microbiome-derived inosine/A2A pathway
Author: Chunyan Dong,et al
PMID: 40177547
Journal: Acta Pharmaceutica Sinica B
Application: WB
Reactivity: Mouse
Publish date: 2024 Dec
-
Citation
-
Macrophage S1PR2 Drives Sepsis-induced Immunosuppression by Exacerbating Mitochondrial Fragmentation
Author: Xiangyang Yu,et al
PMID: 39626018
Journal: American Journal Of Respiratory Cell And Molecular Biology
Application: WB
Reactivity: Human
Publish date: 2024 Dec
-
Citation
-
S-acylation of ATGL is required for lipid droplet homoeostasis in hepatocytes
Author: Zheng Yuping,et al
PMID: 39143266
Journal: Nature Metabolism
Application: WB
Reactivity: Human
Publish date: 2024 Aug
-
Citation
-
The HMGCS2-associated hub genes as promising targets for ulcerative colitis patients
Author: Yan Jing,et al
PMID: NO PMID20240817
Journal: Preprint And Has Not Been Certified By Peer Review
Application: WB
Reactivity: Human
Publish date: 2024 Aug
-
Citation
-
MHCI trafficking signal‐based mRNA vaccines strengthening immune protection against RNA viruses
Author: Zhang Yupei,et al
PMID: 39801759
Journal: Bioengineering & Translational Medicine
Application: WB
Reactivity: Mouse
Publish date: 2024 Aug
-
Citation
-
The Ser/Thr protein kinase FonKin4-poly(ADP-ribose) polymerase FonPARP1 phosphorylation cascade is required for the pathogenicity of watermelon fusarium wilt fungus Fusarium oxysporum f. sp. niveum
Author: Wang Jiajing, Gao Yizhou, Xiong Xiaohui, Yan Yuqing, Lou Jiajun, Noman Muhammad, Li Dayong, Song Fengming
PMID: 38690366
Journal: Frontiers In Microbiology
Application:
Reactivity:
Publish date: 2024 Apr
-
Citation
-
SLC15A3 plays a crucial role in pulmonary fibrosis by regulating macrophage oxidative stress
Author: Luo Jun,et al
PMID: 38374230
Journal: Cell Death & Differentiation
Application: WB
Reactivity: Mouse
Publish date: 2024 Apr
-
Citation
-
Transcriptome analysis reveals that gga-miR-2954 inhibits the inflammatory response against Eimeria tenella infection
Author: Yu Hailiang,et al
PMID: 38670189
Journal: International Journal Of Biological Macromolecules
Application: WB
Reactivity: Chicken
Publish date: 2024 Apr
-
Citation
-
Identification of naphthalimide-derivatives as novel PBD-targeted polo-like kinase 1 inhibitors with efficacy in drug-resistant lung cancer cells
Author: Li Pingping,et al
PMID: 38657480
Journal: European Journal Of Medicinal Chemistry
Application: WB
Reactivity: Human
Publish date: 2024 Apr
-
Citation
-
B7-H3 suppresses CD8+ T cell immunologic function through reprogramming glycolytic metabolism
Author: Wu Yulu,et al
PMID: 38577598
Journal: Journal Of Cancer
Application: WB
Reactivity: Human
Publish date: 2024 Apr
-
Citation
-
Exosome/antimicrobial peptide laden hydrogel wound dressings promote scarless wound healing through miR-21-5p-mediated multiple functions
Author: Yang Yuling,et al
PMID: 38581764
Journal: Biomaterials
Application: WB
Reactivity: Human,Mouse
Publish date: 2024 Apr
-
Citation
-
ESL Attenuates BLM-induced IPF in Mice: Dual Mediation of the TLR4/NF-κB and TGF-β1/PI3K/Akt/FOXO3a Pathways
Author: Jia Canchao,et al
PMID: 38972238
Journal: Phytomedicine
Application: WB
Reactivity: Mouse
Publish date: 2024 Apr
-
Citation
-
The potential effect of salvianolic acid B against rat ischemic brain injury in combination with mesenchymal stem cells
Author: Minli Yan, Zheming Li, Shijie Dai, Shouye Li, Pingping Yu
PMID: 37708947
Journal: Journal Of Chemical Neuroanatomy
Application: WB
Reactivity: Rat
Publish date: 2023 Sept
-
Citation
-
The STRIPAK complex orchestrates cell wall integrity signalling to govern the fungal development and virulence of Fusarium graminearum
Author: Chen A, Liu N, Xu C, et al
PMID: 37278525
Journal: Molecular Plant Pathology
Application: WB
Reactivity: Fusarium graminearum
Publish date: 2023 Sept
-
Citation
-
Unilateral injection of botulinum toxin type A into the masseter muscle induces mandibular asymmetry in adolescent rats by suppressing the angular process growth
Author:
PMID: 37897486
Journal: American Journal Of Orthodontics And Dentofacial Orthopedics
Application: WB
Reactivity: Rat
Publish date: 2023 Oct
-
Citation
-
GADD45A regulates subcutaneous fat deposition and lipid metabolism by interacting with Stat1
Author:
PMID: 37807064
Journal: BMC Biology
Application: WB
Reactivity: Mouse
Publish date: 2023 Oct
-
Citation
-
The transcription factor FgStuA regulates virulence and mycotoxin biosynthesis via recruiting the SAGA complex in Fusarium graminearum
Author:
PMID: 37799006
Journal: New Phytologist
Application: Co-IP
Reactivity: Species independent
Publish date: 2023 Oct
-
Citation
-
Dihydroartemisinin inhibits EMT of glioma via gene BASP1 in extrachromosomal DNA
Author: Que Z, Zhou Z, Liu S, Zheng W, Lei B
PMID: 37473527
Journal: Biochemical And Biophysical Research Communications
Application: WB
Reactivity: Human
Publish date: 2023 Oct
-
Citation
-
LASS2 enhances p53 protein stability and nuclear import to suppress liver cancer progression through interaction with MDM2/MDMX
Author: Zhao Q, He W, Liu Z, et al
PMID: 37963859
Journal: Cell Death Discovery
Application: WB
Reactivity: Human
Publish date: 2023 Nov
-
Citation
-
The sucrose non-fermenting-1 kinase Snf1 is involved in fludioxonil resistance via interacting with the high osmolarity glycerol MAPK kinase Hog1 in Fusarium
Author: Wang Jing, Wen Ziyue, Chen Yun, Ma Zhonghua
PMID: 26NOPMID25012401
Journal: Phytopathology Research
Application: WB
Reactivity: Fusarium graminearum
Publish date: 2023 Nov
-
Citation
-
Shen Qi Wan attenuates renal interstitial fibrosis through upregulating AQP1
Author: Lin Y, Wei J, Zhang Y, et al
PMID: 37245874
Journal: Chinese Journal Of Natural Medicines
Application: WB
Reactivity: Human
Publish date: 2023 May
-
Citation
-
Effects and mechanism of perinatal nonylphenol exposure on cardiac function and myocardial mitochondria in neonatal rats
Author: Ni C, Pan K, Xu J, et al
PMID: 37146387
Journal: Ecotoxicology And Environmental Safety
Application: WB
Reactivity: Rat
Publish date: 2023 Jun
-
Citation
-
MiR‐199a‐5p enhances neuronal differentiation of neural stem cells and promotes neurogenesis by targeting Cav‐1 after cerebral ischemia
Author: Jin HQ, Jiang WF, Zheng XT, et al
PMID: 37349971
Journal: CNS Neuroscience & Therapeutics
Application: WB
Reactivity: Rat
Publish date: 2023 Jun
-
Citation
-
Dexmedetomidine attenuates inflammation and organ injury partially by upregulating Nur77 in sepsis
Author:
PMID: 37382273
Journal: Immunity Inflammation And Disease
Application: WB
Reactivity: Mouse
Publish date: 2023 Jun
-
Citation
-
The Phosphatase Cascade Nem1/Spo7-Pah1 Regulates Fungal Development, Lipid Homeostasis, and Virulence in Botryosphaeria dothidea
Author: Ren, W., Zhang, Y., Zhu, M., Liu, Z., Lian, S., Wang, C., Li, B., & Liu, N.
PMID: 37191532
Journal: Microbiology Spectrum
Application: WB
Reactivity: Fungi
Publish date: 2023 Jun
-
Citation
-
MAP Kinase FgHog1 and Importin β FgNmd5 Regulate Calcium Homeostasis in Fusarium graminearum
Author: Zhang, L., Li, Y., Dong, L., Sun, K., Liu, H., Ma, Z., Yan, L., & Yin, Y.
PMID: 37504696
Journal: Journal Of Fungi
Application: WB
Reactivity: Fungi
Publish date: 2023 Jun
-
Citation
-
YBX1‐Mediated DNA Methylation‐Dependent SHANK3 Expression in PBMCs and Developing Cortical Interneurons in Schizophrenia
Author:
PMID: 37211699
Journal: Advanced Science
Application: WB
Reactivity: Human
Publish date: 2023 Jul
-
Citation
-
Nomilin and its analogue obacunone alleviate NASH and hepatic fibrosis in mice via enhancing antioxidant and anti‐inflammation capacity
Author:
PMID: 37401768
Journal: Biofactors
Application: WB
Reactivity: Mouse
Publish date: 2023 Jul
-
Citation
-
Chromatography-Free Synthesis of β-Carboline 1-Hydrazides and an Investigation of the Mechanism of Their Bioactivity: The Discovery of β-Carbolines as Promising Antifungal and Antibacterial Candidates.
Author:
PMID: 37314697
Journal:
Application:
Reactivity:
Publish date: 2023 Jul
-
Citation
-
Diagnosis and prognosis of non-small cell lung cancer based on machine learning algorithms
Author:
PMID: 36627791
Journal: Combinatorial Chemistry & High Throughput Screening
Application: WB
Reactivity: Human
Publish date: 2023 Feb
-
Citation
-
Cold exposure alters lipid metabolism of skeletal muscle through HIF-1α-induced mitophagy
Author: Chen, W., Xu, Z., You, W., Zhou, Y., Wang, L., Huang, Y., & Shan, T.
PMID: 36750818
Journal: BMC Biology
Application: WB
Reactivity: Mouse
Publish date: 2023 Feb
-
Citation
-
Lycium barbarum polysaccharide-glycoprotein ameliorates ionizing radiation-induced epithelial injury by regulating oxidative stress and ferroptosis via the Nrf2 pathway
Author: Jiang SJ, Xiao X, Li J, Mu Y
PMID: 37119863
Journal: Free Radical Biology And Medicine
Application: WB
Reactivity: Human,Rat
Publish date: 2023 Aug
-
Citation
-
HapX-mediated H2B deub1 and SreA-mediated H2A.Z deposition coordinate in fungal iron resistance
Author:
PMID: 37650633
Journal: Nucleic Acids Research
Application: Co-IP,WB
Reactivity: Wheat
Publish date: 2023 Aug
-
Citation
-
Ubiquitination of acetyltransferase Gcn5 contributes to fungal virulence in Fusarium graminearum
Author: Chen A, Zhou Y, Ren Y, et al
PMID: 37504517
Journal: mBio
Application: WB
Reactivity: Fungi
Publish date: 2023 Aug
-
Citation
-
The spatial expression of mTORC2-AKT-IP3R signal pathway in mitochondrial combination of endoplasmic reticulum of maternal fetal interface trophoblast in intrahepatic cholestasis of pregnancy
Author:
PMID: 37185229
Journal: Journal Of Perinatal Medicine
Application: WB
Reactivity: Human
Publish date: 2023 Apr
-
Citation
-
The COP9 signalosome complex regulates fungal development and virulence in the wheat scab fungus Fusarium graminearum
Author: Chen, A., Ren, Y., Han, X., Liu, C., Zhou, Y., Xu, C., Qi, H., Ma, Z., & Chen, Y.
PMID: 37168110
Journal: Frontiers In Microbiology
Application: WB
Reactivity: Fungi
Publish date: 2023 Apr
-
Citation
-
The very long-chain fatty acid elongase FgElo2 governs tebuconazole sensitivity and virulence in Fusarium graminearum
Author: Haixia Wang, Yun Chen, Tingjun Hou, Yunqing Jian, Zhonghua Ma
PMID: 36111363
Journal: Environmental Microbiology
Application: WB
Reactivity: Fusarium graminearum
Publish date: 2022 Sept
-
Citation
-
Quercetin Protects against MPP+/MPTP-Induced Dopaminergic Neuron Death in Parkinson's Disease by Inhibiting Ferroptosis
Author: Lin, Z. H., Liu, Y., Xue, N. J., Zheng, R., Yan, Y. Q., Wang, Z. X., Li, Y. L., Ying, C. Z., Song, Z., Tian, J., Pu, J. L., & Zhang, B. R.
PMID: 36105483
Journal: Oxidative Medicine And Cellular Longevity
Application: WB
Reactivity: Human
Publish date: 2022 Sept
-
Citation
-
miR-351 promotes atherosclerosis in diabetes by inhibiting the ITGB3/PIK3R1/Akt pathway and induces endothelial cell injury and lipid accumulation
Author: Li, H., Song, D., Liu, Q., Li, L., Sun, X., Guo, J., Li, D., & Li, P.
PMID: 36180828
Journal: Molecular Medicine
Application: WB
Reactivity: Mouse
Publish date: 2022 Sept
-
Citation
-
Identification of Monobenzone as a Novel Potential Anti-Acute Myeloid Leukaemia Agent That Inhibits RNR and Suppresses Tumour Growth in Mouse Xenograft Model
Author: Dong, J., Zhong, T., Xu, Z., Chen, H., Wang, X., Yang, L., Lou, Z., Xu, Y., Hou, T., Xu, R., Zhu, W., & Shao, J.
PMID: 36230632
Journal: Cancers
Application: WB
Reactivity: Human
Publish date: 2022 Sept
-
Citation
-
Small-molecule MX-C2/3 suppresses non-small cell lung cancer progression via p53 activation
Author:
PMID: 36058261
Journal: Chemico-Biological Interactions
Application:
Reactivity: Human
Publish date: 2022 Oct
-
Citation
-
CLA improves the lipo-nutritional quality of pork and regulates the gut microbiota in Heigai pigs
Author: Liyi Wang, Shu Zhang, Yuqin Huang, Wenjing You, Yanbing Zhou, Wentao Chen, Ye Sun, Wuzhou Yi, Houwei Sun, Jintang Xie, Xiaodong Zhu, Qiankun Zheng, Tizhong Shan
PMID: 36377505
Journal: Food & Function
Application: WB
Reactivity: Pig
Publish date: 2022 Nov
-
Citation
-
Toxicity and action mechanisms of silver nanoparticles against the mycotoxin-producing fungus Fusarium graminearum
Author: Jian, Y., Chen, X., Ahmed, T., Shang, Q., Zhang, S., Ma, Z., & Yin, Y.
PMID: 35572400
Journal: Journal Of Advanced Research
Application: WB
Reactivity: Fusarium graminearum
Publish date: 2022 May
-
Citation
-
Acid‐Responsive Dual‐Targeted Nanoparticles Encapsulated Aspirin Rescue the Immune Activation and Phenotype in Autism Spectrum Disorder
Author: He, X., Xie, J., Zhang, J., Wang, X., Jia, X., Yin, H., Qiu, Z., Yang, Z., Chen, J., Ji, Z., Yu, W., Chen, M., Xu, W., & Gao, H.
PMID: 35285177
Journal: Advanced Science
Application:
Reactivity: Mouse
Publish date: 2022 Mar
-
Citation
-
IDO1 can impair NK cells function against non-small cell lung cancer by downregulation of NKG2D Ligand via ADAM10
Author:
PMID: 35183714
Journal: Pharmacological Research
Application: WB
Reactivity: Mouse,Human
Publish date: 2022 Mar
-
Citation
-
Inhibition of histone acetyltransferase GCN5 by a transcription factor FgPacC controls fungal adaption to host-derived iron stress
Author: Gu, Q., Wang, Y., Zhao, X., Yuan, B., Zhang, M., Tan, Z., Zhang, X., Chen, Y., Wu, H., Luo, Y., Keller, N. P., Gao, X., & Ma, Z.
PMID: 35687128
Journal: Nucleic Acids Research
Application: WB
Reactivity: Fungi
Publish date: 2022 Jun
-
Citation
-
DNA nicks induce mutational signatures associated with BRCA1 deficiency
Author: Feng, Y. L., Liu, Q., Chen, R. D., Liu, S. C., Huang, Z. C., Liu, K. M., Yang, X. Y., & Xie, A. Y.
PMID: 35879372
Journal: Nature Communications
Application: WB
Reactivity: Mouse
Publish date: 2022 Jul
-
Citation
-
Targeting the transcriptional activity of STAT3 by a novel fusion protein
Author: Chen, Y., Zhang, W., Bai, X., & Liu, Y.
PMID: 35810312
Journal: BMC Cancer
Application: WB
Reactivity: Human
Publish date: 2022 Jul
-
Citation
-
Involvement of the autophagy-related gene BdATG8 in development and pathogenicity in Botryosphaeria dothidea
Author: Na LIU, Sen LIAN, Shan-yue ZHOU, Cai-xia WANG, Wei-chao REN, Bao-hua LI
PMID: 15NOPMID25021202
Journal: Journal Of Integrative Agriculture
Application: WB
Reactivity: Botryosphaeria dothidea strain LW03
Publish date: 2022 Jul
-
Citation
-
Nucleolar GTPase Bms1 displaces Ttf1 from RFB-sites to balance progression of rDNA transcription and replication
Author: Zhu, Y., Wang, Y., Tao, B., Han, J., Chen, H., Zhu, Q., Huang, L., He, Y., Hong, J., Li, Y., Chen, J., Huang, J., Lo, L. J., & Peng, J.
PMID: 34791311
Journal: Journal Of Molecular Cell Biology
Application: WB
Reactivity: Zebrafish
Publish date: 2022 Jan
-
Citation
-
Icariin Ameliorates Alzheimer’s Disease Pathology by Alleviating Myelin Injury in 3 × Tg-AD Mice
Author: Yu Hongxia, Shi Jianhong, Lin Yiyou, Zhang Yehui, Luo Qihang, Huang Suo, Wang Sichen, Wei Jiale, Huang Junhao, Li Changyu, Ji Liting
PMID: 35037164
Journal: Neurochemical Research
Application: WB
Reactivity: Mouse
Publish date: 2022 Jan
-
Citation
-
Mechanisms of sphingosine-1-phosphate (S1P) signaling on excessive stress-induced root resorption during orthodontic molar intrusion
Author: Wang, H., Li, T., Wang, X., Guan, Y., Jiang, Y., Chen, S., Zou, S., & Duan, P.
PMID: 34363103
Journal: Clinical Oral Investigations
Application: WB
Reactivity: Rat
Publish date: 2022 Jan
-
Citation
-
Semi-Synthesis, Cytotoxic Evaluation, and Structure—Activity Relationships of Brefeldin A Derivatives with Antileukemia Activity
Author: Lu, X. X., Jiang, Y. Y., Wu, Y. W., Chen, G. Y., Shao, C. L., Gu, Y. C., Liu, M., & Wei, M. Y.
PMID: 35049881
Journal: Marine Drugs
Application: WB
Reactivity: Botrytis cinerea
Publish date: 2022 Jan
-
Citation
-
Berbamine reduces body weight via suppression of small GTPase Rab8a activity and activation of paraventricular hypothalamic neurons in obese mice
Author:
PMID: 34982965
Journal: European Journal Of Pharmacology
Application: WB
Reactivity: Mouse
Publish date: 2022 Feb
-
Citation
-
TERT activates endogenous retroviruses to promote an immunosuppressive tumour microenvironment
Author: Jian Mao, Qian Zhang, Yaxiang Wang, Yang Zhuang, Lu Xu, Xiaohe Ma, Di Guan, Junzhi Zhou, Jiang Liu, Xiaoying Wu, Qian Liang, Miao Wang, Yu-Sheng Cong
PMID: 35107856
Journal: EMBO Reports
Application: WB
Reactivity: Human
Publish date: 2022 Feb
-
Citation
-
Intestinal epithelial cell autophagy deficiency suppresses inflammation-associated colon tumorigenesis
Author: Liu, H., Lou, J., Liu, Y., Liu, Z., Xie, J., Sun, J., Pan, H., & Han, W.
PMID: 35317201
Journal: Molecular Therapy-Nucleic Acids
Application: WB
Reactivity: Mouse
Publish date: 2022 Feb
-
Citation
-
Orelabrutinib and venetoclax synergistically induce cell death in double hit lymphoma by interfering with the crosstalk between the PI3K/AKT and p38/MAPK signaling
Author: Pan, G., Zhong, M., Yao, J., Tan, J., Zheng, H., Jiang, Y., Tang, Y., Zhou, H., Qin, D., Yu, X., Liu, L., Li, Z., Lin, Z., Jiang, Y., Xu, B., & Zha, J.
PMID: 36471019
Journal: Journal Of Cancer Research And Clinical Oncology
Application: WB
Reactivity: Human
Publish date: 2022 Dec
-
Citation
-
Integrating network pharmacology, UPLC-Q-TOF-MS and molecular docking to investigate the effect and mechanism of Chuanxiong Renshen decoction against Alzheimer's disease
Author: Shen, Z. J., Fu, Y. B., Hou, J. L., Lin, L. N., Wang, X. Y., Li, C. Y., & Yang, Y. X.
PMID: 36566207
Journal: Chinese Medicine
Application: WB
Reactivity: Mouse
Publish date: 2022 Dec
-
Citation
-
Acetate suppresses myocardial contraction via the short-chain fatty acid receptor GPR43
Author: Jiang, X., Zhang, Y., Zhang, H., Zhang, X., Yin, X., Yuan, F., Wang, S., & Tian, Y.
PMID: 36589441
Journal: Front Physiology
Application: WB
Reactivity: Rat
Publish date: 2022 Dec
-
Citation
-
Different patterns of exosomal α‐synuclein between Parkinson's disease and probable rapid eye movement sleep behavior disorder
Author:
PMID: 36047985
Journal: European Journal Of Neurology
Application: WB
Reactivity: Human
Publish date: 2022 Dec
-
Citation
-
Involvement of the Autophagy Protein Atg1 in Development and Virulence in Botryosphaeria dothidea
Author: Liu, N., Zhu, M., Zhang, Y., Wang, Z., Li, B., & Ren, W.
PMID: 36135629
Journal: Journal Of Fungi
Application: WB
Reactivity: Fungi
Publish date: 2022 Aug
-
Citation
-
Intermittent Hydrostatic Pressure Promotes Cartilage Repair in an Inflammatory Environment through Hippo-YAP Signaling In Vitro and In Vivo
Author: Yao, W., Ma, A., Zhang, Z., & Zhu, L.
PMID: 35968240
Journal: Biomed Research International
Application: WB
Reactivity: Rat
Publish date: 2022 Aug
-
Citation
-
The Importin FgPse1 Is Required for Vegetative Development, Virulence, and Deoxynivalenol Production by Interacting with the Nuclear Polyadenylated RNA-Binding Protein FgNab2 in Fusarium graminearum
Author: Lixin Zhang, Kewei Sun, Yiqing Li, Tianling Ma, Yu Zhang, Yanni Yin, Shuai Zhang, Wenyong Shao
PMID: 34784736
Journal: Phytopathology
Application: WB
Reactivity: Fusarium graminearum
Publish date: 2022 Apr
-
Citation
-
Discovery of a Novel Fusarium Graminearum Mitogen-Activated Protein Kinase (FgGpmk1) Inhibitor for the Treatment of Fusarium Head Blight
Author: Weitao Fu, Ercheng Wang, Di Ke, Hao Yang, Lingfeng Chen, Jingjing Shao, Xueping Hu, Lei Xu, Na Liu, Tingjun Hou
PMID: 34519507
Journal: Journal Of Medicinal Chemistry
Application: WB
Reactivity: Fusarium graminearum
Publish date: 2021 Sept
-
Citation
-
Fisetin Improves Hyperuricemia-Induced Chronic Kidney Disease via Regulating Gut Microbiota-Mediated Tryptophan Metabolism and Aryl Hydrocarbon Receptor Activation
Author: Qian Ren, Lu Cheng, Fan Guo, Sibei Tao, Chunle Zhang, Liang Ma, Ping Fu
PMID: 34505780
Journal: Journal Of Agricultural And Food Chemistry
Application: WB
Reactivity: Mouse
Publish date: 2021 Sept
-
Citation
-
MRTF-A-NF-κB/p65 axis-mediated PDL1 transcription and expression contributes to immune evasion of non-small-cell lung cancer via TGF-β
Author:
PMID: 34548615
Journal: Experimental And Molecular Medicine
Application: WB
Reactivity: Human
Publish date: 2021 Sep
-
Citation
-
The different functions of short and long thymic stromal lymphopoietin isoforms in autophagy-mediated asthmatic airway inflammation and remodeling
Author:
PMID: 34333403
Journal: Immunobiology
Application: WB
Reactivity: Mouse
Publish date: 2021 Sep
-
Citation
-
Fusarium BP1 is a reader of H3K27 methylation
Author: Tang, G., Yuan, J., Wang, J., Zhang, Y. Z., Xie, S. S., Wang, H., Tao, Z., Liu, H., Kistler, H. C., Zhao, Y., Duan, C. G., Liu, W., Ma, Z., & Chen, Y.
PMID: 34570240
Journal: Nucleic Acids Research
Application: WB
Reactivity: Fungi
Publish date: 2021 Oct
-
Citation
-
Hirsutella sinensis fungus improves cardiac function in mouse model of heart failure
Author:
PMID: 34385104
Journal: Biomedicine & Pharmacotherapy
Application: WB
Reactivity: Mouse
Publish date: 2021 Oct
-
Citation
-
The distinct responsiveness of cytokeratin 19-positive hepatocellular carcinoma to regorafenib
Author: Zhuo, J., Lu, D., Lin, Z., Yang, X., Yang, M., Wang, J., Tao, Y., Wen, X., Li, H., Lian, Z., Cen, B., Dong, S., Wei, X., Xie, H., Zheng, S., Shen, Y., & Xu, X.
PMID: 34785656
Journal: Cell Death & Disease
Application: WB
Reactivity: Human
Publish date: 2021 Nov
-
Citation
-
The RNA binding protein FgRbp1 regulates specific pre-mRNA splicing via interacting with U2AF23 in Fusarium. Nature communications, 12(1), 2661.
Author: Wang, M., Ma, T., Wang, H., Liu, J., Chen, Y., Shim, W. B., & Ma, Z.
PMID: 33976182
Journal: Nature Communications
Application: WB
Reactivity: Fusarium graminearum
Publish date: 2021 May
-
Citation
-
Interplay of two transcription factors for recruitment of the chromatin remodeling complex modulates fungal nitrosative stress response
Author: Jian Yunqing, Liu Zunyong, Wang Haixia, Chen Yun, Yin Yanni, Zhao Youfu, Ma Zhonghua
PMID: 33958593
Journal: Nature Communications
Application: WB
Reactivity: Saccharomyces cerevisiae,Fusarium graminearum
Publish date: 2021 May
-
Citation
-
<html><html><html>lncRNA-HEIM Facilitated Liver Fibrosis by Up-Regulating TGF-<i>β</i> Expression in Long-Term Outcome of Chronic Hepatitis B. Frontiers in immunology, 12, 666370.</html></html></html>
Author: Yao, J., Lin, C., Jiang, J., Zhang, X., Li, F., Liu, T., & Diao, H.
PMID: 34168644
Journal: Frontiers In Immunology
Application: WB
Reactivity: Human
Publish date: 2021 Jun
-
Citation
-
CRTC3 regulates the lipid metabolism and adipogenic differentiation of porcine intramuscular and subcutaneous adipocytes by activating the calcium pathway
Author:
PMID: 34142819
Journal: Journal Of Agricultural And Food Chemistry
Application:
Reactivity:
Publish date: 2021 Jun
-
Citation
-
Discovery and preliminary mechanism of 1-carbamoyl β-carbolines as new antifungal candidates
Author: Tao Sheng, Mengmeng Kong, Yujie Wang, HuiJun Wu, Qin Gu, Anita Shyying Chuang, Shengkun Li, Xuewen Gao
PMID: 34118721
Journal: European Journal Of Medicinal Chemistry
Application: WB
Reactivity: Fusarium graminearum
Publish date: 2021 Jun
-
Citation
-
Tumstatin attenuates the promotion effect of IL-17 secreted by Th17 cells on the stemness maintenance of glioma cells
Author:
PMID: 33971545
Journal: Pathology Research And Practice
Application: WB
Reactivity: Mouse
Publish date: 2021 Jul
-
Citation
-
Autophagy inhibition enhances anti‐pituitary adenoma effect of tetrandrine
Author:
PMID: 34038010
Journal: Phytotherapy Research
Application: WB
Reactivity: Rat
Publish date: 2021 Jul
-
Citation
-
Genetic and pharmacological inhibition of fatty acid-binding protein 4 alleviated inflammation and early fibrosis after toxin induced kidney injury. International immunopharmacology, 96, 107760. Advance online publication.
Author: Li, L., Tao, S., Guo, F., Liu, J., Huang, R., Tan, Z., Zeng, X., Ma, L., & Fu, P.
PMID: 33991998
Journal: International Immunopharmacology
Application: WB
Reactivity: Mouse
Publish date: 2021 Jul
-
Citation
-
Natural flavonol fisetin attenuated hyperuricemic nephropathy via inhibiting IL-6/JAK2/STAT3 and TGF-β/SMAD3 signaling. Phytomedicine : international journal of phytotherapy and phytopharmacology, 87, 153552.
Author: Ren, Q., Tao, S., Guo, F., Wang, B., Yang, L., Ma, L., & Fu, P.
PMID: 33994251
Journal: Phytomedicine
Application: WB,IHC-P
Reactivity: Mouse
Publish date: 2021 Jul
-
Citation
-
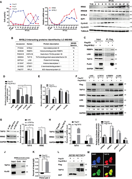
A MYBL2 complex for RRM2 transactivation and the synthetic effect of MYBL2 knockdown with WEE1 inhibition against colorectal cancer. Cell death & disease, 12(7), 683.
Author: Liu, Q., Guo, L., Qi, H., Lou, M., Wang, R., Hai, B., Xu, K., Zhu, L., Ding, Y., Li, C., Xie, L., Shen, J., Xiang, X., & Shao, J.
PMID: 34234118
Journal: Cell Death & Disease
Application: WB
Reactivity: Mouse
Publish date: 2021 Jul
-
Citation
-
Long noncoding RNA expression profiles in intermittent parathyroid hormone induced cementogenesis. Genomics, 113(1 Pt 1), 217–228.
Author: Li, T., Wang, H., Xia, K., Wu, Z., Liu, R., Yin, X., Zhou, C., Li, Y., & Zou, S.
PMID: 33309767
Journal: Genomics
Application: WB
Reactivity: Mouse
Publish date: 2021 Jan
-
Citation
-
CYP11A1 Upregulation Leads to Trophoblast Oxidative Stress and Fetal Neurodevelopmental Toxicity That can be Rescued by Vitamin D
Author: Wang, X., Li, M., Zhang, X., Li, Y., He, G., Dinnyés, A., Sun, Q., & Xu, W.
PMID: 33659272
Journal: Frontiers In Molecular Biosciences
Application: WB
Reactivity: Human
Publish date: 2021 Feb
-
Citation
-
Sustained ErbB Activation Causes Demyelination and Hypomyelination by Driving Necroptosis of Mature Oligodendrocytes and Apoptosis of Oligodendrocyte Precursor Cells
Author: Hu, X., Xiao, G., He, L., Niu, X., Li, H., Lou, T., Hu, Q., Yang, Y., Xu, Q., Wei, Z., Qiu, M., Tanaka, K. F., Shen, Y., & Tao, Y.
PMID: 34725188
Journal: Journal Of Neuroscience
Application: WB
Reactivity: Mouse
Publish date: 2021 Dec
-
Citation
-
Involvement of the Autophagy Protein Atg6 in Development and Virulence in the Gray Mold Fungus Botrytis cinerea
Author: Liu, Na;Zhou, Shanyue;Li, Baohua;Ren, Weichao
PMID: 34970250
Journal: Frontiers In Microbiology
Application: WB
Reactivity: Fungi
Publish date: 2021 Dec
-
Citation
-
Forkhead Box Protein M1 Promotes Nasopharyngeal Carcinoma Cell Tumorigenesis Possibly via the Wnt/β-Catenin Signaling Pathway
Author:
PMID: 34911926
Journal: Medical Science Monitor
Application: WB
Reactivity: Human
Publish date: 2021 Dec
-
Citation
-
The NDR kinase–MOB complex FgCot1-Mob2 regulates polarity and lipid metabolism in Fusarium graminearum
Author: Na Liu, Jing Wang, Yingzi Yun, Jinli Wang, Chaoyun Xu, Siqi Wu, Luona Xu, Baohua Li, Ilana Kolodkin-Gal, Dawood H. Dawood, Youfu Zhao, Zhonghua Ma, Yun Chen
PMID: 34347361
Journal: Environmental Microbiology
Application: WB
Reactivity: Fusarium graminearum
Publish date: 2021 Aug
-
Citation
-
Gemfibrozil improves lipid metabolism in Nile tilapia Oreochromis niloticus fed a high-carbohydrate diet through peroxisome proliferator activated receptor-α activation
Author:
PMID: 32540489
Journal: General And Comparative Endocrinology
Application: WB
Reactivity: Oreochromis niloticus
Publish date: 2020 Sept
-
Citation
-
System-wide characterization of subtilases reveals that subtilisin-like protease FgPrb1 of Fusarium graminearum regulates fungal development and virulence
Author: Luona Xu, Hongkai Wang, Chengqi Zhang, Jinli Wang, Ahai Chen, Yun Chen, Zhonghua Ma
PMID: 32890707
Journal: Fungal Genetics And Biology
Application: WB
Reactivity: Fusarium graminearum
Publish date: 2020 Sept
-
Citation
-
Disordered Leptin signaling in the retrotrapezoid nucleus is associated with the impaired hypercapnic ventilatory response in obesity
Author:
PMID: 32569780
Journal: Life Sciences
Application: WB
Reactivity: Mouse
Publish date: 2020 Sep
-
Citation
-
Spinal TLR4/P2X7 Receptor-Dependent NLRP3 Inflammasome Activation Contributes to the Development of Tolerance to Morphine-Induced Antinociception
Author: Tao Xu;Aizhong Wang
PMID: 33061523
Journal: Journal Of Inflammation Research
Application: WB
Reactivity: Mouse
Publish date: 2020 Sep
-
Citation
-
Rabies virus phosphoprotein P5 binding to BECN1 regulates self-replication by BECN1-mediated autophagy signaling pathway. Cell communication and signaling : CCS, 18(1), 153.
Author: Min Liao
PMID: 32948206
Journal: Cell Communication And Signaling
Application: WB,Co-IP
Reactivity: Human
Publish date: 2020 Sep
-
Citation
-
Prognostic and predictive value of monocarboxylate transporter 4 in patients with breast cancer
Author: Professor Mingjun Xie
PMID: 32782531
Journal: Oncology Letters
Application: IHC-P,WB
Reactivity: Human
Publish date: 2020 Sep
-
Citation
-
Influenza A Virus Induces Autophagy by Its Hemagglutinin Binding to Cell Surface Heat Shock Protein 90AA1
Author: Boli Hu;Jiyong Zhou
PMID: 33117314
Journal: Frontiers In Microbiology
Application: WB,Co-IP
Reactivity: Chicken
Publish date: 2020 Oct
-
Citation
-
Quercetin prevents bone loss in hindlimb suspension mice via stanniocalcin 1-mediated inhibition of osteoclastogenesis
Author:
PMID: 32934346
Journal: Acta Pharmacologica Sinica
Application: WB
Reactivity: Mouse
Publish date: 2020 Nov
-
Citation
-
Cytoplasmic Cargo Receptor p62 Inhibits Avibirnavirus Replication by Mediating Autophagic Degradation of Viral Protein VP2
Author: Yahui Li, Boli Hu, Gang Ji, Yina Zhang, Chenyang Xu, Jing Lei, Chan Ding, Jiyong Zhou
PMID: 32967959
Journal: Journal Of Virology
Application: WB
Reactivity: Chicken,Human
Publish date: 2020 Nov
-
Citation
-
FgPsd2, a phosphatidylserine decarboxylase of Fusarium graminearum, regulates development and virulence
Author: Lin Tang, Haowen Chi, Weidong Li, Li Zhang, Liyuan Zhang, Lei Chen, Shenshen Zou, Huixiang Liu, Yuancun Liang, Jinfeng Yu, Hansong Dong
PMID: 33176219
Journal: Fungal Genetics and Biology
Application: WB
Reactivity: Fusarium graminearum
Publish date: 2020 Nov
-
Citation
-
The Protective Effect of Shen Qi Wan on Adenine-Induced Podocyte Injury
Author: Yuanxiao Yang;Changyu Li
PMID: 33273954
Journal: Evidence-Based Complementary And Alternative Medicine
Application: WB
Reactivity: Mouse
Publish date: 2020 Nov
-
Citation
-
Longan pulp polysaccharide protects against cyclophosphamide-induced immunosuppression in mice by promoting intestinal secretory IgA synthesis
Author: Yajuan Bai, Fei Huang, Ruifen Zhang, Qin Ma, Lihong Dong, Dongxiao Su, Jianwei Chi, Mingwei Zhang
PMID: 32175536
Journal: Food & Function
Application: WB
Reactivity: Mouse
Publish date: 2020 Mar
-
Citation
-
The RasGEF FgCdc25 regulates fungal development and virulence in Fusarium graminearum via cAMP and MAPK signalling pathways
Author: Ahai Chen, Zhenzhen Ju, Jinli Wang, Jing Wang, Hongkai Wang, Jiayu Wu, Yanni Yin, Youfu Zhao, Zhonghua Ma, Yun Chen
PMID: 32537857
Journal: Environmental Microbiology
Application: WB
Reactivity: Fusarium graminearum
Publish date: 2020 Jun
-
Citation
-
Heat Shock Protein Member 8 Is an Attachment Factor for Infectious Bronchitis Virus
Author: Min Liao
PMID: 32765462
Journal: Frontiers In Microbiology
Application: WB,IP,Co-IP
Reactivity: Chicken
Publish date: 2020 Jul
-
Citation
-
Intrinsic color sensing system allows for real-time observable functional changes on human induced pluripotent stem cell-derived cardiomyocytes
Author:
PMID: 32609489
Journal: ACS Applied Nano Materials
Application: WB
Reactivity: Human
Publish date: 2020 Jul
-
Citation
-
GADD45α drives brown adipose tissue formation through upregulating PPARγ in mice
Author: Tizhong Shan
PMID: 32719383
Journal: Cell Death & Disease
Application: WB
Reactivity: Mouse
Publish date: 2020 Jul
-
Citation
-
Hotspot mutant p53-R273H inhibits KLF6 expression to promote cell migration and tumor metastasis
Author: Hu Chen; Zhi-Xiong Jim Xiao
PMID: 32733026
Journal: Cell Death & Disease
Application: WB
Reactivity: Human
Publish date: 2020 Jul
-
Citation
-
CC motif chemokine ligand 16 inhibits the progression of liver cirrhosis via inactivating hepatic stellate cells
Author: Jian-Yong Zhuo, Di Lu, Zu-Yuan Lin, Bei-Ni Cen, Xu-Yong Wei, Hai-Yang Xie, Shu-Sen Zheng, Xiao Xu
PMID: 31948840
Journal: Hepatobiliary & Pancreatic Diseases International
Application: WB
Reactivity: Human
Publish date: 2020 Jan
-
Citation
-
<html><html><html>The N-terminal residual arginine<sup>19</sup> of influenza A virus NS1 protein is required for its nuclear localization and RNA binding. Veterinary microbiology, 251, 108895.</html></html></html>
Author: Wang, X., Lin, L., Yu, Y., Yan, Y., Ojha, N. K., & Zhou, J.
PMID: 33126184
Journal: Veterinary Microbiology
Application: WB
Reactivity: Mouse
Publish date: 2020 Dec
-
Citation
-
The sorting nexin FgAtg20 is involved in the Cvt pathway, non‐selective macroautophagy, pexophagy and pathogenesis in Fusarium graminearum
Author:
PMID: 32281734
Journal: Cellular Microbiology
Application: WB
Reactivity: Fungi
Publish date: 2020 Aug
-
Citation
-
UFMylation maintains tumour suppressor p53 stability by antagonizing its ubiquitination
Author: Liu Jiang, Guan Di, Dong Maogong, Yang Jingjing, Wei Haibin, Liang Qian, Song Lizhi, Xu Lu, Bai Junjie, Liu Cui, Mao Jian, Zhang Qian, Zhou Junzhi, Wu Xiaoying, Wang Miao, Cong Yu-Sheng
PMID: 32807901
Journal: Nature Cell Biology
Application: WB
Reactivity: Human
Publish date: 2020 Aug
-
Citation
-
Endocytic FgEde1 regulates virulence and autophagy in Fusarium graminearum
Author: Yuancun Liang
PMID: 32387406
Journal: Fungal Genetics And Biology
Application: WB
Reactivity: Fusarium graminearum
Publish date: 2020 Aug
-
Citation
-
Radix Polygoni Multiflori and Its Main Component Emodin Attenuate Non-Alcoholic Fatty Liver Disease in Zebrafish by Regulation of AMPK Signaling Pathway
Author: Yunxia Li
PMID: 32346285
Journal: Drug Design Development And Therapy
Application: WB
Reactivity: zebrafish
Publish date: 2020 Apr
-
Citation
-
Cold-induced lipid dynamics and transcriptional programs in white adipose tissue
Author: Tizhong Shan
PMID: 31530289
Journal: BMC Biology
Application: WB
Reactivity: Mouse
Publish date: 2019 Sep
-
Citation
-
A fungal ABC transporter FgAtm1 regulates iron homeostasis via the transcription factor cascade FgAreA-HapX
Author: Zhonghua Ma; Yanni Yin
PMID: 31545842
Journal: PLoS Pathogens
Application: WB,Co-IP
Reactivity: F. graminearum
Publish date: 2019 Sep
-
Citation
-
Targeting glutaminase1 and synergizing with clinical drugs achieved more promising antitumor activity on multiple myeloma
Author: Lijuan Chen,Yiguo Hu
PMID: 31666930
Journal: Oncotarget
Application: WB
Reactivity: Mouse
Publish date: 2019 Oct
-
Citation
-
SCFFBXO28-mediated self-ubiquitination of FBXO28 promotes its degradation
Author: Lili Cai, Liang Liu, Lihui Li, Lijun Jia
PMID: 31678254
Journal: Cellular Signalling
Application: WB
Reactivity: Human
Publish date: 2019 Oct
-
Citation
-
Stage-specific functional relationships between Tub1 and Tub2 beta-tubulins in the wheat scab fungus Fusarium graminearum.
Author: C. Wang
PMID: 31319136
Journal: Fungal Genetics And Biology
Application: WB
Reactivity: Fusarium graminearum
Publish date: 2019 Nov
-
Citation
-
Characterization of the Expression and Functions of Two Odorant-Binding Proteins of Sitophilus zeamais Motschulsky (Coleoptera: Curculionoidea)
Author: Qingfeng Tang
PMID: 31731819
Journal: Insects
Application: WB
Reactivity: Sitophilus zeamais Motschulsky
Publish date: 2019 Nov
-
Citation
-
LASS2 inhibits proliferation and induces apoptosis in HepG2 cells by affecting mitochondrial dynamics, the cell cycle and the nuclear factor‑κB pathways.
Author:
PMID: 30896811
Journal: Oncology Reports
Application: WB
Reactivity: Human
Publish date: 2019 May
-
Citation
-
SUMO1 Modification Facilitates Avibirnavirus Replication by Stabilizing Polymerase VP1. Journal of virology, 93(10), e02227-18.
Author: Wu, H., Yang, H., Ji, G., Zheng, T., Zhang, Y., Deng, T., Zheng, X., Zhou, J., & Hu, B.
PMID: 30842328
Journal: Journal Of Virology
Application: WB
Reactivity: Human,Chicken
Publish date: 2019 May
-
Citation
-
miR-29a ameliorates ischemic injury of astrocytes in vitro by targeting the water channel protein aquaporin 4
Author: Dr Shengmei Zhu
PMID: 30628716
Journal: Oncology Reports
Application: WB
Reactivity: Mouse
Publish date: 2019 Mar
-
Citation
-
A phosphorylated transcription factor regulates sterol biosynthesis in Fusarium graminearum
Author: Zhonghua Ma & Yanni Yin
PMID: 30874562
Journal: Nature Communications
Application: Co-IP
Reactivity: Fusarium graminearum
Publish date: 2019 Mar
-
Citation
-
FgPEX4 is involved in development,pathogenicity,and cell wall integrity in Fusarium graminearum.
Author: Yuancun Liang,Jinfeng Yu
PMID: 30603875
Journal: Current Genetics
Application: WB
Reactivity: Fusarium graminearum
Publish date: 2019 Jun
-
Citation
-
Ubiquitination Is Essential for Avibirnavirus Replication by Supporting VP1 Polymerase Activity
Author: Jiyong Zhou
PMID: 30429342
Journal: Journal Of Virology
Application: WB
Reactivity: Human
Publish date: 2019 Jan
-
Citation
-
Curcumin pretreatment protects against hypoxia/reoxgenation injury via improvement of mitochondrial function,destabilization of HIF-1α and activation of Epac1-Akt pathway in rat bone marrow mesenchymal stem cells.
Author: Dahai Hu
PMID: 30551377
Journal: Biomedicine & Pharmacotherapy
Application: WB
Reactivity: Rat
Publish date: 2019 Jan
-
Citation
-
Capping proteins regulate fungal development,DON‐toxisome formation and virulence in Fusarium graminearum
Author: YUN CHEN
PMID: 31693278
Journal: Molecular Plant Pathology
Application: WB
Reactivity: Fusarium graminearum
Publish date: 2019 Feb
-
Citation
-
Autocrine CTHRC1 activates hepatic stellate cells and promotes liver fibrosis by activating TGF-β signaling
Author: Qing Xu,Zhigang Zhang
PMID: 30639416
Journal: eBioMedicine
Application: WB
Reactivity: Mouse
Publish date: 2019 Feb
-
Citation
-
The b-ZIP transcription factor FgTfmI is required for the fungicide phenamacril tolerance and pathogenecity in Fusarium graminearum.
Author: Yun Chen
PMID: 31025482
Journal: Pest Management Science
Application: WB
Reactivity: Fusarium graminearum
Publish date: 2019 Dec
-
Citation
-
The endocytic cargo adaptor complex is required for cell-wall integrity via interacting with the sensor FgWsc2B in Fusarium graminearum.
Author: Wenyong Shao
PMID: 30953125
Journal: Current Genetics
Application: Co-IP
Reactivity: Fusarium graminearum
Publish date: 2019 Aug
-
Citation
-
Mitochondrial FgEch1 is responsible for conidiation and full virulence in Fusarium graminearum
Author: Shenshen Zou;Yuancun Liang
PMID: 31463774
Journal: Current Genetics
Application: WB
Reactivity: Fusarium graminearum
Publish date: 2019 Apr
-
Citation
-
Protective effect of cultured bear bile powder against dimethylnitrosamine-induced hepatic fibrosis in rats.
Author: Jia-Sheng Wu;Zheng-Tao Wang;Yue-Ming Ma
PMID: 30818137
Journal: Biomedicine & Pharmacotherapy
Application: WB
Reactivity: Rat
Publish date: 2019 Apr
-
Citation
-
The Activators of Type 2A Phosphatases (PP2A) Regulate Multiple Cellular Processes Via PP2A-Dependent and -Independent Mechanisms in Fusarium graminearum
Author: Zunyong Liu, Na Liu, Huixian Jiang, Leiyan Yan, Zhonghua Ma, Yanni Yin
PMID: 29877164
Journal: Molecular Plant-Microbe Interactions
Application: WB
Reactivity: Fusarium graminearum
Publish date: 2018 Sept
-
Citation
-
LMO3 promotes hepatocellular carcinoma invasion,metastasis and anoikis inhibition by directly interacting with LATS1 and suppressing Hippo signaling
Author: Baobing Yin
PMID: 30219064
Journal: Journal Of Experimental & Clinical Cancer Research
Application: IHC-P,WB
Reactivity: Human
Publish date: 2018 Sep
-
Citation
-
The Autophagy Gene BcATG8 Regulates the Vegetative Differentiation and Pathogenicity of Botrytis cinerea
Author: Wenchan Chen
PMID: 29572212
Journal: Applied And Environmental Microbiology
Application: WB
Reactivity: Botrytis cinerea
Publish date: 2018 May
-
Citation
-
Ubiquitin ligase TRAF2 attenuates the transcriptional activity of the core clock protein BMAL1 and affects the maximal Per1 mRNA level of the circadian clock in cells
Author: Suping Chen, Jing Yang, Lu Yang, Yang Zhang, Liang Zhou, Qing Liu, Chunyan Duan, Crystal A. Mieres, Guanghai Zhou, Guoqiang Xu
PMID: 29935055
Journal: FEBS Journal
Application: WB
Reactivity: Mouse,Human
Publish date: 2018 Jun
-
Citation
-
Contribution of peroxisomal docking machinery to mycotoxin biosynthesis, pathogenicity and pexophagy in the plant pathogenic fungus Fusarium graminearum
Author: Yun Chen, Shiyu Zheng, Zhenzhen Ju, Chengqi Zhang, Guangfei Tang, Jing Wang, Ziyue Wen, Wei Chen, Zhonghua Ma
PMID: 29901274
Journal: Environmental Microbiology
Application: WB
Reactivity: Fusarium graminearum
Publish date: 2018 Jun
-
Citation
-
The ATP-binding protein FgArb1 is essential for penetration, infectious and normal growth of Fusarium graminearum
Author: Yanni Yin, Zhihui Wang, Danni Cheng, Xiang Chen, Yun Chen, Zhonghua Ma
PMID: 29932228
Journal: New Phytologist
Application: WB
Reactivity: Fusarium graminearum
Publish date: 2018 Jun
-
Citation
-
Expression of PIM-1 in salivary gland adenoid cystic carcinoma: Association with tumor progression and patients' prognosis
Author: Minghua Ge
PMID: 29399171
Journal: Oncology Letters
Application: WB
Reactivity: Human
Publish date: 2018 Jan
-
Citation
-
The fungal myosin I is essential for Fusarium toxisome formation
Author: Zhonghua Ma
PMID: 29357387
Journal: PLoS Pathogens
Application: WB
Reactivity: Fungi
Publish date: 2018 Jan
-
Citation
-
Ubiquitin-like activating enzymes BcAtg3 and BcAtg7 participate in development and pathogenesis of Botrytis cinerea
Author: Ren Weichao, Sang Chengwei, Shi Dongya, Song Xiushi, Zhou Mingguo, Chen Changjun
PMID: 29417220
Journal: Current Genetics
Application: WB
Reactivity: Botrytis cinerea
Publish date: 2018 Feb
-
Citation
-
Analysis of microRNA Expression Profiles Induced by Yiqifumai Injection in Rats with Chronic Heart Failure
Author: Guanwei Fan,Yi Wang
PMID: 29467665
Journal: Front Physiology
Application: WB
Reactivity: Rat
Publish date: 2018 Feb
-
Citation
-
Involvement of the cysteine protease BcAtg4 in development and virulence of Botrytis cinerea
Author: Liu Na, Ren Weichao, Li Fengjie, Chen Changjun, Ma Zhonghua
PMID: 30167777
Journal: Current Genetics
Application: WB
Reactivity: Botrytis cinerea
Publish date: 2018 Aug
-
Citation
-
Protein Kinase Serine/Threonine Kinase 24 Positively Regulates Interleukin 17-Induced Inflammation by Promoting IKK Complex Activation
Author: Xiaojian Wang
PMID: 29760709
Journal: Frontiers In Immunology
Application: WB
Reactivity: Mouse
Publish date: 2018 Apr
-
Citation
-
Bacillomycin D Produced by Bacillus amyloliquefaciens Is Involved in the Antagonistic Interaction with the Plant-Pathogenic Fungus Fusarium graminearum
Author: Huijun Wu
PMID: 28733288
Journal: Applied And Environmental Microbiology
Application: WB
Reactivity: Bacteria
Publish date: 2017 Sep
-
Citation
-
FvSet2 regulates fungal growth,pathogenicity,and secondary metabolism in Fusarium verticillioides
Author: Xuewen Gao
PMID: 28778753
Journal: Fungal Genetics And Biology
Application: WB
Reactivity: Fusarium verticillioides
Publish date: 2017 Oct
-
Citation
-
The mitochondrial membrane protein FgLetm1 regulates mitochondrial integrity, production of endogenous reactive oxygen species and mycotoxin biosynthesis in Fusarium graminearum
Author: Guangfei Tang, Chengqi Zhang, Zhenzhen Ju, Shiyu Zheng, Ziyue Wen, Sunde Xu, Yun Chen, Zhonghua Ma
PMID: 29077257
Journal: Molecular Plant Pathology
Application: WB
Reactivity: Fusarium graminearum
Publish date: 2017 Oct
-
Citation
-
Dietary quercetin potentiates the antiproliferative effect of interferon-α in hepatocellular carcinoma cells through activation of JAK/STAT pathway signaling by inhibition of SHP2 phosphatase
Author: Fei Wang
PMID: 29371942
Journal: Oncotarget
Application: WB
Reactivity: Human
Publish date: 2017 Nov
-
Citation
-
Suppression of Th17 cell differentiation by misshapen/NIK-related kinase MINK1.
Author: Linrong Lu
PMID: 28400474
Journal: Journal Of Experimental Medicine
Application: WB
Reactivity: Mouse
Publish date: 2017 May
-
Citation
-
Biochemical changes of salivary gland adenoid cystic carcinoma cells induced by SGI-1776
Author: Xin Zhua
PMID: 28228352
Journal: Experimental Cell Research
Application: WB
Reactivity: Human
Publish date: 2017 Mar
-
Citation
-
0404 inhibits hepatocellular carcinoma through a p53/miR-34a/ SIRT1 positive feedback loop
Author: Yanning Liu & Min Zheng
PMID: 28667294
Journal: Scientific Reports
Application: WB
Reactivity: Human
Publish date: 2017 Jun
-
Citation
-
Involvement of FvSet1 in Fumonisin B1 Biosynthesis,Vegetative Growth,Fungal Virulence,and Environmental Stress Responses in Fusarium verticillioides
Author: Huijun Wu,Xuewen Gao
PMID: 28125013
Journal: Toxins
Application: WB
Reactivity: Fungi
Publish date: 2017 Jan
-
Citation
-
A critical role of DDRGK1 in endoplasmic reticulum homoeostasis via regulation of IRE1a stability
Author: Zhenyu Ju & Yu-Sheng Cong
PMID: 28128204
Journal: Nature Communications
Application: WB
Reactivity: Human
Publish date: 2017 Jan
-
Citation
-
iTRAQ-based quantitative proteomics analysis of molecular mechanisms associated with Bombyx mori (Lepidoptera) larval midgut response to BmNPV in susceptible and near-isogenic strains
Author: Muhammad A
PMID: 28624519
Journal: Journal Of Proteomics
Application: WB
Reactivity: Silkworm
Publish date: 2017 Aug
-
Citation
-
Defective autophagy leads to the suppression of stem-like features of CD271+osteosarcoma cells
Author: Chengwei Liang
PMID: 27863492
Journal: Journal Of Biomedical Science
Application: WB
Reactivity: Human
Publish date: 2016 Nov
-
Citation
-
Induction and inhibition of the pan-nuclear gamma-H2AX response in resting human peripheral blood lymphocytes after X-ray irradiation
Author: H Chen
PMID: 27551505
Journal: Cell Death Discovery
Application: WB
Reactivity: Human
Publish date: 2016 Mar
-
Citation
-
Hepatitis B Virus Middle Protein Enhances IL-6 Production via p38 MAPK/NF-κB Pathways in an ER Stress-Dependent Manner
Author: Zhi Chen
PMID: 27434097
Journal: Public Library Of Science One
Application: WB
Reactivity: Human
Publish date: 2016 Jul
-
Citation
-
Direct targeting sperm-associated antigen 9 by miR-141 influences hepatocellular carcinoma cell growth and metastasis via JNK pathway
Author: Yanning Liu
PMID: 26790956
Journal: Journal Of Experimental & Clinical Cancer Research
Application: WB
Reactivity: Human
Publish date: 2016 Jan
-
Citation
-
The microtubule end-binding protein FgEB1 regulates polar growth and fungicide sensitivity via different interactors in Fusarium graminearum
Author: Zunyong Liu, Sisi Wu, Yun Chen, Xinyue Han, Qin Gu, Yanni Yin, Zhonghua Ma
PMID: 28028881
Journal: Environmental Microbiology
Application: WB
Reactivity: Fusarium graminearum
Publish date: 2016 Dec
-
Citation
-
Protein C-terminal enzymatic labeling identifies novel caspase cleavages during the apoptosis of multiple myeloma cells induced by kinase inhibition
Author: Wenwen Duan, Suping Chen, Yang Zhang, Dan Li, Rong Wang, Shi Chen, Junbei Li, Xiaoyan Qiu, Guoqiang Xu
PMID: 26552366
Journal: Proteomics
Application: WB
Reactivity: Human
Publish date: 2015 Nov
-
Citation
-
A novel effect of thalidomide and its analogs: suppression of cereblon ubiquitination enhances ubiquitin ligase function
Author: Samie R. Jaffrey,Guoqiang Xu
PMID: 26231201
Journal: FASEB Journal
Application: WB
Reactivity: Human
Publish date: 2015 Dec
-
Citation
-
Transcription factor IKZF1 is degraded during the apoptosis of multiple myeloma cells induced by kinase inhibition
Author: Xu G
PMID: 26183205
Journal: FEBS Letters
Application: WB
Reactivity: Human
Publish date: 2015 Aug
-
Citation
-
Proteomic identification of mitochondrial targets involved in andrographolide sodium bisulfite-induced nephrotoxicity in a rat model
Author: Lu Hong
PMID: 26356389
Journal: Environmental Toxicology And Pharmacology
Application: WB
Reactivity: Rat
Publish date: 2015 Aug
-
Citation
-
High expression of APAF-1 elevates erythroid apoptosis in iron overload myelodysplastic syndrome
Author: Changchun Kang
PMID: 24142530
Journal: Tumor Biology
Application: WB
Reactivity: Human
Publish date: 2014 Mar
-
Citation
-
Pim-1 acts as an oncogene in human salivary gland adenoid cystic carcinoma
Author: Ming-hua Ge
PMID: 25551195
Journal: Journal Of Experimental & Clinical Cancer Research
Application: WB
Reactivity: Human
Publish date: 2014 Dec
-
Citation
-
Down-regulation of FoxM1 by thiostrepton or small interfering RNA inhibits proliferation,transformation ability and angiogenesis,and induces apoptosis of nasopharyngeal carcinoma cells
Author: Hongyan Chen
PMID: 25337187
Journal: International Journal Of Clinical And Experimental Pathology
Application: WB
Reactivity: Human
Publish date: 2014 Aug
-
Citation
-
Aire Promotes the Self-Renewal of Embryonic Stem Cells Through Lin28
Author: Zhang Ming
PMID: 22540148
Journal: Stem Cells And Development
Application: WB
Reactivity: Mouse
Publish date: 2012 Oct
-
Citation
Products with the same target and pathway
GAPDH Rabbit Polyclonal Antibody
Application: WB,IF-Cell,IHC-P,FC
Reactivity: Human,Mouse,Rat,Oryza sativa
Conjugate: unconjugated
GAPDH Recombinant Rabbit Monoclonal Antibody [SA30-01] - Loading control
Application: WB,IF-Cell,IF-Tissue,IHC-P,FC,IP
Reactivity: Human,Mouse,Rat,Chicken,Drosophila melanogaster,Zebrafish
Conjugate: unconjugated
HRP Conjugated GAPDH Recombinant Rabbit Monoclonal Antibody [JF81-04]
Application: WB
Reactivity: Human,Mouse,Rat,Monkey,Chicken,Fish
Conjugate: HRP
GAPDH Rabbit Polyclonal Antibody
Application: WB,IHC-P,IF-Cell,FC
Reactivity: Human,Mouse,Rat
Conjugate: unconjugated
GAPDH Mouse Monoclonal Antibody [12D6]
Application: WB,IF-Cell,IHC-P
Reactivity: Human,Mouse,Rat,Zebrafish,Escherichia coli
Conjugate: unconjugated
GAPDH Mouse Monoclonal Antibody [12D7]
Application: WB,IHC-P,FC
Reactivity: Human,Mouse,Rat,Zebrafish
Conjugate: unconjugated
GAPDH Rabbit Polyclonal Antibody
Application: WB
Reactivity: Magnaporthe oryzae,Zebrafish
Conjugate: unconjugated
GAPDH Recombinant Rabbit Monoclonal Antibody [PD00-07]
Application: WB,IHC-P,IF-Cell,FC
Reactivity: Human,Mouse,Rat,Escherichia coli,Zebrafish,Drosophila melanogaster
Conjugate: unconjugated
HRP Conjugated GAPDH Recombinant Rabbit Monoclonal Antibody [SA30-01]
Application: WB,IHC-P
Reactivity: Human,Mouse,Rat
Conjugate: HRP
GAPDH Rabbit Polyclonal Antibody
Application: WB,IF-Cell,IHC-P,FC
Reactivity: Human,Mouse,Rat
Conjugate: unconjugated
