HRP Conjugated Goat anti-Mouse IgG polyclonal Antibody
Specification
Catalog# HA1006
HRP Conjugated Goat anti-Mouse IgG polyclonal Antibody
-
WB
-
ELISA
-
IHC-P
-
Mouse
Overview
Product Name
HRP Conjugated Goat anti-Mouse IgG polyclonal Antibody
Antibody Type
Goat Polyclonal Antibody
Immunogen
Mouse IgG (H+L).
Product Specificity
To minimize cross-reactivity, the HRP conjugated goat anti-mouse IgG (H+L) antibodies have been highly cross-adsorbed against human IgG.
Species Reactivity
Mouse
Validated Applications
WB, ELISA, IHC-P
Conjugation
HRP
RRID
Product Features
Form
Liquid
Storage Instructions
Store at +4℃ after thawing. Aliquot store at -20℃. Avoid repeated freeze / thaw cycles.
Storage Buffer
1*TBS (pH7.4), 0.5%BSA, 40% Glycerol.
Isotype
IgG
Purification Method
Immunogen affinity purified.
Application Dilution
-
WB
-
1:20,000- 1:80,000
-
ELISA
-
1:5,000-1:10000
-
IHC-P
-
1:50-1:100
Applications in Publications
WB | See 308 publications below |
IHC-P | See 15 publications below |
IF | See 11 publications below |
ELISA | See 7 publications below |
Dot Blot | See 3 publications below |
Co-IP | See 2 publications below |
BrdU incorporation assay | See 1 publications below |
IF-cell | See 1 publications below |
Species in Publications
Target
Function
Whole IgG antibodies are isolated as intact molecules from antisera by immunoaffinity chromatography. They have an Fc portion and two antigen binding Fab portions joined together by disulfide bonds and therefore they are divalent. The average molecular weight is reported to be about 160 kDa. The whole IgG form of antibodies is suitable for the majority of immunodetection procedures and is the most cost effective. Horseradish peroxidase (HRP) conjugates are prepared by a modified Nakane and Kawaoi procedure (J. Histochem. Cytochem. 1974. 22, 1084). Peroxidase conjugates are commonly used for immunohistochemistry, Western blotting, and ELISA. Affinity-purified anti-horseradish peroxidase and conjugates are available for detection of horseradish peroxidase antigen or for signal amplification of HRP-containing reagents. For immunostaining of mammalian cells, an advantage of using anti-horseradish peroxidase is reduced background, since the antibody does not recognize the endogenous peroxidase-like enzymes found in those cells.
Background References
暂无
Images
-
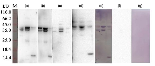
Western blot analysis of mouse anti-DNMT1 antibody (EM1901-83,1/500) and mouse anti-CAPZA1 antibody (EM1901-82, 1/500) with Daudi Cell and K562 Cell lysates (All lanes proteins at 10 µg per lane). Proteins were transferred to a PVDF membrane and blocked with 5% BSA in PBS for 1 hour at room temperature. The primary antibody was used in 5% BSA at room temperature for 2 hours. Goat anti-mouse IgG -HRP) (HA1006) was used for 1 hour at room temperature at 1:10,000 (Lane A), 1:20,000 (Lane B), 1:40,000 (Lane C) and 1:80,000 (Lane D).
Exposure time: 60 seconds -
The Cross-reactions of the secondary antibody (HA1006) with Rabbit IgG and Human IgG.
Proteins were transferred to a PVDF membrane and blocked with 5% BSA in PBS for 1 hour at room temperature. Goat anti-mouse IgG -HRP (HA1006) was used for 1 hour at room temperature at 1:5,000 (Lane A) and 1:10,000 (Lane B).
Exposure time: 2 minutes
Please note: All products are "FOR RESEARCH USE ONLY AND ARE NOT INTENDED FOR DIAGNOSTIC OR THERAPEUTIC USE"
Citation
-
Unintended Changes in Genetically Modified Rice Expressing the Lysine-Rich Fusion Protein Gene Revealed by a Proteomics Approach
Author: LIU Qiaoquan
PMID: NoPMID4
Journal: Journal Of Integrative Agriculture
Application: WB
Reactivity: Mouse
Publish date: None Nov
-
Citation
-
Berberine promotes apoptosis and inhibits the migration of oral squamous carcinoma cells through inhibition of the RAGE/PI3K/AKT/mTOR pathway
Author: Daili Liu, Ling Li, Jingfei Zhang, Han Qin, Meng Zhang, Xiaoyang Sun, Yuting Han, Feng Wang, Zhi Wang, Zhen Cai
PMID: 40339228
Journal: Biomedicine & Pharmacotherapy
Application: WB
Reactivity: Human
Publish date: 2025 May
-
Citation
-
Nuclear m6A modification regulates satellite transcription and chromosome segregation
Author: Huang Chenyang, Shu Xiao, Zhou Siting, Mi Yujie, Bian Hanxiao, Li Ting, Li Tengwei, Ying Xiner, Cheng Chongguang, Liu Donghong, Gao Minsong, Wen Yongjian, Ma Quan, Wang Fengqin, Cao Jie, Wang Jinkai, Liu Jianzhao
PMID: 40404899
Journal: Nature Chemical Biology
Application: WB
Reactivity: Human
Publish date: 2025 May
-
Citation
-
Impact of intercellular adhesion molecule 1-positive dental pulp stem cells in deep caries progression
Author: Yi Zhang, Yulian Zhang, Yi Chen, Wenzhi Wu, Jianwei Sun, Xiatong Zhang, Jingchen Zhang, Zhuo Chen
PMID: 40343788
Journal: International endodontic journal
Application: WB
Reactivity: Human
Publish date: 2025 May
-
Citation
-
Nitrobenzoyl-insulicolide A: a novel dinitrobenzoyl sesquiterpenoid, induces autophagic cell death in small cell lung cancer cells
Author: Zhang Yige, Zhang Xiaomin, Sun Chunxiao, Qi Xin, Li Dehai, Li Jing
PMID: 28NOPMID25062402
Journal: Marine Life Science & Technology
Application: WB
Reactivity: Human
Publish date: 2025 May
-
Citation
-
Activation of the MEK1-CHK2 axis in macrophages by Staphylococcus aureus promotes mitophagy, resulting in a reduction in bactericidal efficacy
Author: Xiaohu Wu, Xin Guan, Chubin Cheng, Zhantao Deng, Zeng Li, Yuanchen Ma, Yanjie Xie, Qiujian Zheng
PMID: 40437411
Journal: Molecular Medicine
Application: WB
Reactivity: Mouse
Publish date: 2025 May
-
Citation
-
Podocyte FFAR4 deficiency aggravated glomerular diseases and aging
Author: Ting Yin, Leitian Yang, Lei Tang, Jian Li, Dekai Liu, Fan Guo, Yingsong Mu, Qimei Wu, Yuying Feng, Zhouke Tan, Ping Fu, Xiaoniao Chen, Liang Ma
PMID: 40450519
Journal: Molecular Therapy
Application: WB
Reactivity: Mouse
Publish date: 2025 May
-
Citation
-
Trehalose Acts as a Mediator: Imbalance in Brain Proteostasis Induced by Polystyrene Nanoplastics via Gut Microbiota Dysbiosis during Early Life
Author: Ge Yang, Min Li, Xinyue Zheng, Xinyue Chen, Yang Peng, Jinghan Li, Shuiqing Yang, Hao Chen, Yifei Wang, Haiying Zhang, Cunyi Gong, Fei Hu, Jian Wan, Zhihong Zhu, Ling Zhang, Rui Li
PMID: 40359452
Journal: ACS Applied Nano Materials
Application: WB
Reactivity: Mouse
Publish date: 2025 May
-
Citation
-
Attenuating Effect of a Polyphenol Ellagic Acid on Ovarian Aging by Inhibiting the Ferroptosis Pathway in Low-Yield Laying Chickens
Author: Qiongyu Yuan, Xinyu Wang, Yingyu Xiao, Zhaoyu Yang, Xiangyu Cai, Wanyue Gao, Yuling Mi, Caiqiao Zhang
PMID: 40427495
Journal: Antioxidants
Application: WB
Reactivity: Chicken
Publish date: 2025 May
-
Citation
-
Tamoxifen regulates ferroptosis of hepatocytes by targeting SLC1A5 to activate hepatic stellate cells and liver fibrosis
Author: Sha Shi, Meiling Zhang, Chengkai Zhu, Shanhao Zhu, Jie Yu, Qi Sui, Jiaqi Xu, Juan Ren, Jingnan Zhang, Peng Chen, Yi Zhang
PMID: 40436235
Journal: Chemico-Biological Interactions
Application: WB
Reactivity: Mouse,Human
Publish date: 2025 May
-
Citation
-
Simultaneous knockout of multiple eukaryotic translation initiation factor 4E genes confers durable and broad-spectrum resistance to potyviruses in tobacco
Author: Liu Yong, Wang Shuo, Zhao Danyang, Zhao Chenglu, Yu Haiqin, Zeng Jianmin, Tong Zhijun, Yuan Cheng, Li Zhenghe, Huang Changjun
PMID: 40641643
Journal: aBIOTECH
Application: WB
Reactivity: Nicotiana tabacum L.
Publish date: 2025 May
-
Citation
-
Dynamic bidirectional regulation between Stk38 and rabies virus M protein coordinates apoptosis progression during neurotropic infection
Author: Shujie Wang, Hao Zhou, Xi Zhang, Jingjing Cao, Taohong Lei, Ming Chen, Yulin Zhang, Yunbin Xu
PMID: 40398756
Journal: International Journal Of Biological Macromolecules
Application: WB
Reactivity: Human
Publish date: 2025 May
-
Citation
-
Therapeutic targeting de novo purine biosynthesis driven by β-catenin-dependent PPAT upregulation in hepatoblastoma
Author: Ding Ming, Ma Chunshuang, Lin Yanyan, Fang Houshun, Xu Yan, Wang Shuxuan, Chen Yao, Zhou Jiquan, Gao Hongxiang, Shan Yuhua, Yang Liyuan, Sun Huiying, Tang Yabin, Wu Xiaoyu, Zhu Liang, Zheng Liang, Assaraf Yehuda G., Zhou Bin-Bing S., Gu Song, Li Hui
PMID: 40097378
Journal: Cell Death & Disease
Application: WB
Reactivity: Human
Publish date: 2025 Mar
-
Citation
-
Melatonin attenuates inflammatory bone loss by alleviating mitophagy and lactate production
Author: Lin Zexin, Gu Yuan, Liu Yingsong, Chen Zilin, Fang Shuai, Wang Zhuan, Liu Zixian, Lin Qingrong, Hu Yanjun, Jiang Nan, Yu Bin, Liu Guanqiao
PMID: 40064756
Journal: Apoptosis
Application: IHC-P
Reactivity: Mouse
Publish date: 2025 Mar
-
Citation
-
SOAT1 Activates NLRP3 Inflammasome to Promote Cancer-Related Lymphangiogenesis and Metastasis via IL-1β/IL-1R-1 Axis in Oral Squamous Cell Carcinoma
Author: Chengzhi Zhao, Yuhao Wang, Zhishen Jiang, Shengzhao Guo, Liru Hu, Jian Pan, Fan Dan
PMID: 40135589
Journal: Molecular Carcinogenesis
Application: WB
Reactivity: Human
Publish date: 2025 Mar
-
Citation
-
A YAP-derived peptide blocks YAP-TEAD signaling and suppresses cell proliferation
Author: Qiuyun Yuan, Xiaoqiang Xia, Yao Yuan, Qianming Chen, Xiaodong Feng
PMID: 40081550
Journal: Cellular Signalling
Application: IF,WB
Reactivity: Human
Publish date: 2025 Mar
-
Citation
-
Identification of a novel FOXO3‑associated prognostic model in hepatocellular carcinoma
Author: Songmei Guan, Qiang Lin, Peiwu Huang, Kangqiang Lin, Shigang Duan
PMID: 40114746
Journal: Oncology Letters
Application: WB
Reactivity: Human
Publish date: 2025 Mar
-
Citation
-
Nuclear scaffold attachment factor A functions as a potential viral recognition receptor involved in the antiviral immunity of grass carp (Ctenopharyngodon idella)
Author: Hong Yang, Beibei Qin, Jiaojiao Fu, Mengyuan Zhang, Hongquan Wang, Tiaoyi Xiao, Zhao Lv
PMID: 40120911
Journal: International Journal Of Biological Macromolecules
Application: WB
Reactivity: Fish
Publish date: 2025 Mar
-
Citation
-
Vaccarin Ameliorates Renal Fibrosis by Inhibiting Ferroptosis via Nrf2/SLC7A11/GPX4 Signaling Pathway
Author: Mengjiao Cui, Qiming Xu, Lianxiang Duan, Jianrao Lu, Jing Hu
PMID: 40066086
Journal: Drug Design Development And Therapy
Application: WB
Reactivity: Mouse
Publish date: 2025 Mar
-
Citation
-
Pexidartinib Inhibits Macrophage Senescence Through Glycolysis in Periodontitis Microenvironment
Author: Jifan Zhan, Jiabing Kang, Yan Wei, Tianjiao Xiao, Hui Fang, Li Li, Yiting Yuan, Yongchun Zhang, Jie Zhang, Ai Tian
PMID: 40460514
Journal: International Dental Journal
Application: WB
Reactivity: Mouse
Publish date: 2025 Jun
-
Citation
-
Engineered copper-doped gold nanoclusters supported ROS prolongation for enhanced photodynamic therapy
Author: Xin Xia, Shihong Wu, Hang Zhao, Ronghui Zhou
PMID: 5NOPMID25073101
Journal: Materials & Design
Application: WB
Reactivity:
Publish date: 2025 Jun
-
Citation
-
Obacunone Alleviates Thalamic Pain via Promoting LCN2-Mediated Phagocytosis of Astrocytes in Mice
Author: Yue-Rong Li, Lin-Lin Xie, Hao-Bin Cai, Zhao-Hui Dang, Li-Ling Li, Xu Wang, Yun-Wei Lu, Zi-Cheng Zhang, Song Gao, Jia-Ye Liu, Long-Sheng Xu, Qin-Li Feng, Xiu-De Qin, Fan Bu
PMID: 40512028
Journal: ACS Chemical Neuroscience
Application: WB
Reactivity: Mouse
Publish date: 2025 Jun
-
Citation
-
Pachymic acid alleviates secondary lymphedema through the modulation of EETs level and the inhibition of lymphatic fibrosis
Author: Xiang Fang, Tianzheng Xiao, Yongfeng Li, Da Qian, Chaoqi He, Weimin Hong, Liquan Zhu, Danhong Wang, Xuli Meng, Xiaozhen Liu
PMID: 40580744
Journal: International Immunopharmacology
Application: WB
Reactivity: Mouse
Publish date: 2025 Jun
-
Citation
-
Receptor tyrosine kinase inhibitor tivozanib regulates cell state plasticity and restores MITF dependency in BRAF wild-type melanoma
Author: Ma Yan-ni, Ma Xu-hui, Hao Mei-ling, Liu Rui-xin, Zheng Yang, Yang Jie, Chen Xiang-yu, Chen Yi-nan, Zheng Sheng-nan, Zhang Yan-jie, Lei Ming, Jiang Min, Guo Wei, Zeng Han-lin
PMID: 40550963
Journal: Acta Pharmacologica Sinica
Application: WB
Reactivity: Human
Publish date: 2025 Jun
-
Citation
-
Engineered macrophage-targeted germacrone-bearing nanosheet achieves sequential treatment of acute kidney injury through macrophage polarization regulation and oxidative stress
Author: Yunguang Wang, Shaoting Wang, Qikai Luo, Yourou Zhou, Xingchen Li, Yiwei Shang, HuaiYu Wang, Egor Y. Plotnikov, Xinyu Liao, Wei Feng, Qiang He, Juan Jin
PMID: 22NOPMID25090801
Journal: Chemical Engineering Journal
Application: WB
Reactivity: Mouse,Human
Publish date: 2025 Jul
-
Citation
-
Graft-seq precisely maps RNA modifications via site-specific chemical grafting strategy
Author: Ting Li, Ke Ding, Ziming Bao, Quan Ma, Chenyang Huang, Jie Cao, Xiao Shu, Minsong Gao, Zisheng Luo, Xushen Xiong, Jianzhao Liu
PMID: 40645188
Journal: Cell Reports Methods
Application: Dot Blot
Reactivity: Human
Publish date: 2025 Jul
-
Citation
-
CSF1R inhibitor (PLX3397) alleviates experimental periodontitis by reducing macrophage senescence through the PI3K/AKT/FOXO1 signaling pathway
Author: Kang Jiabing, Zhan Jifan, Yuan Yiting, Wei Yan, Xiao Tianjiao, Li Li, Fang Hui, Tian Ai
PMID: 40721848
Journal: Scientific Reports
Application: WB
Reactivity: Mouse
Publish date: 2025 Jul
-
Citation
-
The Mgv1-Rlm1 axis orchestrates SAGA and SWI/SNF complexes at target promoters
Author: Chaoyun Xu, Yueqi Zhang, Chengqi Zhang, Li Chen, Yanni Yin, Yun Chen, Zunyong Liu, Zhonghua Ma
PMID: 40650980
Journal: Nucleic Acids Research
Application: WB
Reactivity: Fusarium graminearum
Publish date: 2025 Jul
-
Citation
-
Synergizing Ferroptosis and Immunotherapy via a PROTAC/PDT/HPK1 Inhibitor-Loaded Nanoplatform for Enhanced Antitumor Efficacy
Author: Zhenjie Wang, Yuehua Wang, Yilan Dai, Chunmei Luo, Li Deng, Yuanwei Pan, Lang Rao, Siyao Che, Zhiqiang Yu
PMID: 13NOPMID25090901
Journal: Advanced Functional Materials
Application: WB
Reactivity: Mouse
Publish date: 2025 Jul
-
Citation
-
bFGF-Mediated Inhibition of Astrocytes’ Optogenetic Activation Impairs Neuronal Repair in Female Rats After Stroke
Author: Xinfa Shao, Yangqianbo Yao, Victoria Shi, Qian Suo, Shengju Wu, Han Wang, Muyassar Mamtilahun, Wanlu Li, Yaohui Tang, Guo-Yuan Yang, Qun Xu, Zhijun Zhang
PMID: 40650297
Journal: International Journal Of Molecular Sciences
Application: WB
Reactivity: Rat
Publish date: 2025 Jul
-
Citation
-
Single Low-Dose Ionizing Radiation Transiently Enhances Rat RIN-m5F Cell Function via the ROS/p38 MAPK Pathway Without Inducing Cell Damage
Author: Jitai Zhang, Kaicen Dai, Ruike An, Chengying Wang, Xuanting Zhou, Zhujun Tian, Zhonglu Liao
PMID: 40002307
Journal: Antioxidants
Application: WB
Reactivity: Rat
Publish date: 2025 Jan
-
Citation
-
Downregulation of RSAD2 ameliorates keratinocyte hyperproliferation and skin inflammation in psoriasis via the TAK1/NF-κB axis
Author: Xueqing Li, Fuqiang Chen, Yunqian Li, Yunyue Zhen, Jiaoying Ju, Zhengjun Li, Shan Huang, Qing Sun
PMID: 39848474
Journal: Biochemical Pharmacology
Application: WB
Reactivity: Mouse,Human
Publish date: 2025 Jan
-
Citation
-
Gut microbiota protect against colorectal tumorigenesis through lncRNA Snhg9
Author: Meng Wang, Kailin Liu, Wu Bao, Bingqing Hang, Xianjiong Chen, Xinyi Zhu, Guifang Li, Lihong Liu, Haoyi Xiang, Hai Hu, Yanhui Lu, Zhangfa Song, Jiaxin Chen, Yuhao Wang
PMID: 39755115
Journal: Developmental Cell
Application: WB,IHC-P
Reactivity: Mouse,Human
Publish date: 2025 Jan
-
Citation
-
Subtype-specific human endogenous retrovirus K102 envelope protein is a novel serum immunosuppressive biomarker of cancer
Author: Qinyuan Gong,Rongzhen Xu
PMID: 39850893
Journal: Frontiers In Immunology
Application: WB
Reactivity: Human
Publish date: 2025 Jan
-
Citation
-
HIV-1 Vpu and SARS-CoV-2 ORF3a proteins disrupt STING-mediated activation of antiviral NF-κB signaling
Author: Yajuan Rui, Si Shen, Yanpu Wang, Leyi Cheng, Shiqi Chen, Ying Hu, Yong Cai, Wei Wei, Jiaming Su, Xiao-Fang Yu
PMID: 39836751
Journal: Science Signaling
Application: WB
Reactivity: Human
Publish date: 2025 Jan
-
Citation
-
Gene Targeting on Point: Targeted Delivery of Tumor Suppressor Gene CHRDL-1 via Peptide/FA-Modified Layered Double Hydroxides Partner With JPH203 for Effective Hepatocellular Carcinoma Inhibition
Author: Zhouyi Sun, Yang Liu, Tangye Zeng, Huali Zuo, Qitao Hu, Zhou Tian, Qianwen Wang, Bo Zhang, Zhe Tang, Weiyu Chen
PMID: 5NOPMID25030301
Journal: Advanced Functional Materials
Application: WB
Reactivity: Human
Publish date: 2025 Jan
-
Citation
-
DNA hypermethylation-induced suppression of ALKBH5 is required for folic acid to alleviate hepatic lipid deposition by enhancing autophagy in an ATG12-dependent manner
Author: Chaoqun Huang, Yaojun Luo, Youhua Liu, Jiaqi Liu, Yushi Chen, Botao Zeng, Xing Liao, Yuxi Liu, Xinxia Wang
PMID: 39993647
Journal: Journal Of Nutritional Biochemistry
Application: Dot Blot
Reactivity: Mouse
Publish date: 2025 Feb
-
Citation
-
Self-assembling chemically modified siRNA nanorings for RNAi therapy and neuroprotection in Alzheimer’s disease
Author: Jiang Yifan, Li Lisha, Fang Xiao, Zeng Tao, Su Lichao, Liu Yichang, Wu Ying, Li Jinyu, Lyu Peng, Lu Zhonglei, Lu Chunhua, Yang Huanghao
PMID: 12NOPMID25032501
Journal: Science China-Chemistry
Application: WB
Reactivity: Zebrafish
Publish date: 2025 Feb
-
Citation
-
The role of RAP2 in regulation of cell volume on bone marrow mesenchymal stem cell fate determination
Author: Zhou Yimei, Guo Yutong, Zhang Mei, Quan Shuqi, Li Juan
PMID: 39903386
Journal: Journal Of Molecular Histology
Application: IF
Reactivity: Mouse
Publish date: 2025 Feb
-
Citation
-
Resveratrol—A Herbal Immunomodulator, Ameliorates Experimental Autoimmune Myasthenia Gravis by Regulating the Foxo1-Foxp3 Pathway
Author: Heyun Cheng, Yunan Shan, Xiaoyue Shen, Yanbin Li
PMID: 40262044
Journal: Journal Of Biochemical And Molecular Toxicology
Application: WB
Reactivity: Rat
Publish date: 2025 Apr
-
Citation
-
Targeting UAF1 Alleviate Neurotoxicity by Inhibiting APP/NLRP3 Axis-Mediated Pyroptosis and Apoptosis
Author: Cheng Ling, Meng Xianguang, Tian Dandan, Zheng Bin, Xiao Yinfan, Zhao Xueying, Xu Yingying, Yang Hui, Bi Jianzhong, Li Fan, Xie Zhaohong
PMID: 40183841
Journal: Neurochemical Research
Application: WB
Reactivity:
Publish date: 2025 Apr
-
Citation
-
A toxin-antitoxin system provides phage defense via DNA damage and repair
Author: Pu Huan, Chen Yuxin, Zhao Xinjun, Dai Lunzhi, Tong Aiping, Tang Dongmei, Chen Qiang, Yu Yamei
PMID: 40169592
Journal: Nature Communications
Application: WB
Reactivity: Escherichia coli
Publish date: 2025 Apr
-
Citation
-
AgrC biotinylation inhibits Staphylococcus aureus infection
Author: Lijuan Qian, Yuxin He, Wenzhe Lian, Zhiyuan Ji, Ziming Tian, Chuyun Wang, Chen Cao, Tyler Shern, Teagan Stedman, Yujun Sun
PMID: 40193824
Journal: Public Library Of Science One
Application: WB
Reactivity: Staphylococcus aureus
Publish date: 2025 Apr
-
Citation
-
SLC26A4 C.317C > A Variant: Functional Analysis and Patient-Derived Induced Pluripotent Stem Line Development
Author: Yijing Li, Tao Sun, Sang Hu, Hongen Xu, Teng Zhang, Jinlong Liu, Shuangshuang Lu, Bing Wang, Guo Dan
PMID: 40260864
Journal: Molecular Genetics & Genomic Medicine
Application: WB
Reactivity: Human
Publish date: 2025 Apr
-
Citation
-
DCAF2 is essential for the development of uterine epithelia and mouse fertility
Author: Yang Man, Wang Kaixuan, Zhang Liang, Zhang Hongya, Zhang Cong
PMID: 39364135
Journal: Frontiers In Cell And Developmental Biology
Application: IHC-P
Reactivity: Mouse
Publish date: 2024 Sept
-
Citation
-
FOXO1-mTOR pathway in vascular pericyte regulates the formation of type H vessels to control bone metabolism
Author: Caiyu Cheng,et al
PMID: 39524152
Journal: Journal Of Orthopaedic Translation
Application: WB
Reactivity: Mouse,Human
Publish date: 2024 Sep
-
Citation
-
A bioswitchable delivery system for microRNA therapeutics based on a tetrahedral DNA nanostructure
Author: Li Songhang,et al
PMID: 39215132
Journal: Nature Protocols
Application: WB
Reactivity: Mouse
Publish date: 2024 Sep
-
Citation
-
Targeting USP11 regulation by a novel lithium-organic coordination compound improves neuropathologies and cognitive functions in Alzheimer transgenic mice
Author: Yi Guo,et al
PMID: 39394468
Journal: EMBO Molecular Medicine
Application: WB
Reactivity: Mouse
Publish date: 2024 Oct
-
Citation
-
tiRNA-Gly-GCC-002 promotes epithelial-mesenchymal transition and fibrosis in lupus nephritis via FKBP5-mediated activation of Smad
Author: Xueting Liu, Ji Zhang, Yan Liang, Xuanwen Chen, Shungang Xu, Sishi Lin, Yuanting Dai, Xinxin Chen, Ying Zhou, Yongheng Bai, Chaosheng Chen
PMID: 39419630
Journal: British Journal Of Pharmacology
Application: WB
Reactivity:
Publish date: 2024 Oct
-
Citation
-
Cucurbitacin B ameliorates acetaminophen induced mitochondrial oxidative stress through the Nrf2 pathway
Author: Xin Yang,et al
PMID: NO PMID 2024101206
Journal: Traditional Medicine Research
Application: WB
Reactivity:
Publish date: 2024 Oct
-
Citation
-
The CD163/TWEAK/Fn14 axis: A potential therapeutic target for alleviating inflammatory bone loss
Author: J Qian,et al
PMID: 39430128
Journal: Journal Of Orthopaedic Translation
Application: WB
Reactivity: Mouse
Publish date: 2024 Oct
-
Citation
-
Comprehensive evaluation of immunological attributes and immunotherapy responses of positive T cell function regulators in colorectal cancer
Author: Ke Pu,et al
PMID: 39354362
Journal: BMC Gastroenterology
Application: WB
Reactivity: Human
Publish date: 2024 Oct
-
Citation
-
DNA ligase III mediates deoxynivalenol exposure-induced DNA damage in intestinal epithelial cells by regulating oxidative stress and interaction with PCNA
Author: Xiaoyang Zhu,et al
PMID: 39505167
Journal: International Journal Of Biological Macromolecules
Application: WB
Reactivity: Pig
Publish date: 2024 Nov
-
Citation
-
Identification and Analysis of Microplastic Aggregation in CAR-T Cells
Author: Zhao Yin,et al
PMID: 39488976
Journal: Journal Of Hazardous Materials
Application: WB
Reactivity: Mouse
Publish date: 2024 Nov
-
Citation
-
Insufficient Effective Time of Suberanilohydroxamic Acid, a Deacetylase Inhibitor, Treatment Promotes PC3 Cell Growth
Author: Chuan Sun,et al
PMID: 39462585
Journal: Biological & Pharmaceutical Bulletin
Application: WB
Reactivity: Human
Publish date: 2024 Nov
-
Citation
-
Spatial transcriptomic landscape unveils immunoglobin-associated senescence as a hallmark of aging
Author: Shuai Ma,et al
PMID: 39500323
Journal: Cell
Application: WB
Reactivity: Mouse
Publish date: 2024 Nov
-
Citation
-
Influence and Optimization of Diverse Culture Systems on Chicken Embryonic Stem Cell Culture
Author: Wenjie Ren,et al
PMID: NO PMID 24110806
Journal: Genes
Application: IF
Reactivity: Human
Publish date: 2024 Nov
-
Citation
-
Protocol for transformation-free genome editing in plants using RNA virus vectors for CRISPR-Cas delivery
Author: Huanhuan Lou,et al
PMID: 39504248
Journal: Star Protocols
Application:
Reactivity: N. Benthamiana Plants
Publish date: 2024 Nov
-
Citation
-
Development of an RNA virus vector for non-transgenic genome editing in tobacco and generation of berberine bridge enzyme-like mutants with reduced nicotine content
Author: Haiying Xiang,et al
PMID: 39650142
Journal: aBIOTECH
Application: WB
Reactivity: Nicotiana tabacum
Publish date: 2024 Nov
-
Citation
-
Translocation of the Alphanucleorhabdovirus X proteins from the cytoplasm into the nucleus through interaction with nucleocapsid protein is essential for viral pathogenesis
Author: Wang Shuo, Ni Shuang, Lou Huanhuan, Liang Yan, Li Zhenghe
PMID: 26NOPMID25012404
Journal: Phytopathology Research
Application: WB
Reactivity:
Publish date: 2024 Nov
-
Citation
-
Identification of PRODH as a mitochondria- and angiogenesis-related biomarker for lung adenocarcinoma
Author: Xi Xinran,et al
PMID: 38881931
Journal: Translational Cancer Research
Application: WB
Reactivity: Human
Publish date: 2024 May
-
Citation
-
Neutrophil extracellular traps formation may be involved in the association of propranolol with the development of portal vein thrombosis
Author: Xu Xiangbo,et al
PMID: 38733693
Journal: Thrombosis Research
Application: WB
Reactivity:
Publish date: 2024 May
-
Citation
-
Brexpiprazole Prevents the Malignant Progression of Human Colorectal Cancer Cells and Increases Its Sensitivity to EGFR Inhibition
Author: Long Xiaoyi,et al
PMID: 38812296
Journal: Frontiers In Bioscience-Landmark
Application: WB
Reactivity: Human
Publish date: 2024 May
-
Citation
-
Radix Rehmanniae Praeparata promoted zebrafish fin regeneration through aryl hydrocarbon receptor-dependent autophagy
Author: Chen Fengyan,et al
PMID: 38710459
Journal: Journal Of Ethnopharmacology
Application: WB
Reactivity: Zebrafish
Publish date: 2024 May
-
Citation
-
Computer-assisted engineering of stable human leukemia inhibitory factor
Author: Liu Zhishuai,et al
PMID: NO PMID20240515
Journal: Food Bioscience
Application: WB
Reactivity: Human
Publish date: 2024 May
-
Citation
-
Beta-adrenergic receptor antagonist propranolol prevents bisphosphonate-related osteonecrosis of the jaw by promoting osteogenesis
Author: Du Qianxin,et al
PMID: 39873080
Journal: Journal Of Dental Sciences
Application: WB
Reactivity: Rat
Publish date: 2024 May
-
Citation
-
Subtype-specific HERV-K102 envelope is a novel serum immunosuppressive biomarker and therapeutic target of cancer
Author: Gong Qinyuan,et al
PMID: NO PMID20240535
Journal: Preprint And Has Not Been Certified By Peer Review
Application: WB
Reactivity:
Publish date: 2024 May
-
Citation
-
PD-1 Inhibitor Aggravate Irradiation-Induced Myocardial Fibrosis by Regulating TGF-β1/Smads Signaling Pathway via GSDMD-Mediated Pyroptosis
Author: Wu Bibo,et al
PMID: 38773023
Journal: Inflammation
Application: WB
Reactivity: Mouse
Publish date: 2024 May
-
Citation
-
Bioactive Lignan Honokiol Alleviates Ovarian Oxidative Stress in Aging Laying Chickens by Regulating SIRT3/AMPK Pathway
Author: Yiqiu Chen, Zhaoyu Yang, Jingchun Bai, Xinyu Wang, Qiongyu Yuan, Yuling Mi, Caiqiao Zhang
PMID: 38539910
Journal: Antioxidants
Application: WB
Reactivity: Chicken
Publish date: 2024 Mar
-
Citation
-
Integrated Transcriptomic and Proteomic Study of the Mechanism of Action of the Novel Small-Molecule Positive Allosteric Modulator 1 in Targeting PAC1-R for the Treatment of D-Gal-Induced Aging Mice
Author: Lili Liang, Shang Chen, Wanlin Su, Huahua Zhang, Rongjie Yu
PMID: 38612681
Journal: International Journal Of Molecular Sciences
Application: WB
Reactivity: Mouse
Publish date: 2024 Mar
-
Citation
-
UBD participates in neutrophilic asthma by promoting the activation of IL-17 signaling
Author: Yuchun Liu, Kang Cheng, Meng Sun, Cong Ding, Tao Li, Yangyang Jia, Chengbo Wang, Xiangzhan Zhu, Xiaorui Song, Rui Jia, Qionglin Wang, Yaodong Zhang, Xiaomin Sun
PMID: 38447828
Journal: International Journal Of Biological Macromolecules
Application: WB
Reactivity: Human
Publish date: 2024 Mar
-
Citation
-
Xiaoer niuhuang qingxin powder alleviates influenza a virus infection by inhibiting the activation of the TLR4/MyD88/NF-κB signaling pathway
Author: Lanying Ma,et al
PMID: 38527574
Journal: Journal Of Ethnopharmacology
Application: WB
Reactivity: Human
Publish date: 2024 Mar
-
Citation
-
Aspirin Caused Intestinal Damage through FXR and ET-1 Signaling Pathways
Author: Lin Qiuxia,et al
PMID: 38542397
Journal: International Journal Of Molecular Sciences
Application: WB
Reactivity: Mouse
Publish date: 2024 Mar
-
Citation
-
MCSFR monocytes/macrophages are activated to produce IL-4/13 in the gill lamellae of grass carp after infection with bacterial pathogens+
Author: Yun Shengran,rt al
PMID: no pmid240308
Journal: Aquaculture
Application: WB
Reactivity:
Publish date: 2024 Mar
-
Citation
-
Nr4a1 enhances Wnt4 transcription to promote mesenchymal stem cell osteogenesis and alleviates inflammation-inhibited bone regeneration
Author: Gao Yangshuai,et al
PMID: 38429926
Journal: Molecular Therapy
Application: WB
Reactivity: Mouse
Publish date: 2024 Mar
-
Citation
-
Tissue-resident trained immunity in hepatocytes protects against septic liver injury in zebrafish
Author: Wang Zhuang,et al
PMID: 38850536
Journal: Cell Reports
Application: WB
Reactivity:
Publish date: 2024 Jun
-
Citation
-
The Cysteine Protease CfAtg4 Interacts with CfAtg8 to Govern the Growth, Autophagy and Pathogenicity of Colletotrichum fructicola
Author: Guo Shufeng,et al
PMID: 38921417
Journal: Journal Of Fungi
Application: WB
Reactivity:
Publish date: 2024 Jun
-
Citation
-
Kuwanon C inhibits proliferation and induction of apoptosis via the intrinsic pathway in MDA-MB231 and T47D breast cancer cells
Author: Qian Peng,et al
PMID: 38823755
Journal: Steroids
Application: WB
Reactivity:
Publish date: 2024 Jun
-
Citation
-
Expression, Prognostic Value, and Biological Function of CTHRC1 in Different Types of Gliomas: A Bioinformatic Analysis and Experiment Validation
Author: Shi Xueping,et al
PMID: 38894702
Journal: Clinical Medicine Insights-Oncology
Application: IHC-P
Reactivity:
Publish date: 2024 Jun
-
Citation
-
Mechanisms underlying neutrophils adhesion to triple-negative breast cancer cells via CD11b-ICAM1 in promoting breast cancer progression
Author: Yang Chenghui,et al
PMID: 38907234
Journal: Cell Communication And Signaling
Application: WB
Reactivity:
Publish date: 2024 Jun
-
Citation
-
A bacterial ghost vaccine against Aeromonas salmonicida infection in turbot (Scophthalmus maximus)
Author: Jie Zhou, Ruofan Yu, Yue Ma, Qiyao Wang, Qin Liu, Yuanxing Zhang, Xiaohong Liu
PMID: 38901685
Journal: Fish & Shellfish Immunology
Application: WB
Reactivity:
Publish date: 2024 Jun
-
Citation
-
Knockout of C1q/tumor necrosis factor-related protein-9 aggravates cardiac fibrosis in diabetic mice by regulating YAP-mediated autophagy
Author: Ruan Shiyan, Li Jun, Lei Shengyun, Zhang Shaomeng, Xu Dan, Zuo Anju, Li Linxi, Guo Yuan
PMID: 39040468
Journal: Frontiers In Pharmacology
Application: WB
Reactivity:
Publish date: 2024 Jul
-
Citation
-
Er-Dong-Xiao-Ke decoction regulates lipid metabolism via PPARG-mediated UCP2/AMPK signaling to alleviate diabetic meibomian gland dysfunction
Author: Shi Li,et al
PMID: 38925318
Journal: Journal Of Ethnopharmacology
Application: WB
Reactivity:
Publish date: 2024 Jul
-
Citation
-
Chromodomain Y-like (CDYL) inhibition ameliorates acute kidney injury in mice by regulating tubular pyroptosis
Author: Xiang Ting,et al
PMID: 39043969
Journal: Acta Pharmacologica Sinica
Application: WB
Reactivity:
Publish date: 2024 Jul
-
Citation
-
TNFSF11/TNFRSF11A Axis Amplifies HDM-Induced Airway Remodeling by Strengthening TGFβ1/STAT3 Action
Author: Zhang Dong,et al
PMID: 39155739
Journal: Allergy Asthma & Immunology Research
Application: WB
Reactivity: Human,Mouse
Publish date: 2024 Jul
-
Citation
-
New findings on post-mortem chicken quality changes: The ROS-influenced MAPK-JNK signaling pathway affects chicken quality by regulating muscle cell apoptosis
Author: Ma Yunhao,et al
PMID: 39018616
Journal: Food Chemistry
Application: WB
Reactivity:
Publish date: 2024 Jul
-
Citation
-
NUAK1 activates STAT5/GLI1/SOX2 signaling to enhance cancer cell expansion and drives chemoresistance in gastric cancer
Author: Longlong Cao, Guangtan Lin, Denghui Fan, Kai Weng, Yujing Chen, Jiabin Wang, Ping Li, Chaohui Zheng, Changming Huang, Jianwei Xie
PMID: 38996065
Journal: Cell Reports
Application: WB
Reactivity: Mouse
Publish date: 2024 Jul
-
Citation
-
NOX4 exacerbates Parkinson’s disease pathology by promoting neuronal ferroptosis and neuroinflammation
Author: Lin Zhihao, Ying Changzhou, Si Xiaoli, Xue Naijia, Liu Yi, Zheng Ran, Chen Ying, Pu Jiali, Zhang Baorong
PMID: 38993139
Journal: Neural Regeneration Research
Application: WB
Reactivity:
Publish date: 2024 Jul
-
Citation
-
Efficient generation of recombinant eggplant mottled dwarf virus and expression of foreign proteins in solanaceous hosts
Author: Wang Shuo,et al
PMID: 38215560
Journal: Virology
Application: WB
Reactivity: N. benthamiana
Publish date: 2024 Jan
-
Citation
-
Safety, Immunogenicity, and Mechanism of a Rotavirus mRNA-LNP Vaccine in Mice
Author: Chenxing Lu, Yan Li, Rong Chen, Xiaoqing Hu, Qingmei Leng, Xiaopeng Song, Xiaochen Lin, Jun Ye, Jinlan Wang, Jinmei Li, Lida Yao, Xianqiong Tang, Xiangjun Kuang, Guangming Zhang, Maosheng Sun, Yan Zhou, Hongjun Li
PMID: 38399987
Journal: Viruses
Application: WB
Reactivity:
Publish date: 2024 Jan
-
Citation
-
Omega-3 polyunsaturated fatty acids protect peritoneal mesothelial cells from hyperglycolysis and mesothelial-mesenchymal transition through the FFAR4/CaMKKβ/AMPK/mTOR signaling pathway
Author: Zhang Jing,et al
PMID: 38262160
Journal: International Immunopharmacology
Application: WB
Reactivity: Mouse
Publish date: 2024 Jan
-
Citation
-
CyHV-2 infection triggers mitochondrial-mediated apoptosis in GiCF cells by upregulating the pro-apoptotic gene ccBAX
Author: Cheng Wenjie,et al
PMID: 38253137
Journal: Fish & Shellfish Immunology
Application: WB
Reactivity: Zebrafish
Publish date: 2024 Jan
-
Citation
-
NAD+ dependent UPRmt activation underlies intestinal aging caused by mitochondrial DNA mutations
Author: Yang Liang,et al
PMID: 38228611
Journal: Nature Communications
Application: WB
Reactivity: Mouse
Publish date: 2024 Jan
-
Citation
-
Hippo/YAP1 promotes osteoporotic mice bone defect repair via the activating of Wnt signaling pathway
Author: Li Kehan,et al
PMID: 38184268
Journal: Cellular Signalling
Application: WB
Reactivity: Mouse
Publish date: 2024 Jan
-
Citation
-
Overexpression of Aurora Kinase B Is Correlated with Diagnosis and Poor Prognosis in Hepatocellular Carcinoma
Author: Zhang JIn,et al
PMID: 38396874
Journal: International Journal Of Molecular Sciences
Application: WB
Reactivity: Human
Publish date: 2024 Feb
-
Citation
-
Genetic association and functional validation of ZFP36L2 in non-syndromic orofacial cleft subtypes
Author: Sun Jialin,et al
PMID: 38321215
Journal: Journal Of Human Genetics
Application: WB
Reactivity: Zebrafish
Publish date: 2024 Feb
-
Citation
-
BZW2 promotes malignant progression in lung adenocarcinoma through enhancing the ubiquitination and degradation of GSK3β
Author: Jin Kai,et al
PMID: 38424042
Journal: Cell Death Discovery
Application: WB
Reactivity:
Publish date: 2024 Feb
-
Citation
-
LASS2 suppresses metastasis in multiple cancers by regulating the ferroptosis signalling pathway through interaction with TFRC
Author: Huang Yunfei,et al
PMID: 38419028
Journal: Cancer Cell International
Application: WB
Reactivity:
Publish date: 2024 Feb
-
Citation
-
Downregulation of CPSF6 leads to global mRNA 3’ UTR shortening and enhanced antiviral immune responses
Author: Yong Ge, Jingrong Huang, Rong Chen, Yonggui Fu, Tao Ling, Xin Ou, Xiaohui Rong, Youxiang Cheng, Yi Lin, Fengyi Zhou, Chuanjian Lu, Shaochun Yuan, Anlong Xu
PMID: 38416782
Journal: PLoS Pathogens
Application: WB
Reactivity: Mouse
Publish date: 2024 Feb
-
Citation
-
Nobiletin Ameliorates Aging of Chicken Ovarian Prehierarchical Follicles by Suppressing Oxidative Stress and Promoting Autophagy
Author: Jingchun Bai, Xinyu Wang, Yiqiu Chen, Qiongyu Yuan, Zhaoyu Yang, Yuling Mi, Caiqiao Zhang
PMID: 38474379
Journal: Cells
Application: WB
Reactivity: Chicken
Publish date: 2024 Feb
-
Citation
-
CDK1 promotes the phosphorylation of KIFC1 to regulate the tumorgenicity of endometrial carcinoma
Author: Xi Lin, Yingying He, Yiming Liu, Huihao Zhou, Xiaomin Xu, Jingui Xu, Kening Zhou
PMID: 38456590
Journal: Journal Of Gynecologic Oncology
Application: WB
Reactivity:
Publish date: 2024 Feb
-
Citation
-
Prenatal dexamethasone exposure reduces osteoprogenitor proliferation in mice via histone modifications at the Mkp-1 gene locus
Author: Yongheng Xie,et al
PMID: 39609620
Journal: Communications Biology
Application: WB
Reactivity: Mouse
Publish date: 2024 Dec
-
Citation
-
LL-37 regulates odontogenic differentiation of dental pulp stem cells in an inflammatory microenvironment
Author: Chris Ying Cao,et al
PMID: 39696668
Journal: Stem Cell Research & Therapy
Application: WB
Reactivity: Human
Publish date: 2024 Dec
-
Citation
-
Fifty-hertz magnetic fields induce DNA damage through activating mPTP associated mitochondrial permeability transition in senescent human fetal lung fibroblasts
Author: Chuan Sun,et al
PMID: 39642656
Journal: Bioorganic Chemistry
Application: WB
Reactivity: Human
Publish date: 2024 Dec
-
Citation
-
Gasdermin D regulates the activation of EGFR in colorectal cancer
Author: Ying Li, Jiayao Chen, Huijun Liang, Qindan Du, Jingjie Shen, Xiaoying Wang
PMID: 39741309
Journal: Journal Of Translational Medicine
Application: WB
Reactivity:
Publish date: 2024 Dec
-
Citation
-
Aberrant METTL1-mediated tRNA m7G modification alters B-cell responses in systemic autoimmunity in humans and mice
Author: Shuyi Wang,et al
PMID: 39638793
Journal: Nature Communications
Application: WB
Reactivity: Mouse
Publish date: 2024 Dec
-
Citation
-
Lactobacillus salivarius metabolite succinate enhances chicken intestinal stem cell activities via the SUCNR1-mitochondria axis
Author: Danni Luo, Minyao Zou, Xi Rao, Mingping Wei, Lingzhi Zhang, Yuping Hua, Lingzi Yu, Jiajia Cao, Jinyi Ye, Sichao Qi, Huanan Wang, Yuling Mi, Caiqiao Zhang, Jian Li
PMID: 39764876
Journal: Poultry Science
Application: WB
Reactivity: Chicken
Publish date: 2024 Dec
-
Citation
-
A Binary siRNA-Loaded Tetrahedral DNA Nanobox for Synergetic Anti-Aging Therapy
Author: Ziqi Yue, Yichen Yang, Lulingxiao Nie, Yuezhang Sun, Qi Wang, Yunfeng Lin, Yang Gao, Xiaoxiao Cai
PMID: 39690794
Journal: Small
Application: WB
Reactivity: Mouse
Publish date: 2024 Dec
-
Citation
-
A Novel Neuroprotective Derived Peptide of Erythropoietin Improved Cognitive Function in Vascular Dementia Mice
Author: Zhou Zhiyuan, Ma Yuanyuan, Wu Tingting, Xu Tongtong, Wu Shengju, Yang Guo-Yuan, Ding Jing, Wang Xin
PMID: 39702833
Journal: Molecular Neurobiology
Application: WB
Reactivity: Mouse
Publish date: 2024 Dec
-
Citation
-
The Therapeutic Potential of Pristimerin in Osteoarthritis: Mechanistic Insights from in vitro and in vivo Studies
Author: Li Yin,et al
PMID: 39628956
Journal: Drug Design Development And Therapy
Application: WB
Reactivity: Mouse
Publish date: 2024 Dec
-
Citation
-
The role of the miR-30a-5p/BCL2L11 pathway in rosmarinic acid-induced apoptosis in MDA-MB-231-derived breast cancer stem-like cells
Author: Wang Wei, Zhang Yuefen, Huang Xiaomin, Li Dan, Lin Qi, Zhuang Hailin, Li Hong
PMID: 39239646
Journal: Frontiers In Pharmacology
Application: WB
Reactivity:
Publish date: 2024 Aug
-
Citation
-
Discovering New Metallo-Deubiquitinase CSN5 Inhibitors by a Non-Catalytic Activity Assay Platform
Author: Yan Yuhang,et al
PMID: 39129245
Journal: Journal Of Medicinal Chemistry
Application: WB
Reactivity:
Publish date: 2024 Aug
-
Citation
-
Microglia Promote Lymphangiogenesis Around the Spinal Cord Through VEGF-C/VEGFR3-Dependent Autophagy and Polarization After Acute Spinal Cord Injury
Author: Xian Yeyang,et al
PMID: 39158788
Journal: Molecular Neurobiology
Application: WB
Reactivity:
Publish date: 2024 Aug
-
Citation
-
A specific GAGTT insertion/deletion variation in the IL-10 gene promoter alters the disease resistance of grass carp
Author: Yang Hong,et al
PMID: NO PMID20240828
Journal: Aquaculture
Application: WB
Reactivity:
Publish date: 2024 Aug
-
Citation
-
Natural compound phloretin restores periodontal immune homeostasis via HIF-1α-regulated PI3K/Akt and glycolysis in macrophages
Author: Zeng Xinyi,et al
PMID: 39186834
Journal: International Immunopharmacology
Application: WB
Reactivity:
Publish date: 2024 Aug
-
Citation
-
Chromosome instability functions as a potential therapeutic reference by enhancing chemosensitivity to BCL-XL inhibitors in colorectal carcinoma
Author: Fang Xiao,et al
PMID: 39187678
Journal: Acta Pharmacologica Sinica
Application: WB
Reactivity:
Publish date: 2024 Aug
-
Citation
-
Pulsed electromagnetic fields potentiate bone marrow mesenchymal stem cell chondrogenesis by regulating the Wnt/β-catenin signaling pathway
Author: Song Kangping,et al
PMID: 39107784
Journal: Journal Of Translational Medicine
Application: WB
Reactivity: Mouse
Publish date: 2024 Aug
-
Citation
-
GPR17 modulates anxiety-like behaviors via basolateral amygdala to ventral hippocampal CA1 glutamatergic projection
Author: Nie Ruizhe,et al
PMID: 39664418
Journal: Acta Pharmaceutica Sinica B
Application: WB
Reactivity:
Publish date: 2024 Aug
-
Citation
-
CACNA1H restrains chemotherapy resistance in ovarian clear cell carcinoma cells by repressing autophagy
Author: Shi Huaijing,et al
PMID: 39105964
Journal: Molecular Genetics And Genomics
Application: WB
Reactivity:
Publish date: 2024 Aug
-
Citation
-
Luteolin alleviates sorafenib-induced ferroptosis of BRL-3A cells through modulation of the Nrf2/GPX4 signaling pathway
Author: Zhang Bowen,et al
PMID: no pmid0527
Journal: Preprint And Has Not Been Certified By Peer Review
Application: WB
Reactivity: Human
Publish date: 2024 Apr
-
Citation
-
Voacangine protects hippocampal neuronal cells against oxygen–glucose deprivation/reoxygenation-caused oxidative stress and ferroptosis by activating the PI3K-Akt-FoxO signaling
Author: Ying Li, Yan Sun, Jianghong Wang, Xiaolong Wang, Wenjie Yang
PMID: 38666302
Journal: Journal Of Applied Toxicology
Application: WB
Reactivity:
Publish date: 2024 Apr
-
Citation
-
Inhibition of ACSS2-mediated histone crotonylation alleviates kidney fibrosis via IL-1β-dependent macrophage activation and tubular cell senescence
Author: Li Lingzhi,et al
PMID: 38615014
Journal: Nature Communications
Application: WB
Reactivity: Mouse
Publish date: 2024 Apr
-
Citation
-
Ferritin was involved in interleukin-17A enhanced osteogenesis through autophagy activation
Author: Wenlin Yuan, Yuting Yang, Yingming Wei, Xufei Yu, Jiaqi Bao, Jiahui Zhong, Zhongxiu Wang, Lili Chen
PMID: 37713787
Journal: International Immunopharmacology
Application: WB
Reactivity:
Publish date: 2023 Sept
-
Citation
-
Knockdown of PGC1α suppresses dysplastic oral keratinocytes proliferation through reprogramming energy metabolism
Author:
PMID: 37661238
Journal: International Journal Of Oral Science
Application:
Reactivity: Human
Publish date: 2023 Sept
-
Citation
-
Raw Inonotus obliquus polysaccharide counteracts Alzheimer’s disease in a transgenic mouse model by activating the ubiquitin-proteosome system
Author: Shumin Wang, Kaiye Dong, Ji Zhang, Chaochao Chen, Hongyan Shuai, Xin Yu
PMID: 38053824
Journal: Nutrition Research And Practice
Application: WB
Reactivity: Mouse
Publish date: 2023 Sept
-
Citation
-
TRIM28 recruits E2F1 to regulate CBX8-mediated cell proliferation and tumor metastasis of ovarian cancer
Author: Zhang Fubin, Zhu Tianhong, Wu Chenghao, Shen Dongsheng, Liu Lixiao, Chen Xueqin, Guan Yutao, Ding Huiqing, Tong Xiaowen
PMID: 37709991
Journal: Human Cell
Application: WB
Reactivity: Human
Publish date: 2023 Sept
-
Citation
-
Heat-inactivated Bifidobacterium adolescentis ameliorates colon senescence through Paneth-like-cell-mediated stem cell activation
Author: Qi Yadong, He Jiamin, Zhang Yawen, Ge Qiwei, Wang Qiwen, Chen Luyi, Xu Jilei, Wang Lan, Chen Xueqin, Jia Dingjiacheng, Lin Yifeng, Xu Chaochao, Zhang Ying, Hou Tongyao, Si Jianmin, Chen Shujie, Wang Liangjing
PMID: 37777508
Journal: Nature Communications
Application: WB
Reactivity: Mouse
Publish date: 2023 Sept
-
Citation
-
GAD1-mediated GABA elicits aggressive characteristics of human oral cancer cells
Author: Zhichao Dou, Mao Li, Zeliang Shen, Hongjie Jiang, Xin Pang, Tianjiao Li, Xinhua Liang, Yaling Tang
PMID: 37774573
Journal: Biochemical And Biophysical Research Communications
Application: WB
Reactivity: Human
Publish date: 2023 Sept
-
Citation
-
Post-acute ischemic stroke hyperglycemia aggravates destruction of the blood-brain barrier
Author: Xu Tianqi, Yang Jianhong, Xu Yao, Wang Xiaofeng, Gao Xiang, Sun Jie, Zhou Chenhui, Huang Yi
PMID: 37905884
Journal: Neural Regeneration Research
Application: WB
Reactivity: Human
Publish date: 2023 Sept
-
Citation
-
Plasma TNFRSF11B as a New Predictive Inflammatory Marker of Sepsis-ARDS with Endothelial Dysfunction
Author:
PMID: 37851947
Journal: Journal Of Proteome Research
Application: WB
Reactivity:
Publish date: 2023 Oct
-
Citation
-
The transcription factor FgStuA regulates virulence and mycotoxin biosynthesis via recruiting the SAGA complex in Fusarium graminearum
Author:
PMID: 37799006
Journal: New Phytologist
Application: WB
Reactivity:
Publish date: 2023 Oct
-
Citation
-
Evaluation of time-dependent phenotypes of myocardial ischemia-reperfusion in mice
Author: Xiang-Min Meng, Jing-Han Yuan, Zhen-Fang Zhou, Qi-Pu Feng, Bing-Mei Zhu
PMID: 37819785
Journal: Aging-Us
Application: WB
Reactivity: Mouse
Publish date: 2023 Oct
-
Citation
-
Activation of the PERK-CHOP signaling pathway during endoplasmic reticulum stress contributes to olanzapine-induced dyslipidemia
Author:
PMID: 37880338
Journal: Acta Pharmacologica Sinica
Application: WB
Reactivity: Mouse
Publish date: 2023 Oct
-
Citation
-
Novel TFG mutation causes autosomal-dominant spastic paraplegia and defects in autophagy
Author: Ling Xu, Yaru Wang, Wenqing Wang, Rui Zhang, Dandan Zhao, Yan Yun, Fuchen Liu, Yuying Zhao, Chuanzhu Yan, Pengfei Lin
PMID: 37890998
Journal: Journal Of Medical Genetics
Application: WB
Reactivity: Human
Publish date: 2023 Oct
-
Citation
-
M. tb Rv0927c suppresses the activation of HIF-1α pathway through VHL-mediated ubiquitination and NF-κB/COX-2 pathway to enhance mycobacteria survival
Author:
PMID: 37922696
Journal: Microbiological Research
Application: WB
Reactivity: Mouse
Publish date: 2023 Oct
-
Citation
-
Quercetin alleviates cadmium-induced BRL-3A cell apoptosis by inhibiting oxidative stress and the PERK/IRE1α/ATF6 signaling pathway
Author: Ding Lulu, Zhu Huali, Wang Ke, Huang Ruxue, Yu Wenjing, Yan Bingzhao, Zhou Bianhua, Wang Hongwei, Yang Zijun, Liu Zongping, Wang Jicang
PMID: 38001299
Journal: Environmental Science And Pollution Research
Application: WB
Reactivity: Rat
Publish date: 2023 Nov
-
Citation
-
LATS1/YAP1 Axis Controls Bone Regeneration on Distraction Osteogenesis by Activating Wnt/β-catenin
Author: Li K, Liu L, Liu H, Xing J, Hu P, Song J
PMID: 37930731
Journal: Tissue Engineering Part A
Application: WB
Reactivity: Rat
Publish date: 2023 Nov
-
Citation
-
Krüppel-like factor 5 activates chick intestinal stem cell and promotes mucosal repair after impairment
Author: Yu L, Qi S, Wei G, et al
PMID: 37950881
Journal: Cell Cycle
Application: WB
Reactivity: Chicken
Publish date: 2023 Nov
-
Citation
-
A High-Fat Diet Increases the Characteristics of Gut Microbial Composition and the Intestinal Damage Associated with Non-Alcoholic Fatty Liver Disease
Author: Xiaoyang Zhu, Jiajia Cai, Yifu Wang, Xinyu Liu, Xiaolei Chen, Haifei Wang, Zhengchang Wu, Wenbin Bao, Hairui Fan, Shenglong Wu
PMID: 38069055
Journal: International Journal Of Molecular Sciences
Application: WB
Reactivity: Mouse
Publish date: 2023 Nov
-
Citation
-
The Analgesia Effect of Aucubin on CFA-Induced Inflammatory Pain by Inhibiting Glial Cells Activation-Mediated Inflammatory Response via Activating Mitophagy
Author: Dandan Yao, Yongjie Wang, Yeru Chen, Gang Chen
PMID: 38004411
Journal: Pharmaceuticals
Application: WB
Reactivity: Mouse
Publish date: 2023 Nov
-
Citation
-
The sucrose non-fermenting-1 kinase Snf1 is involved in fludioxonil resistance via interacting with the high osmolarity glycerol MAPK kinase Hog1 in Fusarium
Author: Wang Jing, Wen Ziyue, Chen Yun, Ma Zhonghua
PMID: 26NOPMID25012401
Journal: Phytopathology Research
Application: WB
Reactivity: Fusarium graminearum
Publish date: 2023 Nov
-
Citation
-
LASS2 enhances p53 protein stability and nuclear import to suppress liver cancer progression through interaction with MDM2/MDMX
Author: Zhao Q, He W, Liu Z, et al
PMID: 37963859
Journal: Cell Death Discovery
Application: WB
Reactivity: Human
Publish date: 2023 Nov
-
Citation
-
Acupuncture with specific mode electro-stimulation effectively and transiently opens the BBB through Shh signaling pathway
Author: Lin Y, Gan L, Ren L, et al
PMID: 37942738
Journal: Neuroreport
Application: WB
Reactivity: Rat
Publish date: 2023 Nov
-
Citation
-
OsCIP1, a secreted protein, binds to and stabilizes OsCR4 to promote aleurone layer development, seed germination and early seedling growth in rice
Author:
PMID: 36787850
Journal: Plant Science
Application: WB
Reactivity:
Publish date: 2023 May
-
Citation
-
Wheat yellow mosaic virus NIb targets TaVTC2 to elicit broad-spectrum pathogen resistance in wheat
Author: Zhang, T., Hu, H., Wang, Z., Feng, T., Yu, L., Zhang, J., Gao, W., Zhou, Y., Sun, M., Liu, P., Zhong, K., Chen, Z., Chen, J., Li, W., & Yang, J.
PMID: 36715229
Journal: Plant Biotechnology Journal
Application: WB
Reactivity:
Publish date: 2023 May
-
Citation
-
Spleen fibroblastic reticular cell-derived acetylcholine promotes lipid metabolism to drive autoreactive B cell responses
Author:
PMID: 37019104
Journal: Cell Metabolism
Application:
Reactivity: Mouse
Publish date: 2023 May
-
Citation
-
FOSL2 promotes intertumoral infiltration of T cells and increases pathological complete response rates in locally advanced rectal cancer patients
Author:
PMID: 36997107
Journal: Cancer Letters
Application: WB
Reactivity: Mouse
Publish date: 2023 May
-
Citation
-
Scavenger receptor A-mediated nanoparticles target M1 macrophages for acute liver injury
Author:
PMID: 37274920
Journal: Asian Journal Of Pharmaceutical Sciences
Application: WB
Reactivity: Mouse
Publish date: 2023 May
-
Citation
-
Identification of a Specific Phage as Growth Factor Alternative Promoting the Recruitment and Differentiation of MSCs in Bone Tissue Regeneration
Author:
PMID: 37023478
Journal: ACS Biomaterials Science & Engineering
Application: WB
Reactivity: Mouse
Publish date: 2023 May
-
Citation
-
The Protective Effect of Selenium Nanoparticles in Osteoarthritis: In vitro and in vivo Studies
Author: Li, Y., Zhu, S., Luo, J., Tong, Y., Zheng, Y., Ji, L., He, Z., Jing, Q., Huang, J., Zhang, Y., & Bi, Q.
PMID: 37249927
Journal: Drug Design Development And Therapy
Application: WB
Reactivity: Mouse
Publish date: 2023 May
-
Citation
-
Nuclear DJ-1 Regulates DNA Damage Repair via the Regulation of PARP1 Activity
Author:
PMID: 37239999
Journal: International Journal Of Molecular Sciences
Application: WB
Reactivity: Mouse
Publish date: 2023 May
-
Citation
-
Integrated analysis of FKBP1A/SLC3A2 axis in everolimus inducing ferroptosis of breast cancer and anti-proliferation of T lymphocyte
Author:
PMID: 37484811
Journal: International Journal Of Medical Sciences
Application: WB
Reactivity: Human
Publish date: 2023 Jun
-
Citation
-
TWIST1 rescue calcium overload and apoptosis induced by inflammatory microenvironment in S. aureus-induced osteomyelitis
Author:
PMID: 37071966
Journal: International Immunopharmacology
Application: WB
Reactivity:
Publish date: 2023 Jun
-
Citation
-
Panax notoginseng saponins normalises tumour blood vessels by inhibiting EphA2 gene expression to modulate the tumour microenvironment of breast cancer
Author: Xia, L., Liu, X., Mao, W., Guo, Y., Huang, J., Hu, Y., Jin, L., Liu, X., Fu, H., Du, Y., & Shou, Q.
PMID: 37060724
Journal: Phytomedicine
Application: WB
Reactivity: Mouse
Publish date: 2023 Jun
-
Citation
-
Vps4a Regulates Autophagic Flux to Prevent Hypertrophic Cardiomyopathy
Author:
PMID: 37445978
Journal: International Journal Of Molecular Sciences
Application: WB
Reactivity: Mouse
Publish date: 2023 Jun
-
Citation
-
MCC950 improves lipopolysaccharide‑induced systemic inflammation in mice by relieving pyroptosis in blood neutrophils
Author: Runfeng Miao, Jian Huang
PMID: 37602308
Journal: Experimental And Therapeutic Medicine
Application: WB
Reactivity: Mouse
Publish date: 2023 Jul
-
Citation
-
Bifidobacterium adolescentis induces Decorin+ macrophages via TLR2 to suppress colorectal carcinogenesis
Author:
PMID: 37464382
Journal: Journal Of Experimental & Clinical Cancer Research
Application: WB
Reactivity: Mouse
Publish date: 2023 Jul
-
Citation
-
Induction of lysosomal exocytosis and biogenesis via TRPML1 activation for the treatment of uranium-induced nephrotoxicity
Author:
PMID: 37414766
Journal: Nature Communications
Application: WB
Reactivity: Mouse
Publish date: 2023 Jul
-
Citation
-
The OsbHLH002/OsICE1-OSH1 module orchestrates secondary cell wall formation in rice
Author:
PMID: 37384532
Journal: Cell Reports
Application: WB
Reactivity: Rice
Publish date: 2023 Jul
-
Citation
-
Parthenolide alleviates microglia‐mediated neuroinflammation via MAPK/TRIM31/NLRP3 signaling to ameliorate cognitive disorder
Author:
PMID: 37182449
Journal: International Immunopharmacology
Application: WB
Reactivity: Human,Mouse
Publish date: 2023 Jul
-
Citation
-
Bone marrow mesenchymal stem cell-derived exosomes loaded with miR-26a through the novel immunomodulatory peptide DP7-C can promote osteogenesis
Author:
PMID: 37195490
Journal: Biotechnology Letters
Application: WB
Reactivity: Rat
Publish date: 2023 Jul
-
Citation
-
Real-time imaging of RNA polymerase I activity in living human cells
Author:
PMID: 36282216
Journal: Journal Of Cellular Biochemistry
Application: WB
Reactivity: Human
Publish date: 2023 Jan
-
Citation
-
Boosting ferroptosis and microtubule inhibition for antitumor therapy via a carrier-free supermolecule nanoreactor
Author:
PMID: 36816538
Journal: Journal Of Pharmaceutical Analysis
Application: WB,IF
Reactivity: Mouse
Publish date: 2023 Jan
-
Citation
-
5'-tRF-GlyGCC promotes breast cancer metastasis by increasing fat mass and obesity-associated protein demethylase activity
Author: Chen, F., Song, C., Meng, F., Zhu, Y., Chen, X., Fang, X., Ma, D., Wang, Y., & Zhang, C.
PMID: 36464183
Journal: International Journal Of Biological Macromolecules
Application: WB
Reactivity: Human
Publish date: 2023 Jan
-
Citation
-
DNA virus oncoprotein HPV18 E7 selectively antagonizes cGAS-STING-triggered innate immune activation
Author: Lou, M., Huang, D., Zhou, Z., Shi, X., Wu, M., Rui, Y., Su, J., Zheng, W., & Yu, X. F.
PMID: 36377393
Journal: Journal Of Medical Virology
Application: WB
Reactivity: Human
Publish date: 2023 Jan
-
Citation
-
Mechanisms of chicken processing quality changes during the early postmortem time: the role of the changes in myofibrillar protein
Author: Yunhao Ma, Ying Wang, Zhaoming Wang, Bo Chen, Yong Xie, Ling Kong, Hui Zhou, Baocai Xu
PMID: 17NOPMID25021003
Journal: International Journal Of Food Science And Technology
Application: WB
Reactivity: Chicken
Publish date: 2023 Jan
-
Citation
-
PD-1/PD-L1 blockade is a potent adjuvant in treatment of Staphylococcus aureus osteomyelitis in mice
Author:
PMID: 36104974
Journal: Molecular Therapy
Application: WB
Reactivity: Mouse
Publish date: 2023 Jan
-
Citation
-
SARS‐CoV‐2 ORF3a inhibits cGAS‐STING‐mediated autophagy flux and antiviral function
Author:
PMID: 36163413
Journal: Journal Of Medical Virology
Application: WB
Reactivity: Human
Publish date: 2023 Jan
-
Citation
-
Dusp1 regulates thermal tolerance limits in zebrafish by maintaining mitochondrial integrity
Author:
PMID: 36419379
Journal: Zoological Research
Application: WB
Reactivity: Human
Publish date: 2023 Jan
-
Citation
-
Klf4-Sirt3/Pparα-Lcad pathway contributes to high phosphate-induced lipid degradation
Author:
PMID: 36624473
Journal: Cell Communication And Signaling
Application: WB
Reactivity: Catfish
Publish date: 2023 Jan
-
Citation
-
Circular RNA circTRPS1-2 inhibits the proliferation and migration of esophageal squamous cell carcinoma by reducing the production of ribosomes
Author:
PMID: 36635258
Journal: Cell Death Discovery
Application: WB
Reactivity: Human
Publish date: 2023 Jan
-
Citation
-
TRAF3 activates STING-mediated suppression of EV-A71 and target of viral evasion
Author: Zheng, W., Zhou, Z., Rui, Y., Ye, R., Xia, F., Guo, F., Liu, X., Su, J., Lou, M., & Yu, X. F.
PMID: 36823147
Journal: Signal Transduction And Targeted Therapy
Application: WB
Reactivity: Human
Publish date: 2023 Feb
-
Citation
-
NCOA2-induced secretion of leptin leads to fetal growth restriction via the NF-κB signaling pathway
Author:
PMID: 36923094
Journal: Annals Of Translational Medicine
Application: WB
Reactivity:
Publish date: 2023 Feb
-
Citation
-
APPL1 Is a Prognostic Biomarker and Correlated with Treg Cell Infiltration via Oxygen-Consuming Metabolism in Renal Clear Cell Carcinoma
Author: Yang, M., Gong, C., Song, K., Huang, N., Chen, H., Gong, H., Yang, Y., Guo, S., & Xiao, H.
PMID: 36846720
Journal: Oxidative Medicine And Cellular Longevity
Application: WB
Reactivity: Human
Publish date: 2023 Feb
-
Citation
-
Development of stable HEK293T cell pools expressing CSFV E2 protein: A potential antigen expression platform
Author:
PMID: 36725430
Journal: Vaccine
Application: WB
Reactivity: Human
Publish date: 2023 Feb
-
Citation
-
Musashi-2 Deficiency Triggers Colorectal Cancer Ferroptosis by Downregulating the MAPK Signaling Cascade to Inhibit HSPB1 Phosphorylation
Author: Meng X, Peng X, Ouyang W, et al
PMID: 38041016
Journal: Biological Procedures Online
Application: WB
Reactivity: Mouse
Publish date: 2023 Dec
-
Citation
-
JunD functions as a transcription factor of IL-10 to regulate bacterial infectious inflammation in grass carp (Ctenopharyngodon idella)
Author: Hong Yang, Tiaoyi Xiao, Yadong Deng, Chunhua Ding, Mengyuan Zhang, Junhua Li, Zhao Lv
PMID: 38159700
Journal: International Journal Of Biological Macromolecules
Application: WB
Reactivity: Grass Carp
Publish date: 2023 Dec
-
Citation
-
A tau class glutathione S-transferase in tea plant, CsGSTU45, facilitates tea plant susceptibility to Colletotrichum camelliae infection mediated by jasmonate signaling pathway
Author: Wuyun Lv, Hong Jiang, Qinghai Cao, Henze Ren, Xinchao Wang, Yuchun Wang
PMID: 38059663
Journal: Plant Journal
Application: WB
Reactivity: Tea plant
Publish date: 2023 Dec
-
Citation
-
Hydra gasdermin-gated pyroptosis signalling regulates tissue regeneration
Author:
PMID: 37543221
Journal: Developmental And Comparative Immunology
Application: WB
Reactivity:
Publish date: 2023 Aug
-
Citation
-
AKIP1 accelerates glioblastoma progression through stabilizing EGFR expression
Author:
PMID: 37596322
Journal: Oncogene
Application: WB
Reactivity: Mouse
Publish date: 2023 Aug
-
Citation
-
Acute aerobic exercise regulation of myocardial calcium homeostasis involves Casq1, Casq2 and Trdn
Author:
PMID: 37589058
Journal: Journal Of Applied Physiology
Application: WB
Reactivity: Rat
Publish date: 2023 Aug
-
Citation
-
Early clues and molecular mechanism involved in neurodegenerative diseases induced in immature mice by combined exposure to polypropylene microplastics and DEHP
Author:
PMID: 37597731
Journal: Molecules
Application: WB
Reactivity: Mouse
Publish date: 2023 Aug
-
Citation
-
Microglia and astrocytes mediate synapse engulfment in a MER tyrosine kinase-dependent manner after traumatic brain injury
Author:
PMID: 36751804
Journal: Neural Regeneration Research
Application: WB
Reactivity:
Publish date: 2023 Aug
-
Citation
-
HapX-mediated H2B deub1 and SreA-mediated H2A.Z deposition coordinate in fungal iron resistance
Author:
PMID: 37650633
Journal: Nucleic Acids Research
Application: Co-IP
Reactivity: Wheat
Publish date: 2023 Aug
-
Citation
-
Decreased miR-17-92 cluster correlates with senescence features, disrupted oxidative homeostasis, and impaired therapeutic efficacy of mesenchymal stem cells
Author: Yelei Cen, Jinjin Qi, Liang Chen, Caixia Xia, Min Zheng, Yanning Liu, Guohua Lou
PMID: 37366574
Journal: American Journal Of Physiology-Cell Physiology
Application: WB
Reactivity: Mouse
Publish date: 2023 Aug
-
Citation
-
The CfAtg5 Regulates the Autophagy and Pathogenicity of Colletotrichum fructicola on Camellia oleifera
Author: Yan Chen, Juan Jin, Yiting Li, Han Jiao, Lan Luo, Qingtian Chen, He Li, Shengpei Zhang
PMID: 24NOPMID25020701
Journal: Agronomy-Basel
Application: WB
Reactivity: Mycelia
Publish date: 2023 Apr
-
Citation
-
Profiling of N6-methyladenosine methylation in porcine longissimus dorsi muscle and unravelling the hub gene ADIPOQ promotes adipogenesis in an m6A-YTHDF1-dependent manner
Author: Gong, H., Gong, T., Liu, Y., Wang, Y., & Wang, X.
PMID: 37024992
Journal: Journal Of Animal Science And Biotechnology
Application: WB
Reactivity: Pig
Publish date: 2023 Apr
-
Citation
-
Evaluation of Potential Probiotic Properties of Limosilactobacillus fermentum Derived from Piglet Feces and Influence on the Healthy and E. coli-Challenged Porcine Intestine
Author:
PMID: 37110478
Journal: Microorganisms
Application: WB
Reactivity:
Publish date: 2023 Apr
-
Citation
-
Ginkgo biloba Extract Preventively Intervenes in Citrobacter Rodentium-Induced Colitis in Mice
Author: Chen, T., Chen, Y., Li, K., Chen, Z., Zhao, Q., Fan, Y., Liu, Y., Zhang, S., & Hao, Z.
PMID: 37111225
Journal: Nutrients
Application: WB
Reactivity: Mouse
Publish date: 2023 Apr
-
Citation
-
Cyclin O promotes lung cancer progression and cetuximab resistance via cell cycle regulation and CDK13 interaction
Author: Jiang, J., Yu, W., Fang, T., Li, Y., Liang, J., Zhao, R., Feng, Z., Wang, J., & Tian, H.
PMID: 37197505
Journal: Journal Of Thoracic Disease
Application: WB
Reactivity:
Publish date: 2023 Apr
-
Citation
-
Water extract from Herpetospermum pedunculosum attenuates oxidative stress and ferroptosis induced by acetaminophen via regulating Nrf2 and NF-κB pathways
Author:
PMID: 36572326
Journal: Journal Of Ethnopharmacology
Application: WB
Reactivity:
Publish date: 2023 Apr
-
Citation
-
TPP1 inhibits DNA damage response and chemosensitivity in esophageal cancer
Author:
PMID: 37606165
Journal: Critical Reviews In Eukaryotic Gene Expression
Application: WB
Reactivity: Human
Publish date: 2023
-
Citation
-
Total alkaloids of Fritillaria unibracteata var. wabuensis bulbus ameliorate chronic asthma via the TRPV1/Ca2+/NFAT pathway
Author:
PMID: 37421766
Journal: Phytomedicine
Application: WB
Reactivity: Mouse
Publish date: 2023
-
Citation
-
Peficitinib ameliorates doxorubicin-induced cardiotoxicity by suppressing cellular senescence and enhances its antitumor activity
Author:
PMID: 37451017
Journal: International Immunopharmacology
Application: WB
Reactivity: Mouse
Publish date: 2023
-
Citation
-
Active Compounds Screening and Hepatoprotective Mechanism of Shuganning Injection Based on Network Pharmacology and Experimental Validation
Author: Qiyi Wang, Xiaotong Duan, Shan Li, Huaqing Lai, Weina Cheng, Jingwen Ao, Jianyong Zhang, Cancan Duan
PMID: 2NOPMID25030402
Journal: Natural Product Communications
Application: WB
Reactivity: Human
Publish date: 2022 Sept
-
Citation
-
Modified Montmorillonite Improved Growth Performance of Broilers by Modulating Intestinal Microbiota and Enhancing Intestinal Barriers, Anti-Inflammatory Response, and Antioxidative Capacity
Author:
PMID: 36139873
Journal: Antioxidants
Application: WB
Reactivity: Chicken
Publish date: 2022 Sept
-
Citation
-
Quercetin Protects against MPP+/MPTP-Induced Dopaminergic Neuron Death in Parkinson's Disease by Inhibiting Ferroptosis
Author: Lin, Z. H., Liu, Y., Xue, N. J., Zheng, R., Yan, Y. Q., Wang, Z. X., Li, Y. L., Ying, C. Z., Song, Z., Tian, J., Pu, J. L., & Zhang, B. R.
PMID: 36105483
Journal: Oxidative Medicine And Cellular Longevity
Application: WB
Reactivity:
Publish date: 2022 Sept
-
Citation
-
No synergistic effect of fecal microbiota transplantation and shugan decoction in water avoidance stress-induced IBS-D rat model
Author: Meng, Y., Feng, Y., Hang, L., Zhou, Y., Wang, E., & Yuan, J.
PMID: 36171751
Journal: Frontiers In Microbiology
Application: IF
Reactivity: Rat
Publish date: 2022 Sept
-
Citation
-
Contribution of diabetes mellitus to periodontal inflammation during orthodontic tooth movement
Author:
PMID: 36050281
Journal: Oral Diseases
Application: WB
Reactivity: Rat
Publish date: 2022 Sep
-
Citation
-
Silencing tyrosine hydroxylase or dopa decarboxylase gene disrupts cuticle tanning during larva‐pupa‐adult transformation in Henosepilachna vigintioctopunctata
Author:
PMID: 35470957
Journal: Pest Management Science
Application: WB
Reactivity: Insect
Publish date: 2022 Sep
-
Citation
-
Gasdermin D maintains bone mass by rewiring the endo-lysosomal pathway of osteoclastic bone resorption
Author: Mobai Li, Dehang Yang, Huige Yan, Zhibin Tang, Danlu Jiang, Jian Zhang, Zhexu Chi, Wanyun Nie, Wenxuan Zhen, Weiwei Yu, Sheng Chen, Zhen Wang, Qianzhou Yu, Xue Zhang, Fan Yang, Shunwu Fan, Xianfeng Lin, Di Wang
PMID: 36243012
Journal: Developmental Cell
Application: WB
Reactivity: Mouse,Human
Publish date: 2022 Oct
-
Citation
-
Binding of Glycerol to Human Galectin-7 Expands Stability and Modulates Its Functions
Author:
PMID: 36293173
Journal: International Journal Of Molecular Sciences
Application: WB
Reactivity: Human
Publish date: 2022 Oct
-
Citation
-
Analysis of RIOK2 Functions in Mediating the Toxic Effects of Deoxynivalenol in Porcine Intestinal Epithelial Cells
Author: Gao, Z., Xu, C., Fan, H., Wang, H., Wu, Z., Wu, S., & Bao, W.
PMID: 36361502
Journal: International Journal Of Molecular Sciences
Application: WB
Reactivity: Pig
Publish date: 2022 Oct
-
Citation
-
Histone Acetyltransferase CfGcn5-Mediated Autophagy Governs the Pathogenicity of Colletotrichum fructicola
Author: Zhang, S., Guo, Y., Li, S., & Li, H.
PMID: 35975920
Journal: mBio
Application: WB
Reactivity:
Publish date: 2022 Oct
-
Citation
-
Metformin combats obesity by targeting FTO in an m6A-YTHDF2-dependent manner
Author:
PMID: 35481401
Journal: Journal Of Drug Targeting
Application: WB
Reactivity: Mouse
Publish date: 2022 Nov
-
Citation
-
Extracellular vesicles derived from human bone marrow stem cells inhibit acute lymphoblastic leukemia cell growth by inhibiting MAPK pathway via the miR-29b-3p/GDF15 axis
Author:
PMID: 36327876
Journal: Acta Haematologica
Application: WB
Reactivity:
Publish date: 2022 Nov
-
Citation
-
Galactooligosaccharides as a protective agent for intestinal barrier and its regulatory functions for intestinal microbiota
Author: Wang, G., Wang, H., Jin, Y., Xiao, Z., Umar Yaqoob, M., Lin, Y., Chen, H., & Wang, M.
PMID: 35400418
Journal: Food Research International
Application: WB
Reactivity:
Publish date: 2022 May
-
Citation
-
C/EBPα Epigenetically Modulates TFF1 Expression via mC-6 Methylation in the Jejunum Inflammation Induced by a Porcine Coronavirus
Author: Qu, H., Zong, Q., Wang, H., Wu, S., Cai, D., & Bao, W.
PMID: 35693767
Journal: Frontiers In Immunology
Application: WB
Reactivity: Pig
Publish date: 2022 May
-
Citation
-
Targeted delivery of fat extract by platelet membrane-cloaked nanocarriers for the treatment of ischemic stroke
Author: Wang, C., Yang, X., Jiang, Y., Qi, L., Zhuge, D., Xu, T., Guo, Y., Deng, M., Zhang, W., Tian, D., Yin, Q., Li, L., Zhang, Z., Wang, Y., Yang, G. Y., Chen, Y., & Tang, Y.
PMID: 35642036
Journal: Journal Of Nanobiotechnology
Application: WB
Reactivity: Mouse
Publish date: 2022 May
-
Citation
-
A Selective Small‐Molecule c‐Myc Degrader Potently Regresses Lethal c‐Myc Overexpressing Tumors
Author: Xu, Y., Yu, Q., Wang, P., Wu, Z., Zhang, L., Wu, S., Li, M., Wu, B., Li, H., Zhuang, H., Zhang, X., Huang, Y., Gan, X., & Xu, R.
PMID: 35048559
Journal: Advanced Science
Application: WB
Reactivity: Mouse
Publish date: 2022 Mar
-
Citation
-
Osteopontin aggravates acute lung injury in influenza virus infection by promoting macrophages necroptosis
Author: Wang, J., Li, X., Wang, Y., Li, Y., Shi, F., & Diao, H.
PMID: 35246529
Journal: Cell Death Discovery
Application:
Reactivity: Mouse
Publish date: 2022 Mar
-
Citation
-
Leukemia inhibitory factor prevents chicken follicular atresia through PI3K/AKT and Stat3 signaling pathways.
Author:
PMID: 34990741
Journal:
Application: WB
Reactivity: Chicken
Publish date: 2022 Mar
-
Citation
-
Curcumin attenuates intracerebral hemorrhage-induced neuronal apoptosis and neuroinflammation by suppressing JAK1/STAT1 pathway
Author:
PMID: 35381181
Journal: Biochemistry And Cell Biology
Application: WB
Reactivity:
Publish date: 2022 Jun
-
Citation
-
Role of endoplasmic reticulum stress in cadmium-induced hepatocyte apoptosis and the protective effect of quercetin
Author: Jicang Wang, Lulu Ding, Ke Wang, Ruxue Huang, Wenjing Yu, Bingzhao Yan, Hongwei Wang, Cai Zhang, Zijun Yang, Zongping Liu
PMID: 35714484
Journal: Ecotoxicology And Environmental Safety
Application: WB
Reactivity: Rat
Publish date: 2022 Jun
-
Citation
-
Kir2.1-mediated membrane potential promotes nutrient acquisition and inflammation through regulation of nutrient transporters
Author: Yu, W., Wang, Z., Yu, X., Zhao, Y., Xie, Z., Zhang, K., Chi, Z., Chen, S., Xu, T., Jiang, D., Guo, X., Li, M., Zhang, J., Fang, H., Yang, D., Guo, Y., Yang, X., Zhang, X., Wu, Y., Yang, W., … Wang, D.
PMID: 35729093
Journal: Nature Communications
Application: WB
Reactivity:
Publish date: 2022 Jun
-
Citation
-
(±)-5-bromo-2-(5-fluoro-1-hydroxyamyl) Benzoate Protects Against Oxidative Stress Injury in PC12 Cells Exposed to H2O2 Through Activation of Nrf2 Pathway
Author: Qi, S., Zhang, X., Fu, Z., Pi, A., Shi, F., Fan, Y., Zhang, J., Xiao, T., Shang, D., Lin, M., Gao, N., Chang, J., & Gao, Y.
PMID: 35935850
Journal: Frontiers In Pharmacology
Application: WB
Reactivity:
Publish date: 2022 Jul
-
Citation
-
Effects of Curcumin on Mitochondrial Function, Endoplasmic Reticulum Stress, and Mitochondria-Associated Endoplasmic Reticulum Membranes in the Jejunum of Oxidative Stress Piglets
Author: Xin Li, Jiang Zhu, Qian Lin, Minjie Yu, Jianjun Lu, Jie Feng, Caihong Hu
PMID: 35849777
Journal: Journal Of Agricultural And Food Chemistry
Application: WB
Reactivity: Pig
Publish date: 2022 Jul
-
Citation
-
A nanotherapeutic strategy to overcome chemoresistance to irinotecan/7-ethyl-10-hydroxy-camptothecin in colorectal cancer
Author:
PMID: 34718178
Journal: Acta Biomaterialia
Application: WB
Reactivity: Mouse
Publish date: 2022 Jan
-
Citation
-
Naringenin Regulates FKBP4/NR3C1/NRF2 Axis in Autophagy and Proliferation of Breast Cancer and Differentiation and Maturation of Dendritic Cell
Author: Xiong, H., Chen, Z., Lin, B., Xie, B., Liu, X., Chen, C., Li, Z., Jia, Y., Wu, Z., Yang, M., Jia, Y., Wang, L., Zhou, J., & Meng, X.
PMID: 35087512
Journal: Frontiers In Immunology
Application:
Reactivity: Human
Publish date: 2022 Jan
-
Citation
-
Comprehensive analysis of FKBP4/NR3C1/TMEM173 signaling pathway in triple-negative breast cancer cell and dendritic cell among tumor microenvironment
Author: Xiong, H., Chen, Z., Lin, B., Chen, W., Li, Q., Li, Y., Fang, M., Wang, Y., Zhang, H., Lu, Y., Bi, A., Wu, S., Jia, Y., & Wang, X.
PMID: 35118194
Journal: Molecular Therapy-Oncolytics
Application: WB
Reactivity: Human
Publish date: 2022 Jan
-
Citation
-
Sodium Butyrate Ameliorates Oxidative Stress-Induced Intestinal Epithelium Barrier Injury and Mitochondrial Damage through AMPK-Mitophagy Pathway
Author: Li, Xin;Wang, Chunchun;Zhu, Jiang;Lin, Qian;Yu, Minjie;Wen, Jiashu;Feng, Jie;Hu, Caihong
PMID: 35132348
Journal: Oxidative Medicine And Cellular Longevity
Application: WB
Reactivity: Pig
Publish date: 2022 Jan
-
Citation
-
Transcranial focused ultrasound stimulation reduces vasogenic edema after middle cerebral artery occlusion in mice
Author: Deng, L. D., Qi, L., Suo, Q., Wu, S. J., Mamtilahun, M., Shi, R. B., Liu, Z., Sun, J. F., Tang, Y. H., Zhang, Z. J., Yang, G. Y., & Wang, J. X.
PMID: 35142697
Journal: Neural Regeneration Research
Application: WB
Reactivity: Mouse
Publish date: 2022 Feb
-
Citation
-
Bulk RNA-seq and scRNA-seq analysis reveal an activation of immune response and compromise of secretory function in major salivary glands of obese mice
Author: Huang, H., Gao, C., Wang, S., Wu, F., Wei, J., & Peng, J.
PMID: 36544475
Journal: Computational And Structural Biotechnology Journal
Application: WB
Reactivity: Mouse
Publish date: 2022 Dec
-
Citation
-
Suppressive effects of pterostilbene on human cytomegalovirus (HCMV) infection and HCMV-induced cellular senescence
Author:
PMID: 36564838
Journal: Virology Journal
Application: WB
Reactivity: Human
Publish date: 2022 Dec
-
Citation
-
A Subunit of the COP9 Signalosome, MoCsn6, Is Involved in Fungal Development, Pathogenicity, and Autophagy in Rice Blast Fungus
Author:
PMID: 36445131
Journal: Microbiology Spectrum
Application: WB
Reactivity: M. Oryzae
Publish date: 2022 Dec
-
Citation
-
The Ethanolic Extract of Lindera aggregata Modulates Gut Microbiota Dysbiosis and Alleviates Ethanol-Induced Acute Liver Inflammation and Oxidative Stress SIRT1/Nrf2/NF- κ B Pathway
Author:
PMID: 36583098
Journal: Oxidative Medicine And Cellular Longevity
Application: WB
Reactivity: Rat
Publish date: 2022 Dec
-
Citation
-
Nicotinamide Mononucleotide Ameliorates Silica-Induced Lung Injury through the Nrf2-Regulated Glutathione Metabolism Pathway in Mice
Author: Wang, L., Zhao, M., Qian, R., Wang, M., Bao, Q., Chen, X., Du, W., Zhang, L., Ye, T., Xie, Y., Zhang, B., Peng, L., & Yao, Y.
PMID: 36615800
Journal: Nutrients
Application: WB
Reactivity: Mouse
Publish date: 2022 Dec
-
Citation
-
Sodium butyrate alleviates deoxynivalenol-induced hepatic cholesterol metabolic dysfunction via RORγ-mediated histone acetylation modification in weaning piglets
Author: Zong, Q., Qu, H., Zhao, Y., Liu, H., Wu, S., Wang, S., Bao, W., & Cai, D.
PMID: 36550531
Journal: Journal Of Animal Science And Biotechnology
Application: WB
Reactivity: Pig
Publish date: 2022 Dec
-
Citation
-
PGK1-coupled HSP90 stabilizes GSK3β expression to regulate the stemness of breast cancer stem cells
Author:
PMID: 34403222
Journal: Cancer Biology & Medicine
Application: WB
Reactivity: Human
Publish date: 2022 Aug
-
Citation
-
Iron supplementation inhibits hypoxia-induced mitochondrial damage and protects zebrafish liver cells from death
Author: Hu, R., Li, G., Xu, Q., & Chen, L.
PMID: 36091397
Journal: Front Physiology
Application: WB
Reactivity: Zebrafish
Publish date: 2022 Aug
-
Citation
-
Transplantion of predominant Lactobacilli from native hens to commercial hens could indirectly regulate their ISC activity by improving intestinal microbiota
Author: Liu, L., Zhou, Z., Hong, Y., Jiang, K., Yu, L., Xie, X., Mi, Y., Zhu, S. J., Zhang, C., & Li, J.
PMID: 34536334
Journal: Microbial Biotechnology
Application: WB
Reactivity:
Publish date: 2022 Apr
-
Citation
-
Remote ischemic preconditioning protects against cerebral ischemia injury in rats by upregulating miR-204-5p and activating the PINK1/Parkin signaling pathway
Author:
PMID: 35067796
Journal: Metabolic Brain Disease
Application: WB
Reactivity:
Publish date: 2022 Apr
-
Citation
-
Pharmacologic inhibiting STAT3 delays the progression of kidney fibrosis in hyperuricemia-induced chronic kidney disease
Author: Jing Pan, Min Shi, Fan Guo, Liang Ma, Ping Fu
PMID: 34516993
Journal: Life Sciences
Application: WB
Reactivity: Mouse
Publish date: 2021 Sept
-
Citation
-
Jujuboside B Inhibits the Proliferation of Breast Cancer Cell Lines by Inducing Apoptosis and Autophagy
Author:
PMID: 34630073
Journal: Frontiers In Pharmacology
Application: WB
Reactivity:
Publish date: 2021 Sep
-
Citation
-
A. Muciniphila Suppresses Colorectal Tumorigenesis by Inducing TLR2/NLRP3-Mediated M1-Like TAMs
Author:
PMID: 34389559
Journal: Cancer Immunology Research
Application: WB
Reactivity: Mouse
Publish date: 2021 Oct
-
Citation
-
Rapid Enrichment and Detection of Silk Residues from Tombs by Double-Antibody Sandwich ELISA Based on Immunomagnetic Beads
Author: Hailing Zheng, Hailiang Yang, Yang Zhou, Tianxiao Li, Qinglin Ma, Bing Wang, Qin Fang, Haixiang Chen
PMID: 34664943
Journal: Analytical Chemistry
Application: ELISA
Reactivity: Soil
Publish date: 2021 Oct
-
Citation
-
The balance between AIM2-associated inflammation and autophagy: the role of CHMP2A in brain injury after cardiac arrest
Author: Shao, R., Wang, X., Xu, T., Xia, Y., & Cui, D.
PMID: 34740380
Journal: Journal Of Neuroinflammation
Application: WB
Reactivity: Rat
Publish date: 2021 Nov
-
Citation
-
<html><html><html>Curcumin prevents obesity by targeting TRAF4-induced ubiquitylation in m<sup>6</sup> A-dependent manner. EMBO reports, 22(5), e52146.</html></html></html>
Author: Chen, Y., Wu, R., Chen, W., Liu, Y., Liao, X., Zeng, B., Guo, G., Lou, F., Xiang, Y., Wang, Y., & Wang, X.
PMID: 33880847
Journal: EMBO Reports
Application: WB
Reactivity: Mouse
Publish date: 2021 May
-
Citation
-
Interplay of two transcription factors for recruitment of the chromatin remodeling complex modulates fungal nitrosative stress response
Author: Jian Yunqing, Liu Zunyong, Wang Haixia, Chen Yun, Yin Yanni, Zhao Youfu, Ma Zhonghua
PMID: 33958593
Journal: Nature Communications
Application: WB
Reactivity: Saccharomyces cerevisiae,Fusarium graminearum
Publish date: 2021 May
-
Citation
-
Nano-Sized Hydroxyapatite Induces Apoptosis and Osteogenic Differentiation of Vascular Smooth Muscle Cells via JNK/c-JUN Pathway. International journal of nanomedicine, 16, 3633–3648.
Author: Liu, Q., Xiang, P., Chen, M., Luo, Y., Zhao, Y., Zhu, J., Jing, W., & Yu, H.
PMID: 34079254
Journal: International Journal Of Nanomedicine
Application: WB
Reactivity: Human
Publish date: 2021 May
-
Citation
-
Proteomic analysis of the exosomes secreted from Ctenopharyngodon idellus kidney cells infected with grass carp reovirus reveals their involvement in the cellular responses to viral infection
Author: Zhang Xing, Zhang Yunshan, Pan Jun, Zhu Min, Liang Zi, Shen Zeen, Dai Kun, Yan Bingyu, Dai Yaping, Xue Renyu, Cao Guangli, Hu Xiaolong, Gong Chengliang
PMID: 33745109
Journal: Fish Physiology And Biochemistry
Application: WB
Reactivity: Fish
Publish date: 2021 Mar
-
Citation
-
Unique and complementary suppression of cGAS-STING and RNA sensing- triggered innate immune responses by SARS-CoV-2 proteins. Signal transduction and targeted therapy, 6(1), 123.
Author: Rui, Y., Su, J., Shen, S., Hu, Y., Huang, D., Zheng, W., Lou, M., Shi, Y., Wang, M., Chen, S., Zhao, N., Dong, Q., Cai, Y., Xu, R., Zheng, S., & Yu, X. F.
PMID: 33723219
Journal: Signal Transduction And Targeted Therapy
Application: WB
Reactivity: Human
Publish date: 2021 Mar
-
Citation
-
Bacterial infection reinforces host metabolic flux from arginine to spermine for NLRP3 inflammasome evasion. Cell reports, 34(10), 108832.
Author: Jiang, J., Wang, W., Sun, F., Zhang, Y., Liu, Q., & Yang, D.
PMID: 33691113
Journal: Cell Reports
Application: ELISA
Reactivity: Mouse
Publish date: 2021 Mar
-
Citation
-
Pentoxifylline Enhances Antioxidative Capability and Promotes Mitochondrial Biogenesis in D-Galactose-Induced Aging Mice by Increasing Nrf2 and PGC-1α through the cAMP-CREB Pathway
Author:
PMID: 34257818
Journal: Oxidative Medicine And Cellular Longevity
Application: WB
Reactivity:
Publish date: 2021 Jun
-
Citation
-
Sulphated glucuronomannan tetramer and hexamer from Sargassum thunbergii exhibit anti-human cytomegalovirus activity by blocking viral entry
Author: Sanying Wang, Xiaogang Xu, Chuan Sun, Jing Zhang, Xinyue He, Zhongshan Zhang, Hong Huang, Jing Yan, Weihua Jin, Genxiang Mao
PMID: 34560939
Journal: Carbohydrate Polymers
Application: WB
Reactivity: Human
Publish date: 2021 Jul
-
Citation
-
Mesenchymal stem cells desensitize castration-resistant prostate cancer to docetaxel chemotherapy via inducing TGF-β1-mediated cell autophagy
Author:
PMID: 33413648
Journal: Cell And Bioscience
Application: WB
Reactivity:
Publish date: 2021 Jan
-
Citation
-
Natural small molecule triptonide inhibits lethal acute myeloid leukemia with FLT3-ITD mutation by targeting Hedgehog/FLT3 signaling
Author:
PMID: 33254022
Journal: Biomedicine & Pharmacotherapy
Application: WB
Reactivity: Human
Publish date: 2021 Jan
-
Citation
-
Keratin 1 plays significant roles in maintaining the survival and oxidative stress state of B16-F10 melanoma cell lines. International journal of physiology, pathophysiology and pharmacology, 13(1), 12–16.
Author: Li, Y., Zhang, M., & Ying, W.
PMID: 33815667
Journal: International Journal Of Physiol Pathophysiol Pharmacol
Application: WB
Reactivity:
Publish date: 2021 Feb
-
Citation
-
Activation of GPR120 in podocytes ameliorates kidney fibrosis and inflammation in diabetic nephropathy
Author:
PMID: 32948825
Journal: Acta Pharmacologica Sinica
Application: WB
Reactivity: Mouse
Publish date: 2021 Feb
-
Citation
-
Natural flavonoid pectolinarigenin alleviated kidney fibrosis via inhibiting the activation of TGFβ/SMAD3 and JAK2/STAT3 signaling. International immunopharmacology, 91, 107279.
Author: Li, Y., Guo, F., Huang, R., Ma, L., & Fu, P.
PMID: 33340783
Journal: International Immunopharmacology
Application: WB
Reactivity: Mouse
Publish date: 2021 Feb
-
Citation
-
Leptin Gene Protects Against Cold Stress in Antarctic Toothfish
Author:
PMID: 34975517
Journal: Front Physiology
Application: IF-cell
Reactivity: Zebrafish
Publish date: 2021 Dec
-
Citation
-
The Antioxidant Phytochemical Schisandrin A Promotes Neural Cell Proliferation and Differentiation after Ischemic Brain Injury
Author:
PMID: 34946548
Journal: Molecules
Application: WB
Reactivity:
Publish date: 2021 Dec
-
Citation
-
AMPK-PINK1/Parkin Mediated Mitophagy Is Necessary for Alleviating Oxidative Stress-Induced Intestinal Epithelial Barrier Damage and Mitochondrial Energy Metabolism Dysfunction in IPEC-J2
Author:
PMID: 34943113
Journal: Antioxidants
Application: WB
Reactivity:
Publish date: 2021 Dec
-
Citation
-
Integrative omic analysis reveals the improvement of alkaloid accumulation by ultraviolet-B radiation and its upstream regulation in Catharanthus roseus
Author:
PMID: 15NOPMID25020501
Journal: Industrial Crops And Products
Application: WB
Reactivity:
Publish date: 2021 Aug
-
Citation
-
Fraxinellone Has Anticancer Activity by Inducing Osteosarcoma Cell Apoptosis via Promoting Excessive Autophagy Flux
Author:
PMID: 33953684
Journal: Frontiers In Pharmacology
Application: WB
Reactivity: Mouse
Publish date: 2021 Apr
-
Citation
-
Enterotoxigenic Escherichia coli infection promotes enteric defensin expression via FOXO6-METTL3-m6A-GPR161 signalling axis
Author: Xin Zong, Hong Wang, Xiao Xiao, Yu Zhang, Yuhan Hu, Fengqin Wang, Yizhen Wang, Zeqing Lu
PMID: 32914682
Journal: RNA Biology
Application: Dot Blot
Reactivity: Pig
Publish date: 2020 Sept
-
Citation
-
lncRNA OTUD6B-AS1 Exacerbates As2O3-Induced Oxidative Damage in Bladder Cancer via miR-6734-5p-Mediated Functional Inhibition of IDH2
Author: Shuhua Xi
PMID: 32952848
Journal: Oxidative Medicine And Cellular Longevity
Application: WB
Reactivity: Human
Publish date: 2020 Sep
-
Citation
-
Spinal TLR4/P2X7 Receptor-Dependent NLRP3 Inflammasome Activation Contributes to the Development of Tolerance to Morphine-Induced Antinociception
Author: Tao Xu;Aizhong Wang
PMID: 33061523
Journal: Journal Of Inflammation Research
Application: WB
Reactivity: Mouse
Publish date: 2020 Sep
-
Citation
-
Functional regulation of an ancestral RAG transposon ProtoRAG by a trans-acting factor YY1 in lancelet
Author: Shaochun Yuan;Anlong Xu
PMID: 32908127
Journal: Nature Communications
Application: WB
Reactivity: Amphioxus
Publish date: 2020 Sep
-
Citation
-
Chronic morphine induces cyclic adenosine monophosphate formation and hyperpolarization-activated cyclic nucleotide-gated channel expression in the spinal cord of mice
Author:
PMID: 32659289
Journal: Neuropharmacology
Application: WB
Reactivity: Mouse
Publish date: 2020 Oct
-
Citation
-
Development of Immunochromatographic Strip Assays Based on a Tailored Monoclonal Antibody for the on-Site Characterization of Ancient Silk
Author: Qingqing Li, Chengyu Zhu, Bozhi Deng, Weiwei Ma, Hailing Zheng, Yang Zhou, Zhiqin Peng, Zhiwen Hu, Bing Wang
PMID: 8NOPMID25012205
Journal: Analytical Letters
Application: WB
Reactivity:
Publish date: 2020 Nov
-
Citation
-
Pharmacological inhibition of fatty acid-binding protein 4 alleviated kidney inflammation and fibrosis in hyperuricemic nephropathy
Author:
PMID: 32949603
Journal: European Journal Of Pharmacology
Application: WB
Reactivity:
Publish date: 2020 Nov
-
Citation
-
Water extract of sporoderm-broken spores of Ganoderma lucidum enhanced pd-l1 antibody efficiency through downregulation and relieved complications of pd-l1 monoclonal antibody
Author:
PMID: 33152901
Journal: Biomedicine & Pharmacotherapy
Application: WB
Reactivity: Mouse
Publish date: 2020 Nov
-
Citation
-
Disabling phosphorylation at the homer ligand of the metabotropic glutamate receptor 5 alleviates complete Freund's adjuvant-induced inflammatory pain
Author: Tao Xu
PMID: 32156549
Journal: Neuropharmacology
Application: WB
Reactivity: Mouse
Publish date: 2020 Jun
-
Citation
-
Autophagy negative-regulating Wnt signaling enhanced inflammatoryosteoclastogenesis from Pre-OCsin vitro
Author: Weilian Sun
PMID: 32199225
Journal: Biomedicine & Pharmacotherapy
Application: WB
Reactivity: Human
Publish date: 2020 Jun
-
Citation
-
CD44 inhibition attenuates EGFR signaling and enhances cisplatin sensitivity in human EGFR wild-type non-small-cell lung cancer cells
Author: Dandan Yuan;Mingxing Li
PMID: 32236608
Journal: International Journal Of Molecular Medicine
Application: WB,IF
Reactivity: Human
Publish date: 2020 Jun
-
Citation
-
Activation of GPR120 by TUG891 ameliorated cisplatin-induced acutekidney injury via repressing ER stress and apoptosis
Author: Liang Ma;Ping Fu
PMID: 32145589
Journal: Biomedicine & Pharmacotherapy
Application: WB
Reactivity: Mouse
Publish date: 2020 Jun
-
Citation
-
p53 isoform Δ113p53 promotes zebrafish heart regeneration by maintaining redox homeostasis
Author: Wei-Qiang Tan;Jun Chen
PMID: 32703938
Journal: Cell Death & Disease
Application: WB
Reactivity: Zebrafish
Publish date: 2020 Jul
-
Citation
-
STAT3 enhances radiation-induced tumor migration,invasion and stem-like properties of bladder cancer
Author: Zhaolu Kong
PMID: 33236137
Journal: Molecular Medicine Reports
Application: WB
Reactivity: Human
Publish date: 2020 Jan
-
Citation
-
2-Methylquinazoline derivative 23BB as a highly selective histone deacetylase 6 inhibitor alleviated cisplatin-induced acute kidney injury
Author: Liang Ma
PMID: 31894849
Journal: Bioscience Reports
Application: WB
Reactivity: Mouse
Publish date: 2020 Jan
-
Citation
-
Increased FURIN expression in rheumatoid arthritis patients and its anti-inflammatory effect
Author:
PMID: 32840921
Journal: Journal Of Clinical Laboratory Analysis
Application: WB
Reactivity:
Publish date: 2020 Dec
-
Citation
-
Isoliquiritigenin inhibits TGF-β 1-induced fibrogenesis through activating autophagy via PI3K/AKT/mTOR pathway in MRC-5 cells
Author:
PMID: 32638014
Journal: Acta Biochimica Et Biophysica Sinica
Application: WB
Reactivity:
Publish date: 2020 Aug
-
Citation
-
Zebrafish GSDMEb cleavage-gated pyroptosis drives septic acute kidney injury in vivo
Author:
PMID: 32111733
Journal: Journal Of Immunology
Application: WB
Reactivity:
Publish date: 2020 Apr
-
Citation
-
Ganoderma Lucidum Polysaccharides Ameliorates Hepatic Steatosis and Oxidative Stress in db/db Mice via Targeting Nuclear Factor E2 (Erythroid-Derived 2)-Related Factor-2/Heme Oxygenase-1 (HO-1) Pathway
Author: Dan Qing Chen
PMID: 32245940
Journal: Medical Science Monitor
Application: IHC-P
Reactivity: Mouse
Publish date: 2020 Apr
-
Citation
-
One-Carbon Metabolism Supports SAdenosylmethionine and Histone Methylation to Drive Inflammatory Macrophages
Author: Yingliang Wu,Di Wang
PMID: 31420217
Journal: Molecular Cell
Application: WB
Reactivity: Human
Publish date: 2019 Sep
-
Citation
-
Regular Swimming Exercise Attenuated Neuroma Pain in Rats: Involvement of Leptin and Adiponectin.
Author: Dongping Du
PMID: 30986512
Journal: The Journal Of Pain
Application: WB
Reactivity: Rat
Publish date: 2019 Sep
-
Citation
-
Identification of CD206 as a potential biomarker of cancer stem-like cells and therapeutic agent in liver cancer
Author: Lifen Zhu,Shibing Wang
PMID: 31452799
Journal: Oncology Letters
Application: WB
Reactivity: Human
Publish date: 2019 Sep
-
Citation
-
Pharmacological and genetic inhibition of fatty acid‐binding protein 4 alleviated cisplatin‐induced acute kidney injury
Author: Liang Ma,Ping Fu
PMID: 31286669
Journal: Journal Of Cellular And Molecular Medicine
Application: WB,IF
Reactivity: Mouse
Publish date: 2019 Sep
-
Citation
-
Bmal1 regulates circadian expression of cytochrome P450 3a11 and drug metabolism in mice
Author: Baojian Wu
PMID: 31633069
Journal: Communications Biology
Application: WB
Reactivity: Mouse
Publish date: 2019 Oct
-
Citation
-
Wnt Signaling Modulates Routes of Retinoic Acid-Induced Differentiation of Embryonic Stem Cells.
Author: Ming Zhang,Liangbiao Chen
PMID: 31337269
Journal: Stem Cells And Development
Application: WB,IF
Reactivity: Mouse
Publish date: 2019 Oct
-
Citation
-
Inhibition of neuronal ferroptosis in the acute phase of intracerebral hemorrhage shows long-term cerebroprotective effects.
Author: Hanbing Shang
PMID: 31442590
Journal: Brain Research Bulletin
Application: WB
Reactivity: Mouse
Publish date: 2019 Nov
-
Citation
-
Mitochondria-localised ZNFX1 functions as a dsRNA sensor to initiate antiviral responses through MAVS
Author:
PMID: 31685995
Journal: Nature Cell Biology
Application: WB
Reactivity: Mouse
Publish date: 2019 Nov
-
Citation
-
Lipofectamine 2000/siRNA complexes cause endoplasmic reticulum unfolded protein response in human endothelial cells. Journal of cellular physiology, 234(11), 21166–21181.
Author: Jinliang Nan,Yinuo Lin
PMID: 31032939
Journal: Journal Of Cellular Physiology
Application: WB,IF
Reactivity: Human
Publish date: 2019 Nov
-
Citation
-
Identification of angiogenesis-inhibiting peptides from Chan Su
Author: Fei Gao;Yongchang Qian
PMID: 31252070
Journal: Protein Expression And Purification
Application: WB
Reactivity: Human
Publish date: 2019 Nov
-
Citation
-
Curcumin modulates the apolipoprotein B mRNA editing by coordinating the expression of cytidine deamination to uridine editosome components in primary mouse hepatocytes
Author: Nan Tian
PMID: 31080349
Journal: Korean Journal Of Physiology & Pharmacology
Application: WB
Reactivity: Mouse
Publish date: 2019 May
-
Citation
-
ACPAs promote IL-1β production in rheumatoid arthritis by activating the NLRP3 inflammasome
Author: Jianli Jiang,Ping Zhu
PMID: 30911117
Journal: Cellular & Molecular Immunology
Application: WB
Reactivity: Human
Publish date: 2019 Mar
-
Citation
-
Effect of lincRNA-p21 targeting HIF-1α on biological functions of liver cancer cells
Author: Dr Wenbin Li
PMID: 31186706
Journal: Oncology Letters
Application: WB
Reactivity: Mouse
Publish date: 2019 Jun
-
Citation
-
Gemcitabine combined with an engineered oncolytic vaccinia virus exhibits a synergistic suppressive effect on the tumor growth of pancreatic cancer
Author: Dr Shibing Wang
PMID: 30365143
Journal: Oncology Reports
Application: WB
Reactivity: Human
Publish date: 2019 Jan
-
Citation
-
An immunomagnetic bead enrichment technique to improve the detection efficiency for trace silk protein, its application
Author: Hailing Zheng, Wei Zhang, Hailiang Yang, Chao Ma, Yang Zhou, Xianjun Dai
PMID: 3NOPMID25020808
Journal: Journal Of Cultural Heritage
Application: ELISA
Reactivity:
Publish date: 2019 Feb
-
Citation
-
Development of an enzyme-linked immunosorbent assay based on the monoclonal antibody of Bombyx mori to detect ancient silk
Author: H. L. Zheng, C. Ma, X. J. Dai, Y. Zhou
PMID: 8NOPMID25012204
Journal: Archaeometry
Application: ELISA
Reactivity:
Publish date: 2019 Feb
-
Citation
-
m6A methylation controls pluripotency of porcine induced pluripotent stem cells by targeting SOCS3/JAK2/STAT3 pathway in a YTHDF1/YTHDF2-orchestrated manner
Author: Xinxia Wang
PMID: 30787270
Journal: Cell Death & Disease
Application: WB
Reactivity: Pig
Publish date: 2019 Feb
-
Citation
-
Development of a Highly Efficient Hybrid Peptide That Increases Immunomodulatory Activity Via the TLR4-Mediated Nuclear Factor-κB Signaling Pathway
Author: Rijun Zhang
PMID: 31817671
Journal: International Journal Of Molecular Sciences
Application: WB
Reactivity: Mouse
Publish date: 2019 Dec
-
Citation
-
Water Extract of Sporoderm-Broken Spores of Ganoderma lucidum Induces Osteosarcoma Apoptosis and Restricts Autophagic Flux
Author: Weiqi Yan
PMID: 32021244
Journal: Oncotargets And Therapy
Application: WB,IHC-P
Reactivity: Mouse
Publish date: 2019 Dec
-
Citation
-
Tailored monoclonal antibody as recognition probe of immunosensor for ultrasensitive detection of silk fibroin and use in the study of archaeological samples
Author: Yang Zhou;Bing Wang
PMID: 31550631
Journal: Biosensors & Bioelectronics
Application: ELISA
Reactivity: raw silk
Publish date: 2019 Dec
-
Citation
-
PARK2 Suppresses Proliferation and Tumorigenicity in Non-small Cell Lung Cancer
Author: Chi Pan,Suzhan Zhang
PMID: 31508359
Journal: Frontiers In Oncology
Application: WB
Reactivity: Human
Publish date: 2019 Aug
-
Citation
-
Structural and property changes of silk fibroin determined by an immunoassay during an artificial aging process
Author: Jin Li, Yujie He, Haohui Li, Yi Ouyang, Linshuai Liu, Yang Zhou, Zhiwen Hu, Bing Wang
PMID: 23NOPMID25020801
Journal: Analytical Letters
Application: WB,ELISA
Reactivity:
Publish date: 2019 Aug
-
Citation
-
Design and Development of a Novel Peptide for Treating Intestinal Inflammation
Author: Rijun Zhang
PMID: 31447849
Journal: Frontiers In Immunology
Application: WB
Reactivity: Mouse
Publish date: 2019 Aug
-
Citation
-
Lysosomal integral membrane protein-2 (LIMP-2/ SCARB2) is involved in lysosomal cholesterol export
Author: Sergio Grinstein,Elina Ikonen,Paul Saftig,Dante Neculai
PMID: 31387993
Journal: Nature Communications
Application: WB
Reactivity: Human,Mouse
Publish date: 2019 Aug
-
Citation
-
Species identification of silks from Bombyx mori, Eri silkworm and Chestnut silkworm using western blot and proteomics analyses
Author: Jincui Gu, Chengfeng Xu, Menglu Li, Boyi Chen, Yating Shang, Hailing Zheng, Yang Zhou, Zhiwen Hu, Zhiqin Peng, Bing Wang
PMID: 30270257
Journal: Analytical Sciences
Application: WB
Reactivity: Silkworm
Publish date: 2018 Sept
-
Citation
-
Decreased CRHBP expression is predictive of poor prognosis in patients with hepatocellular carcinoma
Author: Dong-Sheng Huang
PMID: 30127978
Journal: Oncology Letters
Application: WB
Reactivity: Human
Publish date: 2018 Sep
-
Citation
-
LMO3 promotes hepatocellular carcinoma invasion,metastasis and anoikis inhibition by directly interacting with LATS1 and suppressing Hippo signaling
Author: Baobing Yin
PMID: 30219064
Journal: Journal Of Experimental & Clinical Cancer Research
Application: IHC-P,WB
Reactivity: Human
Publish date: 2018 Sep
-
Citation
-
Mitophagy is activated in brain damage induced by cerebral ischemia and reperfusion via the PINK1/Parkin/p62 signalling pathway
Author: zhangyong
PMID: 29964088
Journal: Brain Research Bulletin
Application: WB
Reactivity: Rat
Publish date: 2018 Sep
-
Citation
-
Exchange factor directly activated by cAMP–PKCε signalling mediates chronic morphine‐induced expression of purine P2X3 receptor in rat dorsal root ganglia
Author:
PMID: 29500928
Journal: British Journal Of Pharmacology
Application: WB
Reactivity: Rat
Publish date: 2018 May
-
Citation
-
PARK2 inhibits osteosarcoma cell growth through the JAK2/STAT3/VEGF signaling pathway
Author: Suzhan Zhang,Weiqi Yan
PMID: 29515107
Journal: Cell Death & Disease
Application: WB,IF
Reactivity: Human,Mouse
Publish date: 2018 Mar
-
Citation
-
Xiao-Xu-Ming Decoction Reduced Mitophagy Activation andImproved Mitochondrial Function in Cerebral Ischemia andReperfusion Injury
Author:
PMID: 30018669
Journal: Behavioural Neurology
Application: IHC-P
Reactivity: Rat
Publish date: 2018 Jun
-
Citation
-
OSMR gene effect on the pathogenesis of chronic autoimmune Urticaria via the JAK/STAT3 pathway
Author:
PMID: 30134804
Journal: Molecular Medicine
Application: WB
Reactivity: Human
Publish date: 2018 Jun
-
Citation
-
Evaluation of intestinal injury, inflammatory response and oxidative stress following intracerebral hemorrhage in mice
Author: Yijun Cheng, Jieyu Zan, Yaying Song, Guoyuan Yang, Hanbing Shang, Weiguo Zhao
PMID: 30015849
Journal: International Journal Of Molecular Medicine
Application: WB
Reactivity: Mouse
Publish date: 2018 Jul
-
Citation
-
Expression of PIM-1 in salivary gland adenoid cystic carcinoma: Association with tumor progression and patients' prognosis
Author: Minghua Ge
PMID: 29399171
Journal: Oncology Letters
Application: WB
Reactivity: Human
Publish date: 2018 Jan
-
Citation
-
bFGF plays a neuroprotective role by suppressing excessive autophagy and apoptosis after transient global cerebral ischemia in rats
Author: Wei Jiang,Derong Cui
PMID: 29416039
Journal: Cell Death & Disease
Application: WB
Reactivity: Rat
Publish date: 2018 Feb
-
Citation
-
Expression Pattern of Tumor Necrosis Factor-α–Induced Protein 8-Like 2 in Acute Rejection of Cardiac Allograft
Author:
PMID: 29407324
Journal: Transplantation Proceedings
Application: IHC-P
Reactivity: Mouse
Publish date: 2018 Feb
-
Citation
-
Role of ghrelin in small intestinal motility following pediatric intracerebral hemorrhage in mice
Author: Jieyu Zan, Lei Song, Jiejie Wang, Rong Zou, Fei Hong, Jinhua Zhao, Yijun Cheng, Ming Xu
PMID: 28901462
Journal: Molecular Medicine Reports
Application: WB
Reactivity: Mouse
Publish date: 2017 Sept
-
Citation
-
Hypoxia Response Element-Regulated MMP-9 Promotes Neurological Recovery via Glial Scar Degradation and Angiogenesis in Delayed Stroke
Author: ZhijunZhang,Guo-Yuan Yang
PMID: 28396199
Journal: Molecular Therapy
Application: WB
Reactivity: Mouse
Publish date: 2017 Jun
-
Citation
-
Effects of unfractionated heparin and rivaroxaban on the expression of heparanase and fibroblast growth factor 2 in human osteoblasts
Author: Xia, J., Sheng, W., Pei, L., Li, N., Zhang, Z., Wang, J., Zu, J., Wang, N., & Wang, D.
PMID: 28498476
Journal: Molecular Medicine Reports
Application: WB
Reactivity: Human,Rat
Publish date: 2017 Jul
-
Citation
-
The dietary polysaccharide from Ommastrephes bartrami prevents chemotherapeutic mucositis by promoting the gene expression of antimicrobial peptides in Paneth cells
Author: Qing-Juan Tang
PMID: NoPMID5
Journal: Journal Of Functional Foods
Application: WB
Reactivity: Mouse
Publish date: 2017 Jan
-
Citation
-
Proteomic analysis of BmN cell lipid rafts reveals roles in Bombyx mori nucleopolyhedrovirus infection
Author: Hu Xiaolong, Zhu Min, Liang Zi, Kumar Dhiraj, Chen Fei, Zhu Liyuan, Kuang Sulan, Xue Renyu, Cao Guangli, Gong Chengliang
PMID: 28160078
Journal: Molecular Genetics And Genomics
Application: WB
Reactivity: Silkworm
Publish date: 2017 Feb
-
Citation
-
Administration of erythropoietin prevents bone loss in osteonecrosis of the femoral head in mice
Author: Chengliang Wu
PMID: 29039481
Journal: Molecular Medicine Reports
Application: IHC-P
Reactivity: Mouse
Publish date: 2017 Dec
-
Citation
-
N-myc downstream regulated gene 1(NDRG1) promotes the stem-like properties of lung cancer cells through stabilized c-Myc
Author: Wang K
PMID: 28456659
Journal: Cancer Letters
Application: Co-IP,WB
Reactivity: Human
Publish date: 2017 Aug
-
Citation
-
Species identification of ancient leather objects by the use of the enzyme-linked immunosorbent assay
Author: Yi Liu, Yi Li, Runxing Chang, Hailing Zheng, Yang Zhou, Menglu Li, Zhiwen Hu, Bing Wang
PMID: 23NOPMID25021302
Journal: Analytical Methods
Application: ELISA
Reactivity:
Publish date: 2016 Sept
-
Citation
-
A peptidoglycan recognition protein acts in whitefly (Bemisia tabaci) immunity and involves in Begomovirus acquisition
Author: Xue-Xin Chen
PMID: 27892529
Journal: Scientific Reports
Application: WB
Reactivity: B. tabaci MEAM1
Publish date: 2016 Nov
-
Citation
-
Farnesyl pyrophosphate synthase inhibitor,ibandronate,improves endothelial function in spontaneously hypertensive rats
Author: SHEN-JIANG HU
PMID: 27035426
Journal: Molecular Medicine Reports
Application: WB
Reactivity: Rat
Publish date: 2016 May
-
Citation
-
Porcine lactoferrin-derived peptide LFP-20 protects intestinal barrier by maintaining tight junction complex and modulating inflammatory response
Author: Wang Y
PMID: 26776304
Journal: Biochemical Pharmacology
Application: IHC-P,WB
Reactivity: Mouse
Publish date: 2016 Mar
-
Citation
-
Placental NRP1 and VEGF expression in pre-eclamptic women and in a homocysteine-treated mouse model of pre-eclampsia
Author: Cheng WW
PMID: 26708340
Journal: European Journal Of Obstetrics & Gynecology And Reproductive Biology
Application: IHC-P,WB
Reactivity: Human,Mouse
Publish date: 2016 Jan
-
Citation
-
PFR peptide,one of the antimicrobial peptides identified from the derivatives of lactoferrin,induces necrosis in leukemia cells
Author: Cai-Yun Fu
PMID: 26860588
Journal: Scientific Reports
Application: WB
Reactivity: Human
Publish date: 2016 Feb
-
Citation
-
The matrix interference to the immunoassay of food samples: The effect of some proteins in aquatic products
Author: Xiudan Wang, Hong Lin, Limin Cao, Xue Zhang, Jianxin Sui
PMID: 23150496
Journal: Food And Agricultural Immunology
Application: WB
Reactivity: Fish
Publish date: 2015 Sept
-
Citation
-
Proteasome inhibitor lactacystin enhances cisplatin cytotoxicity by increasing endoplasmic reticulum stress-associated apoptosis in HeLa cells
Author: ZHIXIN LI
PMID: 25323748
Journal: Molecular Medicine Reports
Application: WB
Reactivity: Human
Publish date: 2015 Jan
-
Citation
-
HER4 is a novel prognostic biomarker in gastrointestinal stromal tumor specifically originated from stomach
Author: Zhi-Gang Zhang
PMID: 25520872
Journal: American Journal Of Cancer Research
Application: IHC-P
Reactivity: Human
Publish date: 2014 Nov
-
Citation
-
Dietary squid ink polysaccharide could enhance SIgA secretion in chemotherapeutic mice
Author:
PMID: 25308407
Journal: Food & Function
Application: WB
Reactivity: Mouse
Publish date: 2014 Dec
-
Citation
-
Regulation of SIRT2 levels for human non-small cell lung cancer therapy
Author: Xia W
PMID: 23915912
Journal: Lung Cancer
Application: WB,IHC-P
Reactivity: Human
Publish date: 2013 Oct
-
Citation
-
PNKP knockdown by RNA interference inhibits herpes simplex virus-1 replication in astrocytes
Author: Yue Lei, Guo Sujie, Cao Xia, Zhang Ying, Sun Le, Liu Longding, Yan Min, Li Qihan
PMID: 24213989
Journal: Virologica Sinica
Application: WB
Reactivity: Monkey
Publish date: 2013 Nov
-
Citation
-
Acetylation of Chromatin-Associated Histone H3 Lysine 56 Inhibits the Development of Encysted Artemia Embryos
Author: Wei-Jun Yang
PMID: 23840851
Journal: Public Library Of Science One
Application: BrdU incorporation assay
Reactivity: Artemia
Publish date: 2013 Jun
-
Citation
-
Male contraceptive Adjudin is a potential anti-cancer drug
Author: Weiliang Xia
PMID: 23178657
Journal: Biochemical Pharmacology
Application: IF
Reactivity: Human
Publish date: 2013 Feb
-
Citation
-
Role of DNA Methylation in Cell Cycle Arrest Induced by Cr (VI) in Two Cell Lines
Author: Xing Zhang,Jianlin Lou
PMID: 23940686
Journal: Public Library Of Science One
Application: WB
Reactivity: Human
Publish date: 2013 Aug
-
Citation
-
Exchange protein activated by cyclic adenosine monophosphate regulates the switch between adipogenesis and osteogenesis of human mesenchymal stem cells through increasing the activation of phosphatidylinositol 3-kinase
Author: Tong X.
PMID: 22497928
Journal: International Journal Of Biochemistry And Cell Biology
Application: WB
Reactivity: Human
Publish date: 2012 Jul
-
Citation
-
Extracellular signal-regulated kinase1/2 activated by fluid shear stress promotes osteogenic differentiation of human bone marrow-derived mesenchymal stem cells through novel signaling pathways
Author: Wang J
PMID: 21810479
Journal: International Journal Of Biochemistry And Cell Biology
Application: WB
Reactivity: Human
Publish date: 2011 Nov
-
Citation
-
An i-type lysozyme from the Asiatic hard clam Meretrix meretrix potentially functioning in host immunity
Author: Xue Q.
PMID: 21134465
Journal: Fish & Shellfish Immunology
Application: WB
Reactivity: Meretrix meretrix
Publish date: 2011 Feb
-
Citation
-
Astrocyte activation and memory impairment in the repetitive febrile seizures model
Author: Liu C
PMID: 19643577
Journal: Epilepsy Research
Application: WB,IHC-P
Reactivity: Rat
Publish date: 2009 Oct
-
Citation
-
EZH2 suppresses the nucleotide excision repair in nasopharyngeal carcinoma by silencing XPA gene
Author: Yuxiang Huang, Xuanyi Wang, Xiaoshuang Niu, Xiaoshen Wang, Rui Jiang, Tingting Xu, Yong Liu, Liping Liang, Xiaomin Ou, Xing Xing, Weiwei Li, Chaosu Hu
PMID: 27253463
Journal: Molecular Carcinogenesis
Application: WB
Reactivity:
Publish date:
-
Citation
