iFluor™ 594 Conjugated Goat anti-mouse IgG polyclonal Antibody
Specification
Catalog# HA1126
iFluor™ 594 Conjugated Goat anti-mouse IgG polyclonal Antibody
-
IF-Cell
-
IF-Tissue
-
FC
-
IHC-Fr
-
Mouse
Overview
Product Name
iFluor™ 594 Conjugated Goat anti-mouse IgG polyclonal Antibody
Antibody Type
Goat Polyclonal Antibody
Immunogen
Mouse IgG (H+L).
Product Specificity
To minimize cross-reactivity, the iFluor™ 594 conjugated goat anti-mouse IgG (H+L) antibodies have been highly cross-adsorbed against human IgG.
Species Reactivity
Mouse
Validated Applications
IF-Cell, IF-Tissue, FC, IHC-Fr
Conjugation
iFluor™ 594
Product Features
Form
Liquid
Storage Instructions
Store at +4℃ after thawing. Aliquot store at -20℃. Avoid repeated freeze / thaw cycles.
Storage Buffer
Preservative: 0.02% Sodium azide Constituents: 30% Glycerol, 1% BSA, 68.98% PBS
Isotype
IgG
Purification Method
Immunogen affinity purified.
Application Dilution
-
IF-Cell
-
1:500-1:1,000
-
IF-Tissue
-
1:500-1:1,000
-
FC
-
1:500-1:1,000
-
IHC-Fr
-
1:500-1:1,000
Applications in Publications
IF | See 21 publications below |
IF-cell | See 2 publications below |
IF-tissue | See 1 publications below |
IHC-P | See 1 publications below |
WB | See 1 publications below |
Species in Publications
Mouse | See 7 publications below |
Human | See 6 publications below |
Rat | See 5 publications below |
Target
Function
Whole IgG antibodies are isolated as intact molecules from antisera by immunoaffinity chromatography. They have an Fc portion and two antigen binding Fab portions joined together by disulfide bonds and therefore they are divalent. The average molecular weight is reported to be about 160 kDa. The whole IgG form of antibodies is suitable for the majority of immunodetection procedures and is the most cost effective. iFluor™ 594 dyes have fluorescence excitation and emission maxima of ~590 nm and ~610 nm respectively. iFluor™ 594 family is pH-independent from pH 3 to 11. These spectral characteristics make this new dye family an excellent alternative. iFluor™ 594 is much easier to be conjugated with RPE with much higher conjugation yield, and the resulted RPE-iFluor™ 594 tandem has better FRET efficiency. iFluor™ 594 SE is reasonably stable and shows good reactivity and selectivity with protein amino groups.
Background References
暂无
Images
-
Immunofluorescence analysis of paraffin-embedded rat cerebellum tissue labeling GFAP (EM140707) and NeuN (ET1602-12).
The section was pre-treated using heat mediated antigen retrieval with sodium citrate buffer (pH 6.0) (high pressure) for 2 minutes. The tissues were blocked in 10% negative goat serum for 1 hour at room temperature, washed with PBS. And then probed with the primary antibodies GFAP (EM140707, red) at 1/500 dilution and NeuN (ET1602-12, green) at 1/50 dilution at +4℃ overnight, washed with PBS. Goat Anti-Mouse IgG H&L (iFluor™ 594, HA1126) and Goat Anti-Rabbit IgG H&L (iFluor™ 488, HA1121) were used as the secondary antibodies at 1/1,000 dilution. DAPI was used as nuclear counterstain. -
Immunocytochemistry analysis of HeLa cells labeling beta Actin with Rabbit anti-beta Actin antibody (HA722023) at 1/250 dilution.
Cells were fixed in 4% paraformaldehyde for 20 minutes at room temperature, permeabilized with 0.1% Triton X-100 in PBS for 5 minutes at room temperature, then blocked with 1% BSA in 10% negative goat serum for 1 hour at room temperature. Cells were then incubated with Rabbit anti-beta Actin antibody (HA722023) at 1/250 dilution in 1% BSA in PBST overnight at 4 ℃. Goat Anti-Rabbit IgG H&L (iFluor™ 488, HA1121) was used as the secondary antibody at 1/1,000 dilution. PBS instead of the primary antibody was used as the secondary antibody only control. Nuclear DNA was labelled in blue with DAPI. Beta tubulin (M1305-2, red) was stained at 1/100 dilution overnight at +4℃. Goat Anti-Mouse IgG H&L (iFluor™ 594, HA1126) was used as the secondary antibody at 1/1,000 dilution. -
Immunocytochemistry analysis of NIH/3T3 cells labeling beta Actin with Rabbit anti-beta Actin antibody (HA722023) at 1/100 dilution.
Cells were fixed in 4% paraformaldehyde for 20 minutes at room temperature, permeabilized with 0.1% Triton X-100 in PBS for 5 minutes at room temperature, then blocked with 1% BSA in 10% negative goat serum for 1 hour at room temperature. Cells were then incubated with Rabbit anti-beta Actin antibody (HA722023) at 1/100 dilution in 1% BSA in PBST overnight at 4 ℃. Goat Anti-Rabbit IgG H&L (iFluor™ 488, HA1121) was used as the secondary antibody at 1/1,000 dilution. PBS instead of the primary antibody was used as the secondary antibody only control. Nuclear DNA was labelled in blue with DAPI. Beta tubulin (M1305-2, red) was stained at 1/100 dilution overnight at +4℃. Goat Anti-Mouse IgG H&L (iFluor™ 594, HA1126) was used as the secondary antibody at 1/1,000 dilution. -
Immunocytochemistry analysis of L6 cells labeling beta Actin with Rabbit anti-beta Actin antibody (HA722023) at 1/100 dilution.
Cells were fixed in 4% paraformaldehyde for 20 minutes at room temperature, permeabilized with 0.1% Triton X-100 in PBS for 5 minutes at room temperature, then blocked with 1% BSA in 10% negative goat serum for 1 hour at room temperature. Cells were then incubated with Rabbit anti-beta Actin antibody (HA722023) at 1/100 dilution in 1% BSA in PBST overnight at 4 ℃. Goat Anti-Rabbit IgG H&L (iFluor™ 488, HA1121) was used as the secondary antibody at 1/1,000 dilution. PBS instead of the primary antibody was used as the secondary antibody only control. Nuclear DNA was labelled in blue with DAPI. Beta tubulin (M1305-2, red) was stained at 1/100 dilution overnight at +4℃. Goat Anti-Mouse IgG H&L (iFluor™ 594, HA1126) was used as the secondary antibody at 1/1,000 dilution. -
Flow cytometric analysis of A549 cells labeling Dynamin 1.
Cells were fixed and permeabilized.Then stained with the primary antibody (EM1901-44, 1ug/ml) (red) compared with Mouse IgG1 Isotype Control (green). After incubation of the primary antibody at +4℃ for an hour, the cells were stained with a iFluor™ 594 conjugate-Goat anti-Mouse IgG Secondary antibody (HA1126) at 1/1,000 dilution for 30 minutes at +4℃. Unlabelled sample was used as a control (cells without incubation with primary antibody; black).
Please note: All products are "FOR RESEARCH USE ONLY AND ARE NOT INTENDED FOR DIAGNOSTIC OR THERAPEUTIC USE"
Citation
-
Shugan Decoction Ameliorated WAS-Induced Abnormal Colonic Motility in Rats by Inhibiting Colonic TRPV4-PGE2 Signaling
Author: Ya Feng, Chunyu Zhou, Youcheng He, Yue Wu, Keyi Pan, Lian Mo, Shuyu Cai, Jianye Yuan
PMID: 40545667
Journal: Neurogastroenterology And Motility
Application: WB
Reactivity:
Publish date: 2025 Jun
-
Citation
-
Advanced Dynamic Slurry Circulation System for Precision 3D Bioprinting of Osteogenic Ceramics: Enhanced Stability, Mechanical Performance Optimization, and In Vitro Bioactivity Validation
Author: Jialin He, Mengli Xie, Siwei Luo, Geng Tang, Zihao Zou, Jianxiang Teng, Baoping Zhao, Dongbing Cui, Tianqi Zhou, Long Yang, Chuan Ye
PMID: 40787339
Journal: ACS Omega
Application: IF
Reactivity: Mouse
Publish date: 2025 Jul
-
Citation
-
Differences in macrophage pyroptosis and polarization induced by nano-/micro-calcium oxalate crystals
Author: Tong Xin-Yi, Nong Wei-Jian, Tan Run-Min, Ouyang Jian-Ming
PMID: 40640899
Journal: Journal Of Nanobiotechnology
Application: IF
Reactivity: Human
Publish date: 2025 Jul
-
Citation
-
Poria cocos Polysaccharide Reshapes Gut Microbiota to Regulate Short-Chain Fatty Acids and Alleviate Neuroinflammation-Related Cognitive Impairment in Alzheimer’s Disease
Author: Meiying Song, Shanshan Zhang, Yuxin Gan, Tao Ding, Zhu Li, Xiang Fan
PMID: 40254847
Journal: Journal Of Agricultural And Food Chemistry
Application: IF
Reactivity: Mouse
Publish date: 2025 Apr
-
Citation
-
TiO2 Nanotube Implants Modified with Silk Fibroin and Mesoporous Silica Nanocomposite Coatings Enable Efficient Drug Release to Promote Osteogenesis
Author: Yanting Mu, Ming Li, Xiang Zhao, Chaihong Gong, Zhang Luo, Bing Li, Weiying Zhang, Xiaoxiao Ge, Su Chen, Jian Zhou
PMID: 40289330
Journal: ACS Applied Materials & Interfaces
Application: IF
Reactivity: Rat
Publish date: 2025 Apr
-
Citation
-
Engineering Antibacterial, Biocompatible, Anti-Oxidant Titanium-Based Implants Using Polyphenols-Chlorhexidine Networks for Bone Regeneration
Author: Yankai Wang, Biao Hong, Baozang Yin, Yuan Li, Liuwei Huang, Shuang Tan, Tiancheng Gao, Manfred F. Maitz, Junsheng Zhang, Shunli Zheng, Can Huang, Hua Qiu, Jialong Chen, Xiangyang Li
PMID: 40270268
Journal: Advanced Healthcare Materials
Application: IF
Reactivity: Rat
Publish date: 2025 Apr
-
Citation
-
The regulatory role of the nuclear scaffold protein Emerin on the migration of amniotic epithelial cells and oxidative stress in a pressure environment
Author: Ludan Xu, Haiyang Ma, Xingqi Yin, Ningning Pan, Yonghong Wang, Dawei Wen, Zhiyuan Wang, Yang Liu, Junmei Fan, Meiwen An
PMID: 40245600
Journal: Placenta
Application: IF
Reactivity: Rat
Publish date: 2025 Apr
-
Citation
-
Oncolytic adenovirus H101 enhances the anti-tumor effects of PD-1 blockade via CD47 downregulation in tumor cells
Author: CHENXIAO QIAO, YIPENG XU, YEDIE HE, ZHIJIAN CAI, HUA WANG
PMID: 40296909
Journal: Oncology Research
Application: IF
Reactivity: Mouse
Publish date: 2025 Apr
-
Citation
-
DL-3-n-butylphthalide inhibits astrocyte activation in the cortical penumbra of ischemia-reperfusion model rats via AKT signaling
Author: Yiwen Yu, Tinghong Wang, Qiuling Li, Hao Zhao, Biao Li, Dong Lei, Fei Dong, Yu Xiao, Shan Wang, Yifei Ji
PMID: 40185418
Journal: Brain Research Bulletin
Application: IF
Reactivity: Rat
Publish date: 2025 Apr
-
Citation
-
Construction of tissue engineered cornea with skin-derived corneal endothelial-like cell and mechanism research for the cell differentiation
Author: Shen Lin, Han Fang, Pan Lijie, Du Liqun, Sun Peng, Zhang Kai, Wu Xinyi, Pang Kunpeng, Zhu Jing
PMID: 39286645
Journal: Frontiers In Medicine
Application:
Reactivity:
Publish date: 2024 Sept
-
Citation
-
A circuit from lateral hypothalamic to dorsal hippocampal dentate gyrus modulates behavioral despair in mice
Author: Xin Huang,et al
PMID: 39367727
Journal: Cerebral Cortex
Application: IF
Reactivity:
Publish date: 2024 Oct
-
Citation
-
SLC7A5 regulates tryptophan uptake and PD‑L1 expression levels via the kynurenine pathway in ovarian cancer
Author: Ruibin Jiang,et al
PMID: 39512508
Journal: Oncology Letters
Application: IHC-P,IF
Reactivity:
Publish date: 2024 Nov
-
Citation
-
Proton pump inhibitors enhance macropinocytosis-mediated extracellular vesicle endocytosis by inducing membrane v-ATPase assembly
Author: Xinliang Lu, Zhengbo Song, Jiayue Hao, Xianghui Kong, Weiyi Yuan, Yingying Shen, Chengyan Zhang, Jie Yang, Pengfei Yu, Yun Qian, Gensheng Zhang, Huajun Feng, Jianli Wang, Zhenzhai Cai, Zhijian Cai
PMID: 38532609
Journal: Journal Of Extracellular Vesicles
Application: IF
Reactivity:
Publish date: 2024 Mar
-
Citation
-
Optical Fiber-Enabled In Situ Photocatalytic Hydrogen Generation for Infiltrating Tumor Therapy in Brain
Author: Hang Zhang, Shujuan Guan, Lei Wang, Min Zhang, Zhaoyin Wang, Zhihui Dai
PMID: 38885531
Journal: Advanced Healthcare Materials
Application: IF
Reactivity: Human
Publish date: 2024 Jun
-
Citation
-
Comparative Study of PGCs Cultivation Systems HiS and FAcs: A Transcriptomic and Cellular Biology Perspective
Author: Niu Yingjie,et al
PMID: 39094492
Journal: Poultry Science
Application: IF
Reactivity:
Publish date: 2024 Jul
-
Citation
-
PEDV inhibits HNRNPA3 expression by miR-218-5p to enhance cellular lipid accumulation and promote viral replication
Author: Shi Xiaojie,et al
PMID: 38259103
Journal: mBio
Application: IF
Reactivity: Human
Publish date: 2024 Jan
-
Citation
-
Capsaicin Attenuates LPS-Induced Acute Lung Injury by Inhibiting Inflammation and Autophagy Through Regulation of the TRPV1/AKT Pathway
Author: Hu Qin,et al
PMID: 38223422
Journal: Journal Of Inflammation Research
Application: IF
Reactivity: Human
Publish date: 2024 Jan
-
Citation
-
Comparison of the immune response and protection against the experimental Toxoplasma gondii infection elicited by immunization with the recombinant proteins BAG1, ROP8, and BAG1-ROP8
Author: Xing Yien,et al
PMID: 38372452
Journal: Parasite Immunology
Application: IF
Reactivity: Mouse
Publish date: 2024 Feb
-
Citation
-
Natural lung-tropic TH9 cells: a sharp weapon for established lung metastases
Author: Tao Chen,et al
PMID: 39631847
Journal: Journal For Immunotherapy Of Cancer
Application: IF
Reactivity: Mouse
Publish date: 2024 Dec
-
Citation
-
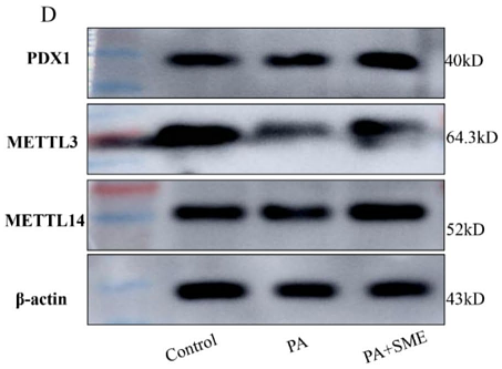
Semaglutide alleviates the pancreatic β cell function via the METTL14 signaling and modulating gut microbiota in type 2 diabetes mellitus mice
Author: Jianping Liu,et al
PMID: 39719165
Journal: Life Sciences
Application: IF
Reactivity: Mouse
Publish date: 2024 Dec
-
Citation
-
Granulocyte colony-stimulating factor mediates bone loss via the activation of IL-1β/JNK signaling pathway in murine Staphylococcus aureus-induced osteomyelitis
Author: Song Mingrui,et al
PMID: 39163688
Journal: International Immunopharmacology
Application: IF
Reactivity:
Publish date: 2024 Aug
-
Citation
-
α5-nAChR/STAT3/CD47 axis contributed to nicotine-related lung adenocarcinoma progression and immune escape
Author:
PMID: 37681453
Journal: Carcinogenesis
Application: IF-cell
Reactivity: Human
Publish date: 2023 Sept
-
Citation
-
Differential Ire1 determines loser cell fate in tumor-suppressive cell competition
Author: Zheng J, Guo Y, Shi C, Yang S, Xu W, Ma X
PMID: 37924514
Journal: Cell Reports
Application: IF
Reactivity:
Publish date: 2023 Nov
-
Citation
-
Carboxylated Pocoa polysaccharides inhibited oxidative damage and inflammation of HK-2 cells induced by calcium oxalate nanoparticles
Author: Peng Xiong, Yu-Yun Zheng, Jian-Ming Ouyang
PMID: 37972469
Journal: Biomedicine & Pharmacotherapy
Application: IF
Reactivity: Human
Publish date: 2023 Nov
-
Citation
-
Anemoside B4 Exerts Hypoglycemic Effect by Regulating the Expression of GLUT4 in HFD/STZ Rats
Author:
PMID: 36770636
Journal: Molecules
Application: IF-tissue
Reactivity: Rat
Publish date: 2023 Jan
-
Citation
-
Leverage of nuclease-deficient CasX for preventing pathological angiogenesis
Author:
PMID: 37662968
Journal: Molecular Therapy-Nucleic Acids
Application: IF-cell
Reactivity: Mouse
Publish date: 2023 Aug
-
Citation
