Specification
Catalog# ET1702-25
Fibronectin Recombinant Rabbit Monoclonal Antibody [JF0582]
-
WB
-
IF-Cell
-
IF-Tissue
-
IHC-P
-
mIHC
-
Human
-
Mouse
-
HA750340
不含抗保成分
-
ET1702-25
含抗保成分
-
unconjugated
Overview
Product Name
Fibronectin Recombinant Rabbit Monoclonal Antibody [JF0582]
Antibody Type
Recombinant Rabbit monoclonal Antibody
Immunogen
Recombinant full length protein of Human Fibronectin aa 1-2477 / 2477.
Species Reactivity
Human, Mouse
Validated Applications
WB, IF-Cell, IF-Tissue, IHC-P, mIHC
Molecular Weight
Predicted band size: 272 kDa
Positive Control
HepG2 cell lysate, Caco-2 cell lysate, SK-MEL-28 cell lysate, human kidney tissue lysate, MEF cell lysate, NIH/3T3 cell lysate, MG-63 cell lysates, HepG2, Hela, NIH/3T3, mouse liver tissue.
Conjugation
unconjugated
Clone Number
JF0582
RRID
Product Features
Form
Liquid
Storage Instructions
Shipped at 4℃. Store at +4℃ short term (1-2 weeks). It is recommended to aliquot into single-use upon delivery. Store at -20℃ long term.
Storage Buffer
1*TBS (pH7.4), 0.05% BSA, 40% Glycerol. Preservative: 0.05% Sodium Azide.
Isotype
IgG
Purification Method
Protein A affinity purified.
Application Dilution
-
WB
-
1:1,000-1:2,000
-
IF-Cell
-
1:100-1:500
-
IF-Tissue
-
1:100-1:500
-
IHC-P
-
1:50-1:200
-
mIHC
-
1:100
Applications in Publications
| WB | See 19 publications below |
| IF | See 15 publications below |
| IF-Tissue | See 2 publications below |
| IF-cell | See 1 publications below |
| IF-Cell | See 1 publications below |
| mIF tissue | See 1 publications below |
Species in Publications
Target
Function
Fibronectin is an extracellular matrix glycoprotein present on most cell surfaces, in extracellular fluids and in plasma. A high molecular weight heterodimeric protein, it was originally discovered as a protein missing from the surfaces of virus-transformed cells, and it has been shown to be involved in various functions including cell adhesion, cell motility and wound healing. Alternative splicing and glycosylation give rise to several different forms of Fibronectin, some of which exhibit restricted tissue distribution or association with malignancies. It has been shown that Myofibroblast phenotype formation correlates with the occurrence of glycosylated Fibronectin and Fibronectin splice variants in Dupuytren's disease.
Background References
1. Patten J et al. Fibronectin in development and wound healing. Adv Drug Deliv Rev. 2021 Mar
2. Dalton CJ et al. Fibronectin: Molecular Structure, Fibrillar Structure and Mechanochemical Signaling. Cells. 2021 Sep
Tissue Specificity
Expressed in the inner limiting membrane and around blood vessels in the retina (at protein level). Plasma FN (soluble dimeric form) is secreted by hepatocytes. Cellular FN (dimeric or cross-linked multimeric forms), made by fibroblasts, epithelial and other cell types, is deposited as fibrils in the extracellular matrix. Ugl-Y1, Ugl-Y2 and Ugl-Y3 are found in urine.
Post-translational Modification
Sulfated.; It is not known whether both or only one of Thr-2155 and Thr-2156 are/is glycosylated.; Forms covalent cross-links mediated by a transglutaminase, such as F13A or TGM2, between a glutamine and the epsilon-amino group of a lysine residue, forming homopolymers and heteropolymers (e.g. fibrinogen-fibronectin, collagen-fibronectin heteropolymers).; Phosphorylated by FAM20C in the extracellular medium.; Proteolytic processing produces the C-terminal NC1 peptide, anastellin.; Some lysine residues are oxidized to allysine by LOXL3, promoting fibronectin activation and matrix formation.
Subcellular Location
Secreted, extracellular space, extracellular matrix.
Synonyms
CIG antibody
Cold insoluble globulin antibody
Cold-insoluble globulin antibody
DKFZp686F10164 antibody
DKFZp686H0342 antibody
DKFZp686I1370 antibody
DKFZp686O13149 antibody
ED B antibody
Fibronectin 1 antibody
FINC antibody
ExpandCIG antibody
Cold insoluble globulin antibody
Cold-insoluble globulin antibody
DKFZp686F10164 antibody
DKFZp686H0342 antibody
DKFZp686I1370 antibody
DKFZp686O13149 antibody
ED B antibody
Fibronectin 1 antibody
FINC antibody
FINC_HUMAN antibody
FN antibody
FN1 antibody
FNZ antibody
GFND antibody
GFND2 antibody
LETS antibody
Migration stimulating factor antibody
MSF antibody
Ugl-Y3 antibody
CollapseImages
-
Western blot analysis of Fibronectin on different lysates with Rabbit anti-Fibronectin antibody (ET1702-25) at 1/2,000 dilution and competitor's antibody at 1/2,000 dilution.
Lane 1: HepG2 cell lysate
Lane 2: Caco-2 cell lysate
Lane 3: SK-MEL-28 cell lysate
Lane 4: Human kidney tissue lysate
Lysates/proteins at 20 µg/Lane.
Predicted band size: 272 kDa
Observed band size: 272 kDa
Exposure time: 3 minutes 20 seconds; ECL: K1801;
4-20% SDS-PAGE gel.
Proteins were transferred to a PVDF membrane and blocked with 5% NFDM/TBST for 1 hour at room temperature. The primary antibody (ET1702-25) at 1/2,000 dilution and competitor's antibody at 1/2,000 dilution were used in 5% NFDM/TBST at 4℃ overnight. Goat Anti-Rabbit IgG - HRP Secondary Antibody (HA1001) at 1/50,000 dilution was used for 1 hour at room temperature. -
Western blot analysis of Fibronectin on different lysates with Rabbit anti-Fibronectin antibody (ET1702-25) at 1/2,000 dilution.
Lane 1: HepG2 cell lysate
Lane 2: MEF cell lysate
Lane 3: NIH/3T3 cell lysate
Lysates/proteins at 20 µg/Lane.
Predicted band size: 272 kDa
Observed band size: 272 kDa
Exposure time: 2 seconds; ECL: K1801;
4-20% SDS-PAGE gel.
Proteins were transferred to a PVDF membrane and blocked with 5% NFDM/TBST for 1 hour at room temperature. The primary antibody (ET1702-25) at 1/2,000 dilution was used in 5% NFDM/TBST at 4℃ overnight. Goat Anti-Rabbit IgG - HRP Secondary Antibody (HA1001) at 1/50,000 dilution was used for 1 hour at room temperature. -
Western blot analysis of Fibronectin on MG-63 cell lysates with Rabbit anti-Fibronectin antibody (ET1702-25) at 1/1,000 dilution.
Lysates/proteins at 10 µg/Lane.
Predicted band size: 272 kDa
Observed band size: 272 kDa
Exposure time: 2 minutes;
6% SDS-PAGE gel.
Proteins were transferred to a PVDF membrane and blocked with 5% NFDM/TBST for 1 hour at room temperature. The primary antibody (ET1702-25) at 1/1,000 dilution was used in 5% NFDM/TBST at room temperature for 2 hours. Goat Anti-Rabbit IgG - HRP Secondary Antibody (HA1001) at 1/100,000 dilution was used for 1 hour at room temperature. -
ICC staining of Fibronectin in HepG2 cells (green). Formalin fixed cells were permeabilized with 0.1% Triton X-100 in TBS for 10 minutes at room temperature and blocked with 1% Blocker BSA for 15 minutes at room temperature. Cells were probed with the primary antibody (ET1702-25, 1/50) for 1 hour at room temperature, washed with PBS. Alexa Fluor®488 Goat anti-Rabbit IgG was used as the secondary antibody at 1/1,000 dilution. The nuclear counter stain is DAPI (blue).
-
ICC staining of Fibronectin in Hela cells (green). Formalin fixed cells were permeabilized with 0.1% Triton X-100 in TBS for 10 minutes at room temperature and blocked with 1% Blocker BSA for 15 minutes at room temperature. Cells were probed with the primary antibody (ET1702-25, 1/50) for 1 hour at room temperature, washed with PBS. Alexa Fluor®488 Goat anti-Rabbit IgG was used as the secondary antibody at 1/1,000 dilution. The nuclear counter stain is DAPI (blue).
-
ICC staining of Fibronectin in NIH/3T3 cells (green). Formalin fixed cells were permeabilized with 0.1% Triton X-100 in TBS for 10 minutes at room temperature and blocked with 1% Blocker BSA for 15 minutes at room temperature. Cells were probed with the primary antibody (ET1702-25, 1/50) for 1 hour at room temperature, washed with PBS. Alexa Fluor®488 Goat anti-Rabbit IgG was used as the secondary antibody at 1/1,000 dilution. The nuclear counter stain is DAPI (blue).
-
Immunohistochemical analysis of paraffin-embedded mouse liver tissue using anti-Fibronectin antibody. The section was pre-treated using heat mediated antigen retrieval with Tris-EDTA buffer (pH 8.0-8.4) for 20 minutes.The tissues were blocked in 5% BSA for 30 minutes at room temperature, washed with ddH2O and PBS, and then probed with the primary antibody (ET1702-25, 1/50) for 30 minutes at room temperature. The detection was performed using an HRP conjugated compact polymer system. DAB was used as the chromogen. Tissues were counterstained with hematoxylin and mounted with DPX.
-
☑ Knockdown (KD)
Western blot analysis of Fibronectin on different lysates with Rabbit anti-Fibronectin antibody (ET1702-25) at 1/2,000 dilution.
Lane 1: HepG2-si NT cell lysate
Lane 2: HepG2-si Fibronectin cell lysate
Lysates/proteins at 10 µg/Lane.
Predicted band size: 272 kDa
Observed band size: 272 kDa
Exposure time: 20 seconds; ECL: K1801;
4-20% SDS-PAGE gel.
Proteins were transferred to a PVDF membrane and blocked with 5% NFDM/TBST for 1 hour at room temperature. The primary antibody (ET1702-25) at 1/2,000 dilution was used in 5% NFDM/TBST at 4℃ overnight. Goat Anti-Rabbit IgG - HRP Secondary Antibody (HA1001) at 1/50,000 dilution was used for 1 hour at room temperature.
Please note: All products are "FOR RESEARCH USE ONLY AND ARE NOT INTENDED FOR DIAGNOSTIC OR THERAPEUTIC USE"
Citation
-
Modulating phosphodiesterase-5 activity to suppress the immunosuppressive mechanisms of myeloid-derived suppressor cells in breast cancer
Author: Guo Yingxue, Chen Mengyun, Yuan Qi, Huang Jie, Mao Wen, Liu Xianli, Jin Lu, Chen Lijia, Lou Jingyi, Liu Xia, Pan Qi, Fu Huiying, Shou Qiyang
PMID: 41131545
Journal: Breast Cancer Research
Application: WB
Reactivity: Mouse
Publish date: 2025 Oct
-
Citation
-
Single-cell transcriptomics reveals cellular evolution underlying pleomorphic adenoma recurrence and malignant transformation
Author: Li Yike, Li Zhixuan, Zhao Guile, Han Qi, Ding Zhangfan, Wang Cheng, Li Chunjie
PMID: 41087442
Journal: Scientific Reports
Application: mIF tissue
Reactivity: Human
Publish date: 2025 Oct
-
Citation
-
Metformin Alleviates Fibrosis of Trabecular Meshwork Cells Induced by TGFβ2 Through the Activation of Autophagy
Author: Jing Ren, Pengtao Wu, Mengli Liu, Xuan Zhang, Zilu Guo, Yihan Liu, Rumeng Zhao, Gang Wang, Shichao Duan, Haijun Li
PMID: 40401245
Journal: Dose-Response
Application: WB,IF
Reactivity: Human
Publish date: 2025 May
-
Citation
-
Isorhapontigenin alleviates pulmonary fibrosis by inhibiting oxidative stress-induced senescence via STAT3/PRDX2 signals in alveolar epithelial cells
Author: Suwan Chen, An Yuan, Shiwen Fan, Xiaorui Ding, Shenao Zhang, Yuting Li, Jinghong Dai
PMID: 40749611
Journal: International Immunopharmacology
Application: WB
Reactivity: Mouse,Human
Publish date: 2025 Jul
-
Citation
-
Modified Hu-Lu-Ba-Wan Alleviates Early-Stage Diabetic Kidney Disease via Inhibiting Interleukin-17A in Mice
Author:
PMID: 10.1007/s11655-024-3919-x
Journal: Chinese Journal of Integrative Medicine
Application: IF-Tissue
Reactivity: Mouse
Publish date: 2025 Jan
-
Citation
-
Modified Hu-Lu-Ba-Wan Alleviates Early-Stage Diabetic Kidney Disease via Inhibiting Interleukin-17A in Mice
Author: Gong Min-min, Zhu Meng-di, Wu Wen-bin, Dong Hui, Wu Fan, Gong Jing, Lu Fu-er
PMID: 39762500
Journal: Chinese Journal Of Integrative Medicine
Application: IF
Reactivity: Mouse
Publish date: 2025 Jan
-
Citation
-
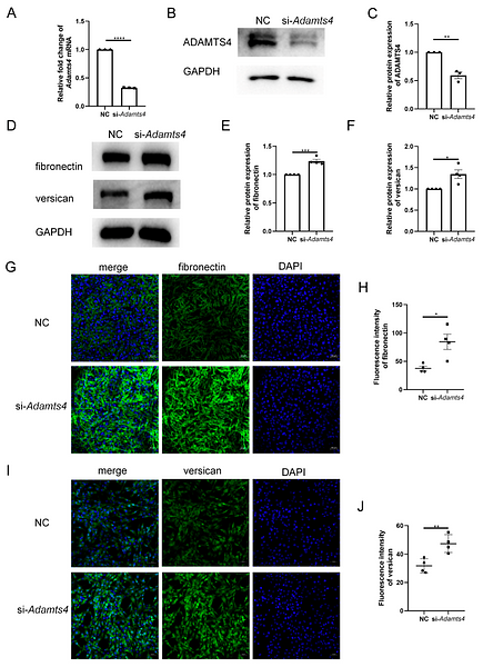
ADAMTS4 Reduction Contributes to Extracellular Matrix Deposition and Impaired Myogenesis in the Skeletal Muscle of Cigarette Smoke-Exposed Mice
Author: Danyang Li, Yuqiang Pei, Long Liang, Zihan Wang, Xiaoyan Gai, Yongchang Sun
PMID: 40002887
Journal: Biomedicines
Application: WB,IF
Reactivity: Mouse
Publish date: 2025 Feb
-
Citation
-
Investigating potential biomarkers associated with antineutrophil cytoplasmic antibody (ANCA)-associated vasculitis using Mendelian randomization and transcriptomic analysis
Author: Wang Yujia, Chen Zhimin, Huang Kaiqi, Ye Keng, He Shiwei, Xu Yanfang, Chen Hong
PMID: 40835946
Journal: Arthritis Research & Therapy
Application: IF
Reactivity: Human
Publish date: 2025 Aug
-
Citation
-
Investigating potential biomarkers associated with antineutrophil cytoplasmic antibody (ANCA)-associated vasculitis using Mendelian randomization and transcriptomic analysis
Author:
PMID: 10.1186/s13075-025-03630-8
Journal: ARTHRITIS RESEARCH & THERAPY
Application: IF-Tissue
Reactivity: Human
Publish date: 2025 Aug
-
Citation
-
Hongjingtian alleviates arsenic-induced hepatocyte injury by inhibiting oxidative stress and endoplasmic reticulum stress
Author:
PMID: 40285662
Journal:
Application: IF
Reactivity: Human
Publish date: 2025 Apr
-
Citation
-
Structure Optimization of c-Jun N-terminal Kinase 1 Inhibitors for Treating Idiopathic Pulmonary Fibrosis
Author: Yi Huang,et al
PMID: 39303278
Journal: Journal Of Medicinal Chemistry
Application: WB
Reactivity: Rat
Publish date: 2024 Sep
-
Citation
-
An Integrated Dual-Layer Heterogeneous Polycaprolactone Scaffold Promotes Oral Mucosal Wound Healing through Inhibiting Bacterial Adhesion and Mediating HGF-1 Behavior
Author: Gaoying Hong, Zihe Hu, Yanyan Zhou, Mumian Chen, Haiyan Wu, Weiying Lu, Wenjing Jin, Ke Yao, Zhijian Xie, Jue Shi
PMID: 39691765
Journal: Research
Application: IF
Reactivity: Human
Publish date: 2024 Oct
-
Citation
-
Autophagy activation ameliorates the fibrosis of trabecular meshwork cells induced by TGFβ2 through the promotion of fibrotic proteins degradation
Author: Gang Wang,et al
PMID: 39436499
Journal: Human Cell
Application: IF
Reactivity: Mouse
Publish date: 2024 Oct
-
Citation
-
Decrease of Prolylcarboxypeptidase Dose of Aqueous Humor is Involved in the Pathogenesis of Primary Open-Angle Glaucoma via Finetuning of the Local Ocular Renin-Angiotensin System
Author: Jing Ren,et al
PMID: 39484664
Journal: Dose-Response
Application: WB,IF
Reactivity: Human
Publish date: 2024 Nov
-
Citation
-
Targeting lysyl oxidase like 2 attenuates OVA-induced airway remodeling partly via the AKT signaling pathway
Author: Zeng Rong,et al
PMID: 38824593
Journal: Respiratory Research
Application: WB
Reactivity: Human
Publish date: 2024 Jun
-
Citation
-
IKIP downregulates THBS1/FAK signaling to suppress migration and invasion by glioblastoma cells
Author: Zhu Zhaoying,et al
PMID: 38948026
Journal: Oncology Research
Application: WB,IF
Reactivity: Human
Publish date: 2024 Jul
-
Citation
-
Paeoniflorin mitigates MMP-12 inflammation in silicosis via Yang-Yin-Qing-Fei Decoction in murine models
Author: Li Tian,et al
PMID: 38669965
Journal: Phytomedicine
Application: WB
Reactivity: Rat
Publish date: 2024 Jul
-
Citation
-
TNFSF11/TNFRSF11A Axis Amplifies HDM-Induced Airway Remodeling by Strengthening TGFβ1/STAT3 Action
Author: Zhang Dong,et al
PMID: 39155739
Journal: Allergy Asthma & Immunology Research
Application: WB,IF
Reactivity: Human,Mouse
Publish date: 2024 Jul
-
Citation
-
Necroptosis plays a role in TL1A-induced airway inflammation and barrier damage in asthma
Author: Liu Xiaofei,et al
PMID: 38987753
Journal: Respiratory Research
Application: WB
Reactivity: Human,Mouse
Publish date: 2024 Jul
-
Citation
-
Design and synthesis of JNK1-targeted PROTACs and research on the activity
Author: Yue Guo,et al
PMID: 39700830
Journal: Bioorganic Chemistry
Application: WB
Reactivity: Rat
Publish date: 2024 Dec
-
Citation
-
Complement factor H drives idiopathic pulmonary fibrosis by autocrine C3 regulation, suppressing macrophage phagocytosis and enhancing fibrotic progression
Author: Yongguang Lu,et al
PMID: 39740399
Journal: Biochemical And Biophysical Research Communications
Application: WB
Reactivity: Mouse
Publish date: 2024 Dec
-
Citation
-
Tranilast alleviates skin inflammation and fibrosis in rosacea-like mice induced by long-term exposure to LL-37
Author: Jin Hui,et al
PMID: 39133985
Journal: Biochemical And Biophysical Research Communications
Application: WB
Reactivity: Mouse
Publish date: 2024 Aug
-
Citation
-
Construction of Microfluidic Chip Structure for Cell Migration Studies in Bioactive Ceramics
Author: Ye, S., Cao, Q., Ni, P., Xiong, S., Zhong, M., Yuan, T., Shan, J., Liang, J., Fan, Y., & Zhang, X.
PMID: 37282789
Journal: Small
Application: IF
Reactivity: Mouse
Publish date: 2023 Jun
-
Citation
-
Enhancing cell adhesive and antibacterial activities of glass-fibre-reinforced polyetherketoneketone through Mg and Ag PIII
Author:
PMID: 37489146
Journal: Regenerative Biomaterials
Application: IF
Reactivity:
Publish date: 2023 Jul
-
Citation
-
Elevated Angiotensin-II Levels Contribute to the Pathogenesis of Open-Angle Glaucoma Via Inducing the Expression of Fibrosis-Related Genes in Trabecular Meshwork Cells Through a ROS/NOX4/SMAD3 Axis
Author: Li, H., Cui, H., Ren, J., Wang, D., Zhao, R., Zhu, S., Liu, S., Liu, X., Tian, S., Zhang, Y., Zhao, P., Li, P., Thorne, R. F., & Duan, S.
PMID: 36999649
Journal: Cell Transplantation
Application: WB,IF-Cell
Reactivity: Human
Publish date: 2023 Jan
-
Citation
-
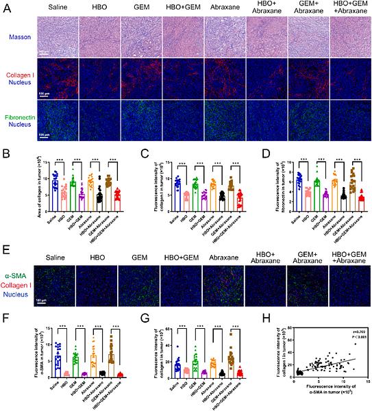
Hyperbaric oxygen regulates tumor mechanics and augments Abraxane and gemcitabine antitumor effects against pancreatic ductal adenocarcinoma by inhibiting cancer-associated fibroblasts
Author: Xiaoxian Wang, Ningbing Ye, Chen Xu, Chen Xiao, Zhijie Zhang, Qingyuan Deng, Shiyou Li, Jiayuan Li, Zifu Li, Xiangliang Yang
PMID: 13NOPMID25021101
Journal: Nano Today
Application: IF
Reactivity: Mouse
Publish date: 2022 Mar
-
Citation
-
TL1A/DR3 Axis, A Key Target of TNF-a, Augments the Epithelial–Mesenchymal Transformation of Epithelial Cells in OVA-Induced Asthma
Author: Zhang, D., Yang, H., Dong, X. L., Zhang, J. T., Liu, X. F., Pan, Y., Zhang, J., Xu, J. W., Wang, Z. H., Cui, W. J., & Dong, L.
PMID: 35359966
Journal: Frontiers In Immunology
Application: WB,IF
Reactivity: Human
Publish date: 2022 Mar
-
Citation
-
The TL1A-DR3 Axis in Asthma: Membrane-Bound and Secreted TL1A Co-Determined the Development of Airway Remodeling
Author: Zhang, J., Zhang, D., Pan, Y., Liu, X., Xu, J., Qiao, X., Cui, W., & Dong, L.
PMID: 35255540
Journal: Allergy Asthma & Immunology Research
Application: WB,IF-cell
Reactivity: Human
Publish date: 2022 Mar
-
Citation
-
Follistatin-related protein 1 in asthma: miR-200b-3p interactions affect airway remodeling and inflammation phenotype
Author:
PMID: 35483234
Journal: International Immunopharmacology
Application: WB
Reactivity: Human
Publish date: 2022 Aug
-
Citation
-
Integrative Analysis Reveals a miRNA-mRNA Regulatory Network and Potential Causative Agents in the Asthmatic Airway Epithelium
Author: Zhang, J., Wang, Z., Zhang, D., Pan, Y., Liu, X., Qiao, X., Cui, W., & Dong, L.
PMID: 34744440
Journal: Journal Of Asthma And Allergy
Application: IF
Reactivity: Human
Publish date: 2021 Oct
-
Citation
-
A circulating extracellular vesicles-based novel screening tool for colorectal cancer revealed by shotgun and data-independent acquisition mass spectrometry
Author: Yingkuan Shao,Tiannan Guo,Shu Zheng
PMID: 32363013
Journal: Journal Of Extracellular Vesicles
Application: WB
Reactivity: Human
Publish date: 2020 Apr
-
Citation
Products with the same target and pathway
Fibronectin Recombinant Rabbit Monoclonal Antibody [PSH14-22]
Application: WB,IF-Cell,FC,IP
Reactivity: Human,Mouse
Conjugate: unconjugated
Fibronectin Recombinant Rabbit Monoclonal Antibody [JF0582] - BSA and Azide free
Application: WB,IF-Cell,IF-Tissue,IHC-P
Reactivity: Human,Mouse
Conjugate: unconjugated
Fibronectin Recombinant Rabbit Monoclonal Antibody [PSH14-21]
Application: WB,IHC-P,IF-Cell,FC,IP
Reactivity: Human,Mouse
Conjugate: unconjugated
Fibronectin Recombinant Rabbit Monoclonal Antibody [PSH14-21] - BSA and Azide free
Application: WB,IHC-P,IF-Cell,FC,IP
Reactivity: Human,Mouse
Conjugate: unconjugated
Fibronectin Recombinant Rabbit Monoclonal Antibody [PSH14-22] - BSA and Azide free
Application: WB,IF-Cell,FC,IP
Reactivity: Human,Mouse
Conjugate: unconjugated
Fibronectin Mouse Monoclonal Antibody [3G4]
Application: WB,IP,IF,IHC-P
Reactivity: Human,Mouse,Rat
Conjugate: unconjugated
