Specification
Catalog# R1412-2
IL-6 Rabbit Polyclonal Antibody
-
WB
-
IF-Cell
-
IHC-P
-
FC
-
Human
-
Mouse
-
Rat
-
unconjugated
Overview
Product Name
IL-6 Rabbit Polyclonal Antibody
Antibody Type
Rabbit Polyclonal Antibody
Immunogen
Recombinant protein within mouse IL6 aa 1-211.
Species Reactivity
Human (Predicted: Mouse, Rat)
Validated Applications
WB, IF-Cell, IHC-P, FC
Molecular Weight
Predicted band size: 24 kDa
Positive Control
Recombinant murine Interleukin-6 protein, Siha, human spleen tissue.
Conjugation
unconjugated
RRID
Product Features
Form
Liquid
Storage Instructions
Shipped at 4℃. Store at +4℃ short term (1-2 weeks). It is recommended to aliquot into single-use upon delivery. Store at -20℃ long term.
Storage Buffer
1*PBS (pH7.4), 0.2% BSA, 40% Glycerol. Preservative: 0.05% Sodium Azide.
Isotype
IgG
Purification Method
Immunogen affinity purified.
Application Dilution
-
WB
-
1:1,000-1:2,000
-
IF-Cell
-
1:50-1:200
-
IHC-P
-
1:50-1:200
-
FC
-
1:50
Applications in Publications
| WB | See 33 publications below |
| IHC-P | See 9 publications below |
| IHC | See 8 publications below |
| IF-Tissue | See 5 publications below |
| IF | See 3 publications below |
| IF-Cell | See 1 publications below |
| ELISA | See 1 publications below |
Species in Publications
| Mouse | See 30 publications below |
| Rat | See 15 publications below |
| Human | See 9 publications below |
| Largemouth bass | See 1 publications below |
Target
Function
Cytokines play an essential role in the final differentiation of B-cells into Ig-secreting cells Involved in lymphocyte and monocyte differentiation. Interleukin-6 (IL-6) is a multifunctional cytokine with a wide variety of biological functions. IL-6 is implicated in the final differentiation of B-cells into immunoglobulin-secreting cells, myeloma and plasmacytoma growth, nerve cell differentiation, and activation of hepatocytes and mitogen-stimulated helper T cells.
Background References
1. "An IL6 promoter polymorphism is associated with a lifetime risk of development of Kaposi sarcoma in men infected with human immunodeficiency virus." Foster C.B., Lehrnbecher T., Samuels S., Stein S., Mol F., Metcalf J.A., Wyvill K., Steinberg S.M., Kovacs J., Blauvelt A., Yarchoan R., Chanock S.J.Blood 96:2562-2567(2000)
2. "A nucleotide variant in the promoter region of the interleukin-6 gene associated with decreased bone mineral density." Ota N., Nakajima T., Nakazawa I., Suzuki T., Hosoi T., Orimo H., Inoue S., Shirai Y., Emi M. J. Hum. Genet. 46:267-272(2001)
3. "Association of interleukin-6 promoter variant with bone mineral density in pre-menopausal women." Chung H.W., Seo J.-S., Hur S.E., Kim H.L., Kim J.Y., Jung J.H., Kim L.H., Park B.L., Shin H.D. J. Hum. Genet. 48:243-248(2003)
Sequence Similarity
Belongs to the IL-6 superfamily.
Post-translational Modification
N- and O-glycosylated.
Subcellular Location
Secreted.
Synonyms
Interleukin BSF 2 antibody
B cell differentiation factor antibody
B cell stimulatory factor 2 antibody
B-cell stimulatory factor 2 antibody
BSF 2 antibody
BSF-2 antibody
BSF2 antibody
CDF antibody
CTL differentiation factor antibody
Hepatocyte stimulatory factor antibody
ExpandInterleukin BSF 2 antibody
B cell differentiation factor antibody
B cell stimulatory factor 2 antibody
B-cell stimulatory factor 2 antibody
BSF 2 antibody
BSF-2 antibody
BSF2 antibody
CDF antibody
CTL differentiation factor antibody
Hepatocyte stimulatory factor antibody
HGF antibody
HSF antibody
Hybridoma growth factor antibody
Hybridoma growth factor Interferon beta-2 antibody
IFN-beta-2 antibody
IFNB2 antibody
IL 6 antibody
IL-6 antibody
IL6 antibody
IL6_HUMAN antibody
Interferon beta 2 antibody
Interferon beta-2 antibody
Interleukin 6 antibody
Interleukin 6 (interferon beta 2) antibody
Interleukin BSF 2 antibody
Interleukin-8 antibody
CollapseImages
-
Western blot analysis of IL-6 on recombinant murine Interleukin-6 protein. Proteins were transferred to a PVDF membrane and blocked with 5% BSA in PBS for 1 hour at room temperature. The primary antibody (R1412-2, 1/5,000) was used in 5% BSA at room temperature for 2 hours. Goat Anti-Rabbit IgG - HRP Secondary Antibody (HA1001) at 1/50,000 dilution was used for 1 hour at room temperature.
-
ICC staining of IL-6 in Siha cells (green). Formalin fixed cells were permeabilized with 0.1% Triton X-100 in TBS for 10 minutes at room temperature and blocked with 1% Blocker BSA for 15 minutes at room temperature. Cells were probed with the primary antibody (R1412-2, 1/100) for 1 hour at room temperature, washed with PBS. Alexa Fluor®488 Goat anti-Rabbit IgG was used as the secondary antibody at 1/1,000 dilution. The nuclear counter stain is DAPI (blue).
-
Immunohistochemical analysis of paraffin-embedded human spleen tissue using anti-IL-6 antibody. The section was pre-treated using heat mediated antigen retrieval with Tris-EDTA buffer (pH 8.0-8.4) for 20 minutes.The tissues were blocked in 5% BSA for 30 minutes at room temperature, washed with ddH2O and PBS, and then probed with the primary antibody (R1412-2, 1/100) for 30 minutes at room temperature. The detection was performed using an HRP conjugated compact polymer system. DAB was used as the chromogen. Tissues were counterstained with hematoxylin and mounted with DPX.
-
Flow cytometric analysis of IL-6 was done on Siha cells. The cells were fixed, permeabilized and stained with the primary antibody (R1412-2, 1/50) (red). After incubation of the primary antibody at room temperature for an hour, the cells were stained with a Alexa Fluor 488-conjugated Goat anti-Rabbit IgG Secondary antibody at 1/1,000 dilution for 30 minutes.Unlabelled sample was used as a control (cells without incubation with primary antibody; black).
Please note: All products are "FOR RESEARCH USE ONLY AND ARE NOT INTENDED FOR DIAGNOSTIC OR THERAPEUTIC USE"
Citation
-
Citrus peel polysaccharide attenuates high-sugar/high-fat diet-induced hyperlipidemic pancreatitis via the gut-pancreas axis
Author:
PMID: 10.1016/j.ijbiomac.2026.150406
Journal: International Journal Of Biological Macromolecules
Application: IHC
Reactivity: Mouse
Publish date: 2026 Jan
-
Citation
-
Xiaochaihu decoction alleviates chronic stress-induced depressive-like behavior in mice by modulating the gut microbiota-brain axis
Author:
PMID: 10.1016/j.bbr.2026.116046
Journal: Behavioural Brain Research
Application: WB
Reactivity: Mouse
Publish date: 2026 Jan
-
Citation
-
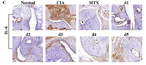
New Cyclic Lipopeptide Compounds for Efficiently Inhibiting Cellular Inflammation and Collagen-Induced Arthritis in Mice
Author: Shufang Liang
PMID: 40923559
Journal: Journal Of Medicinal Chemistry
Application: IHC
Reactivity: Mouse
Publish date: 2025 Sept
-
Citation
-
Study of Lycium barbarum in the Treatment of Osteoradionecrosis of the Jaw: An Integration of Network Pharmacology With Experimental Validation
Author: Liyuan Fan, Jinghan Wang, Zhongchao Wang, Liang Shi, Linya Zeng, Yandong Mu
PMID: 12NOPMID25112602
Journal: International Journal of Pharmacology
Application: IHC
Reactivity: Rat
Publish date: 2025 Oct
-
Citation
-
Cardioprotective Effect and Mechanism of Panaxadiol Saponin Component in Radiation-Induced Heart Disease in Mice
Author: Lan Jin-jian, Gai Jin-yu, Song Wen-jing, Liu Ying, Zhao Yan-na, Wang Bo-lin, Lyu Ke-ren, Gao Rui-lan, Yu Xiao-ling
PMID: 41139759
Journal: Chinese Journal Of Integrative Medicine
Application: WB
Reactivity: Mouse
Publish date: 2025 Oct
-
Citation
-
TERT activator compound alleviates cigarette smoke-induced cognitive deficits by modulating hippocampal inflammation and neurogenesis: A comprehensive study integrating Mendelian randomization
Author: Zhiying Zheng, Chaochao Chen, Shouqiang Zhu, Xurui Zhu, Hongqin Tu, Xiahao Ding, Tianjiao Xia, Xiaoping Gu
PMID: 10.1016/j.expneurol.2025.115543
Journal: Experimental Neurology
Application: IHC
Reactivity: Mouse
Publish date: 2025 Nov
-
Citation
-
Apelin-13 alleviated ischemia reperfusion injury via KLF2/NF-κB signaling pathway after kidney transplantation
Author: Jie Zhang, Chengjun Yu, Huyu Wang, Hanyu Xiao, Sheng Wen, Yi Hua, Guanghui Wei
PMID: 10.1016/j.intimp.2025.115802
Journal: International Immunopharmacology
Application: WB,IF
Reactivity: Rat,Human
Publish date: 2025 Nov
-
Citation
-
Impact of intercellular adhesion molecule 1-positive dental pulp stem cells in deep caries progression
Author: Yi Zhang, Yulian Zhang, Yi Chen, Wenzhi Wu, Jianwei Sun, Xiatong Zhang, Jingchen Zhang, Zhuo Chen
PMID: 40343788
Journal: International endodontic journal
Application: WB
Reactivity: Human
Publish date: 2025 May
-
Citation
-
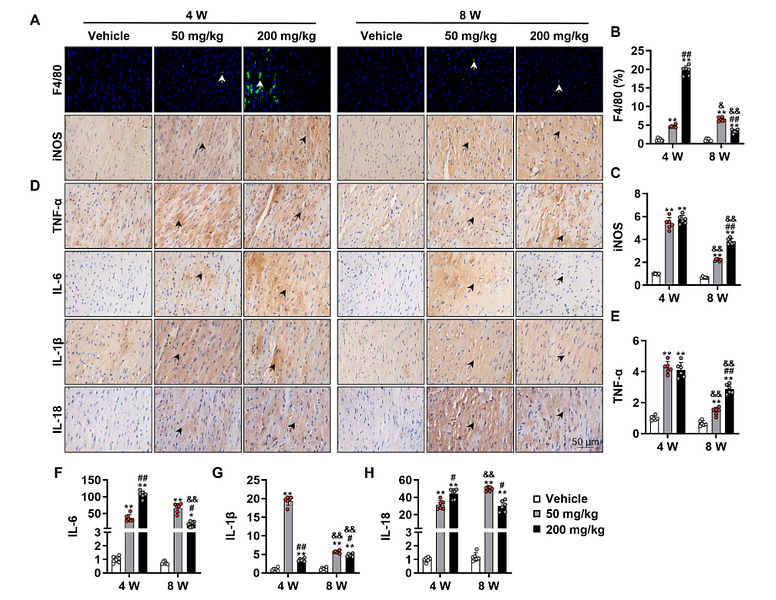
Comparison of the Immunomodulatory Roles of Porcine Milk-Derived Extracellular Vesicles from Different Stages of Lactation
Author: Hailong Wang, Yuxuan Wang, Mingwang Ling, Shumeng Wang, Junyi Luo, Jiajie Sun, Qianyun Xi, Ting Chen, Yongliang Zhang
PMID: 40327365
Journal: Journal Of Agricultural And Food Chemistry
Application: WB
Reactivity: Mouse
Publish date: 2025 May
-
Citation
-
EXPRESS: Administration of 2-deoxy-D-glucose alleviates cancer-induced bone pain by suppressing microglial polarization to the M1 phenotype and neuroinflammation
Author: Lin Liu, Dan-Yang Li, Long-Qing Zhang, Shao-Jie Gao, Fan-He Song, Jia-Yi Wu, Ya-Qun Zhou, Dai-Qiang Liu, Wei Mei
PMID: 40444883
Journal: Molecular Pain
Application: WB
Reactivity: Mouse
Publish date: 2025 May
-
Citation
-
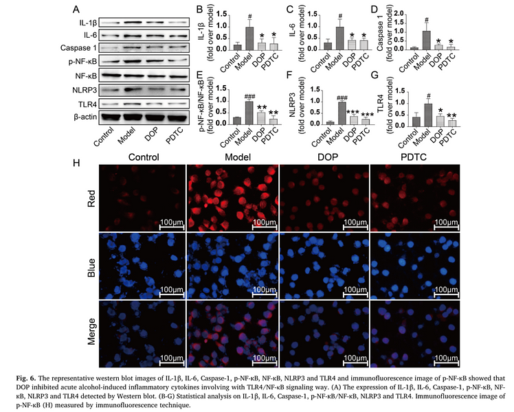
PARP1 Exacerbates Prostatitis by Promoting M1 Macrophages Polarization through NF-κB Pathway
Author: Jin Lu, Chen Jiaxing, Fu Jianhui, Lou Jingyi, Guo Yingxue, Liu Xia, Xu Xiaojuan, Fu Huiying, Shou Qiyang
PMID: 40032778
Journal: Inflammation
Application: WB
Reactivity: Mouse
Publish date: 2025 Mar
-
Citation
-
Klotho senses mechanical stimuli and modulates tension-induced osteogenesis
Author: Xinrui Men, Wei-Cho Chiou, Xingjian Li, Qiming Li, Xinyi Chen, Kaiwen Zhang, Xiaoge Jiang, Song Chen
PMID: 40118264
Journal: Bone
Application: IHC-P
Reactivity: Human
Publish date: 2025 Mar
-
Citation
-
Evodiamine Promotes Autophagy and Alleviates Oxidative Stress in Dry Eye Disease Through the p53/mTOR Pathway
Author:
PMID: 10.1167/iovs.66.3.44
Journal: Investigative Ophthalmology & Visual Science
Application: WB
Reactivity: Mouse,Human
Publish date: 2025 Mar
-
Citation
-
FKBP5 Mediates Alveolar Fibroblast Necroptosis During Acute Respiratory Distress Syndrome
Author: Dong Zhang, Wei Liu, Ting Sun, Yangyang Xiao, Qiuwen Chen, Xiao Huang, Xiaozhi Wang, Qian Qi, Hao Wang, Tao Wang
PMID: 40525648
Journal: Cell Proliferation
Application: ELISA
Reactivity:
Publish date: 2025 Jun
-
Citation
-
Salidroside Alleviates Renal Ischemia-reperfusion Injury by Inhibiting Macrophage Pyroptosis Through HIF Signaling
Author: Xueqiang Zhan, yu Zhang, Wendong Lin, Shuying Fu, Jie Huang
PMID: 40591075
Journal: Inflammation
Application: IHC
Reactivity: Mouse
Publish date: 2025 Jul
-
Citation
-
Lang-chuang-ding restores bone homeostasis in systemic lupus erythematosus associated osteoporosis by targeting NF-κB signaling: a network pharmacology and experimental study
Author: Huan Luo, Huiqing Zhou, Shuchao Shen, Lingfeng Zeng, Hongfeng Ruan
PMID: 40810073
Journal: Frontiers In Endocrinology
Application: IF-Tissue
Reactivity: Mouse
Publish date: 2025 Jul
-
Citation
-
The regulatory role of FABP4 in macrophage polarization and lipid accumulation in silicosis
Author: Shupeng Liu, Yue Zhang, Fangze Wan, Jingwen Kang, Qiong Song, Heliang Liu, Hailan He, Hongli Wang, Fang Yang
PMID: 40752534
Journal: Cellular Signalling
Application: WB
Reactivity: Human
Publish date: 2025 Jul
-
Citation
-
Dynamic proteomic and phosphoproteomic analysis reveals key pathways and targets in the early stages of high-altitude traumatic brain injury
Author:
PMID: 10.1016/j.expneurol.2025.115147
Journal: EXPERIMENTAL NEUROLOGY
Application: WB
Reactivity: Rat
Publish date: 2025 Jan
-
Citation
-
Dynamic proteomic and phosphoproteomic analysis reveals key pathways and targets in the early stages of high-altitude traumatic brain injury
Author: Wenbing Zhao, Xiyan Zhu, Xiang Chu, Hao Wang, Diyou Chen, Yibo Zhao, Yishan Yao, Zhikang Liao, Hongyi Xiang, Wei Dai, Jingru Xie, Xing Chen, Sen Li, Pengfei Wu, Hui Zhao
PMID: 39826752
Journal: Experimental Neurology
Application: WB
Reactivity: Rat
Publish date: 2025 Jan
-
Citation
-
Impact of p. Gingivalis-induced chronic apical periodontitis on systemic iron homeostasis via the hepatic IL-6/STAT3/Hepcidin signaling pathway
Author: Jinglan Zhang, Xuan Chen, Dingming Huang, Xuelian Tan
PMID: 39787762
Journal: International Immunopharmacology
Application: IF-Tissue
Reactivity: Mouse
Publish date: 2025 Jan
-
Citation
-
Identification of potential targets regulating neutrophil extracellular traps in acute rejection of kidney transplantation based on transcriptomics and animal experiments
Author: Jun Pei, Huali Weng, Jinpu Peng, Moudong Wu, Xiong Zhan, Guohua Zhu, Dan Wang, Xingyu Pan, Nini An
PMID: 39756163
Journal: International Immunopharmacology
Application: IHC-P,WB
Reactivity: Rat
Publish date: 2025 Jan
-
Citation
-
Identification of potential targets regulating neutrophil extracellular traps in acute rejection of kidney transplantation based on transcriptomics and animal experiments
Author:
PMID: 10.1016/j.intimp.2024.114008
Journal: INTERNATIONAL IMMUNOPHARMACOLOGY
Application: IHC,WB
Reactivity: Rat
Publish date: 2025 Jan
-
Citation
-
Impact of p. Gingivalis-induced chronic apical periodontitis on systemic iron homeostasis via the hepatic IL-6/STAT3/Hepcidin signaling pathway
Author:
PMID: 10.1016/j.intimp.2024.114002
Journal: INTERNATIONAL IMMUNOPHARMACOLOGY
Application: IF-Tissue
Reactivity: Mouse
Publish date: 2025 Jan
-
Citation
-
Heparan sulfate acts in synergy with tight junction through STAT3 signaling to maintain the endothelial barrier and prevent lung injury development
Author:
PMID: 10.1016/j.intimp.2024.113957
Journal: INTERNATIONAL IMMUNOPHARMACOLOGY
Application: WB
Reactivity: Mouse
Publish date: 2025 Jan
-
Citation
-
Danggui Beimu Kushen Pill Alleviates Colitis-Induced Inflammation in Mice by Regulating the IL-6/IL-6R and IL-17A/IL-17RA Signaling Pathways
Author:
PMID: 10.3390/ph18020141
Journal: Pharmaceuticals
Application: WB
Reactivity: Mouse
Publish date: 2025 Jan
-
Citation
-
Vitamin D alleviates diabetic kidney damage via TREM2-dependent modulation of ferritinophagy and macrophage polarization
Author: Chenxi Gu, Mingxin Zhao, Nuerxiati Nuermaimaiti, Botao Lu, Yingge Lv, Zhen Chen, Wen Jia, Wenjie Li, Xing Li, Chunyu Zhou, Yufan Miao
PMID: 10.1016/j.intimp.2025.116076
Journal: International Immunopharmacology
Application: WB
Reactivity: Rat
Publish date: 2025 Dec
-
Citation
-
Adipose-Derived Mesenchymal Stem Cells Improve Acute Liver Injury: A Mechanistic Study Based on the TLR4/MyD88/NF-κB Pathway
Author: Zhongfa Wang, Minjuan Li, Xingxing Yan, Yanchen Liu, Pengkun Yang, Wenzhong Liu, Weijun Guan
PMID: 10.3390/ijms262411798
Journal: International Journal Of Molecular Sciences
Application: WB
Reactivity: Rat
Publish date: 2025 Dec
-
Citation
-
Phyhip-Targeted Delivery of bFGF Platform with Dual Modulation for Enhancing Neurovascular Repair in Traumatic Brain Injury
Author: Weihong Nie, Xianglin Hou, Shuwei Sun, Mingxue Zhang, Xiao Zou, Kaiyan Su, Zhuoran Li, Jingyi Li, Qing Yu, Xiaohong Huang, Chunying Shi
PMID: 40785555
Journal: Advanced Healthcare Materials
Application: IHC
Reactivity: Rat
Publish date: 2025 Aug
-
Citation
-
Gut microbiota and their metabolites ameliorate acute and chronic colitis in mice via modulating Th17/Treg balance
Author: Dongyue Li, Huiling Tao, Xin Tan, Hao Ling, Yue Lu, Huichao Zhang, Sok Theany, Hongyu Xu
PMID: 40873717
Journal: Frontiers In Microbiology
Application: IHC
Reactivity: Mouse
Publish date: 2025 Aug
-
Citation
-
Poria cocos Polysaccharide Reshapes Gut Microbiota to Regulate Short-Chain Fatty Acids and Alleviate Neuroinflammation-Related Cognitive Impairment in Alzheimer’s Disease
Author: Meiying Song, Shanshan Zhang, Yuxin Gan, Tao Ding, Zhu Li, Xiang Fan
PMID: 40254847
Journal: Journal Of Agricultural And Food Chemistry
Application: WB
Reactivity: Mouse
Publish date: 2025 Apr
-
Citation
-
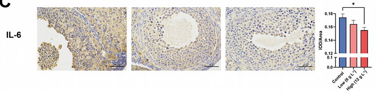
Lycium barbarum berry extract improves female fertility against aging-related oxidative stress in the ovary
Author: Chenyu Jiang, Ziyu Chen, Haoming Xiong, Xiao Yang, Weilin Liao, Geer Chen, Chen Huang, Guoyuan Zhu, Haijie Yu, Lijuan Ma
PMID: 39224078
Journal: Food & Function
Application: IHC-P
Reactivity: Mouse
Publish date: 2024 Sept
-
Citation
-
A Multifunctional Nanocomplex as miRNA/Antibiotic Co-Delivery System Based on Tetrahedral Framework DNA: Application to Infected Wound Healing
Author: Xiaoying Lyu, Haoyan Wu, Ye Chen, Yue Sun, Xiaoxiao Cai, Songhang Li, Yunfeng Lin
PMID: 39279370
Journal: Small
Application:
Reactivity:
Publish date: 2024 Sept
-
Citation
-
Microplastics Exposure Aggravates Synovitis and Pyroptosis in SLE by Activating NF-κB and NRF2/KEAP1 Signaling
Author: Wenxiang Zeng,et al
PMID: 39771055
Journal: Toxics
Application: IF,IHC-P
Reactivity: Mouse
Publish date: 2024 Nov
-
Citation
-
Green tea polyphenol alleviates silica particle-induced lung injury by suppressing IL-17/NF-κB p65 signaling-driven inflammation
Author: Yunyi Xu, Qionghua Ding, Yuhuan Xie, Qingqing Zhang, Yangyu Zhou, Hairui Sun, Rui Qian, Liqun Wang, Xuxi Chen, Ying Gao, Yuqin Yao, Yue Xiao
PMID: 39550922
Journal: Phytomedicine
Application: WB,IHC-P
Reactivity: Mouse
Publish date: 2024 Nov
-
Citation
-
SKLB023 protects against inflammation and apoptosis in sepsis-associated acute kidney injury via the inhibition of toll-like receptor 4 signaling
Author: Li Hui,et al
PMID: 39008938
Journal: International Immunopharmacology
Application: WB
Reactivity: Mouse
Publish date: 2024 Jul
-
Citation
-
Inhibition of Ferroptosis Rescues M2 Macrophages and Alleviates Arthritis by Suppressing the HMGB1/TLR4/STAT3 Axis in M1 Macrophages
Author: Feng Zhuan,et al
PMID: 39029270
Journal: Redox Biology
Application: WB
Reactivity: Mouse
Publish date: 2024 Jul
-
Citation
-
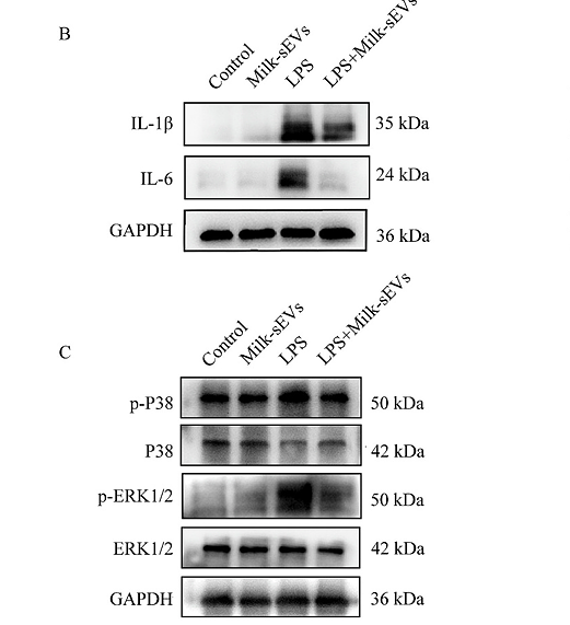
Milk-derived small extracellular vesicles inhibit the MAPK signaling pathway through CD36 in chronic apical periodontitis
Author: Xia Meng,et al
PMID: 38925187
Journal: International Journal Of Biological Macromolecules
Application: WB
Reactivity: Mouse
Publish date: 2024 Jul
-
Citation
-
Berberine attenuates 5-fluorouracil-induced intestinal mucosal injury by modulating the gut microbiota without compromising its anti-tumor efficacy
Author: Wu Changhong,et al
PMID: 39114045
Journal: Heliyon
Application: WB
Reactivity: Human
Publish date: 2024 Jul
-
Citation
-
Gasdermin D could be lost in the brain parenchyma infarct core and a pyroptosis-autophagy inhibition effect of Jie-Du-Huo-Xue decoction after stroke
Author: Zhou Chang, Qiu Shi-wei, Wang Feng-ming, Liu Yu-chen, Hu Wei, Yang Mei-lan, Liu Wang-hua, Li Hua
PMID: 39139639
Journal: Frontiers In Pharmacology
Application: WB
Reactivity: Rat
Publish date: 2024 Jul
-
Citation
-
Low-level laser therapy alleviates periodontal age-related inflammation in diabetic mice via the GLUT1/mTOR pathway
Author: Cui Aimin,et al
PMID: 38236306
Journal: Journal Of Lasers In Medical Sciences
Application: IHC-P
Reactivity: Mouse
Publish date: 2024 Jan
-
Citation
-
Fe-Capsaicin Nanozymes Attenuate Sepsis-Induced Acute Lung Injury via NF-κB Signaling
Author: Wang Ruijie,et al
PMID: 38187907
Journal: International Journal Of Nanomedicine
Application: WB
Reactivity: Mouse
Publish date: 2024 Jan
-
Citation
-
Atrazine exposure promotes cardiomyocyte pyroptosis to exacerbate cardiotoxicity by activating NF-κB pathway
Author: Xuyan Zhao, Huan Luo, Sai Yao, Ti Yang, Fangda Fu, Ming Yue, Hongfeng Ruan
PMID: 38224882
Journal: Science Of The Total Environment
Application: IHC-P
Reactivity: Mouse
Publish date: 2024 Jan
-
Citation
-
Buddleoside-rich Chrysanthemum indicum L. extract modulates macrophage-mediated inflammation to prevent metabolic syndrome induced by unhealthy diet
Author: Zhou Yiqing,et al
PMID: 39179999
Journal: BMC Complementary Medicine and Therapies
Application: IHC-P
Reactivity: Rat
Publish date: 2024 Aug
-
Citation
-
A Rapid Self-Assembling Peptide Hydrogel for Delivery of TFF3 to Promote Gastric Mucosal Injury Repair
Author: Chen Jialei,et al
PMID: 38731435
Journal: Molecules
Application: WB
Reactivity: Human
Publish date: 2024 Apr
-
Citation
-
CDP-choline modulates cholinergic signaling and gut microbiota to alleviate DSS-induced inflammatory bowel disease
Author:
PMID: 37827341
Journal: Biochemical Pharmacology
Application: WB
Reactivity: Mouse
Publish date: 2023 Oct
-
Citation
-
Network pharmacology identifies the inhibitory effect of Yiqiyangyinquyu prescription on salivary gland inflammation in Sjögren’s syndrome
Author: Hong Tao, Chen Wu, Ren Ya-Ting, Wang Yi-Han, Lu Ding-Qi, Zhang Kai-Yuan, Yao Xin-Yi, Wang Xin-Chang
PMID: 38013284
Journal: Medicine
Application: IF-Tissue
Reactivity: Human
Publish date: 2023 Nov
-
Citation
-
Magnetic manipulation of Fe3O4@ BaTiO3 nanochains to regulate extracellular topographical and electrical cues
Author:
PMID: 37495167
Journal: Acta Biomaterialia
Application: IF-Cell
Reactivity: Rat
Publish date: 2023 Jul
-
Citation
-
Cadmium exposure promotes thyroid pyroptosis and endocrine dysfunction by inhibiting Nrf2/Keap1 signaling
Author: Chen, Y., Zhou, C., Bian, Y., Fu, F., Zhu, B., Zhao, X., Zhang, M., Zhou, C., Yao, S., Zhang, Z., Luo, H., Ge, Y., Wu, C., & Ruan, H.
PMID: 36508821
Journal: Ecotoxicology And Environmental Safety
Application: IF-Tissue
Reactivity: Mouse
Publish date: 2023 Jan
-
Citation
-
Experimental study on the effect of luteolin on the proliferation, apoptosis and expression of inflammation-related mediators in lipopolysaccharide-induced keratinocytes
Author: Wang, X., Yao, Y., Li, Y., Guo, S., Li, Y., & Zhang, G.
PMID: 37024790
Journal: International Journal Of Immunopathology And Pharmacology
Application: WB
Reactivity: Human
Publish date: 2023 Jan
-
Citation
-
Phosphodiesterase inhibitor ameliorates senescent changes of renal interstitial pericytes in aging kidney
Author: Hyung Duk Kim, Eun Nim Kim, Ji Hee Lim, Yaeni Kim, Tae Hyun Ban, Hajeong Lee, Yon Su Kim, Cheol Whee Park, Bum Soon Choi
PMID: 38155524
Journal: Aging Cell
Application:
Reactivity:
Publish date: 2023 Dec
-
Citation
-
Pregabalin inhibits purinergic P2Y2 receptor and TRPV4 to suppress astrocyte activation and to relieve neuropathic pain
Author: Song S, Wang Q, Qu Y, et al
PMID: 37925132
Journal: European Journal Of Pharmacology
Application: WB
Reactivity: Rat
Publish date: 2023 Dec
-
Citation
-
Neuroprotective effects of Jie-du-huo-xue decoction on microglia pyroptosis after cerebral ischemia and reperfusion——From the perspective of glial-vascular unit
Author:
PMID: 37536647
Journal: Journal Of Ethnopharmacology
Application: WB
Reactivity: Rat
Publish date: 2023 Aug
-
Citation
-
Dietary berberine alleviates high carbohydrate diet-induced intestinal damages and improves lipid metabolism in largemouth bass ( Micropterus salmoides)
Author: Gong, Y., Lu, Q., Liu, Y., Xi, L., Zhang, Z., Liu, H., Jin, J., Yang, Y., Zhu, X., Xie, S., & Han, D.
PMID: 36211485
Journal: Frontiers In Nutrition
Application: IF
Reactivity: Largemouth bass
Publish date: 2022 Sept
-
Citation
-
Natural Flavonoid Pectolinarigenin Alleviated Hyperuricemic Nephropathy via Suppressing TGFβ/SMAD3 and JAK2/STAT3 Signaling Pathways
Author: Ren, Q., Wang, B., Guo, F., Huang, R., Tan, Z., Ma, L., & Fu, P.
PMID: 35153751
Journal: Frontiers In Pharmacology
Application: WB
Reactivity: Mouse
Publish date: 2022 Jan
-
Citation
-
Effect of resveratrol on mouse ovarian vitrification and transplantation. Reproductive biology and endocrinology : RB&E, 19(1), 54.
Author: Wang, D., Geng, M., Gan, D., Han, G., Gao, G., Xing, A., Cui, Y., & Hu, Y.
PMID: 33836793
Journal:
Application: WB,IHC-P
Reactivity: Mouse
Publish date: 2021 Apr
-
Citation
-
Dendrobium officinale polysaccharides protected against ethanol-induced acute liver injury in vivo and in vitro via the TLR4/NF-κB signaling pathway
Author:
PMID: 32222695
Journal: Cytokine
Application: WB
Reactivity: Rat
Publish date: 2020 Mar
-
Citation
Products with the same target and pathway
IL-6 Mouse Monoclonal Antibody [1-6]
Application: WB,IF-Cell
Reactivity: Mouse,Rat
Conjugate: unconjugated
IL-6 Mouse Monoclonal Antibody
Application: WB
Reactivity: Human
Conjugate: unconjugated
