DYKDDDDK Tag (FLAG) Mouse Monoclonal Antibody [A2-A4]

Specification
Catalog# M1403-2
DYKDDDDK Tag (FLAG) Mouse Monoclonal Antibody [A2-A4]
-
WB
-
IP
-
ELISA
-
IF-Cell
-
Species independent
Overview
Product Name
DYKDDDDK Tag (FLAG) Mouse Monoclonal Antibody [A2-A4]
Antibody Type
Mouse Monoclonal Antibody
Immunogen
Synthetic peptide immune sequence is N-DYKDDDDK-C.
Species Reactivity
Species independent
Validated Applications
WB, IP, ELISA, IF-Cell
Positive Control
DYKDDDDK Tag recombinant protein, C-terminal FLAG-tagged recombinant protein, N-terminal FLAG-tagged recombinant protein.
Conjugation
unconjugated
Clone Number
A2-A4
RRID
Product Features
Form
Liquid
Storage Instructions
Shipped at 4℃. Store at +4℃ short term (1-2 weeks). It is recommended to aliquot into single-use upon delivery. Store at -20℃ long term.
Storage Buffer
1*PBS (pH7.4), 0.2% BSA, 40% Glycerol. Preservative: 0.05% Sodium Azide.
Isotype
IgG1
Purification Method
Protein G affinity purified.
Application Dilution
-
WB
-
1:20,000-1:50,000
-
IP
-
2-5 µg/ml.
-
IF-Cell
-
1:500-1:10,000
Applications in Publications
WB | See 53 publications below |
Co-IP | See 14 publications below |
IF | See 7 publications below |
IP | See 6 publications below |
IF-tissue | See 1 publications below |
ChIP | See 1 publications below |
Pull Down | See 1 publications below |
Species in Publications
Human | See 40 publications below |
Species independent | See 13 publications below |
Mouse | See 10 publications below |
M. Oryzae | See 5 publications below |
Zebrafish | See 2 publications below |
Fish | See 2 publications below |
G. mellonella larvae | See 1 publications below |
Ctenopharyngodon idella | See 1 publications below |
Ustilaginoidea virens | See 1 publications below |
Fungi | See 1 publications below |
Yeast | See 1 publications below |
Arabidopsis thaliana | See 1 publications below |
rice | See 1 publications below |
Escherichia coli | See 1 publications below |
Staphylococcus aureus | See 1 publications below |
Magnaporthe oryzae | See 1 publications below |
Target
Function
FLAG-tag, or FLAG octapeptide, or FLAG epitope, is a polypeptide protein tag that can be added to a protein using recombinant DNA technology, having the sequence motif DYKDDDDK (where D=aspartic acid, Y=tyrosine, and K=lysine). It is one of the most specific tags and it is an artificial antigen to which specific, high affinity monoclonal antibodies have been developed and hence can be used for protein purification by affinity chromatography and also can be used for locating proteins within living cells. It has been used to separate recombinant, overexpressed protein from wild-type protein expressed by the host organism. It can also be used in the isolation of protein complexes with multiple subunits, because its mild purification procedure tends not to disrupt such complexes. It has been used to obtain proteins of sufficient purity and quality to carry out 3D structure determination by x-ray crystallography. A FLAG-tag can be used in many different assays that require recognition by an antibody. If there is no antibody against a given protein, adding a FLAG-tag to a protein allows the protein to be studied with an antibody against the FLAG sequence. Examples are cellular localization studies by immunofluorescence, immunoprecipitation or detection by SDS PAGE protein electrophoresis and Western blotting. The peptide sequence of the FLAG-tag from the N-terminus to the C-terminus is: DYKDDDDK (1012 Da). Additionally, it may be used in tandem, commonly the 3xFLAG peptide: DYKDHD-G-DYKDHD-I-DYKDDDDK (with the final tag encoding an enterokinase cleavage site). It can be fused to the C-terminus or the N-terminus of a protein, or inserted within a protein. The tyrosine residue in the FLAG-tag can be sulfated, which can affect antibody recognition of the FLAG epitope. The FLAG-tag can be used in conjunction with other affinity tags, for example a polyhistidine tag (His-tag), HA-tag or myc-tag.
Background References
暂无
Synonyms
DDDDK epitope tag antibody
DDDK antibody
ddk antibody
DYKDDDDK antibody
DYKDDDDK epitope tag antibody
DYKDDDDK tag antibody
ECS epitope tag antibody
ECS tag antibody
Enterokinase Cleavage Site epitope tag antibody
Enterokinase Cleavage Site tag antibody
ExpandDDDDK epitope tag antibody
DDDK antibody
ddk antibody
DYKDDDDK antibody
DYKDDDDK epitope tag antibody
DYKDDDDK tag antibody
ECS epitope tag antibody
ECS tag antibody
Enterokinase Cleavage Site epitope tag antibody
Enterokinase Cleavage Site tag antibody
FLAG antibody
FLAG tag antibody
CollapseImages
-
Western blot analysis of DYKDDDDK Tag on Flag-tagged recombinant protein Flag-Ki67 and Ki67-Flag at different cell lysates level.
Predicted band size: 35 kDa;
Observed band size: 35 kDa;
Exposure time: 60 seconds;
SDS-PAGE gel concentration:12%
Proteins were transferred to a PVDF membrane and blocked with 5% NFDM/TBST for 1 hour at room temperature. The primary antibody (M1403-2, 1/20,000) was used in 5% BSA at room temperature for 2 hours. Goat Anti-Mouse IgG - HRP Secondary Antibody (HA1006) at 1/200,000 dilution was used for 1 hour at room temperature. -
Western blot analysis of DYKDDDDK Tag on Flag-tagged recombinant protein 2xflag-Histone H3.1 at different dilutions of HeLa cells with anti-DYDDDDK antibody (M1403-2).
Lane 1: Non-transfected HeLa cell lysates (1/2000)
Lane 2~4: Transfected HeLa cell lysates (1/2500; 1/5000; 1/10,000)
Predicted band size: 15 kDa;
Observed band size: 18 kDa;
Exposure time: 30 seconds;
SDS-PAGE gel concentration:12%.
Cell lysate at 10ug per lane.
Proteins were transferred to a PVDF membrane and blocked with 5% NFDM/TBST for 1 hour at room temperature. The primary antibody (M1403-2) was used at different dilutions in 5% BSA at room temperature for 2 hours. Goat Anti-Mouse IgG - HRP Secondary Antibody (HA1006) at 1/200,000 dilution was used for 1 hour at room temperature. -
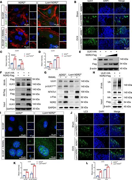
Immunoprecipitation analysis of N-Flag in HeLa cells.
Lane 1: HeLa transfected with DYKDDDDK-tagged human Histone H3.1 expression vector whole cell lysate (input).
Lane 2: M1403-2 IP in HeLa transfected with DDDDK-tagged human Histone H3.1 expression vector whole cell lysate.
Lane 3: Mouse IgG (HA1027) instead of M1403-2 in HeLa transfected with DYKDDDDK-tagged human Histone H3.1 expression vector whole cell lysate.
Predicted band size: 19 kDa;
Observed band size: 19 kDa;
Exposure time: 60 seconds;
SDS-PAGE gel concerntration: 15%.
DYKDDDDK Tag was immunoprecipitated from 0.5 mg Hela transfected with human 2x Flag- Histone H3.1 expression vector whole cell lysate with M1403-2 2 ug/mL. Western blot was performed from the immunoprecipitate using M1403-2 at 1/5,000 dilution for 1 hour at room temperature. The secondary antibody for IP detection reagent, Goat anti-Mouse IgG-HRP antibody (HA1006), was used at 1:100,000 dilution. -
Immunoprecipitation analysis of C-Flag in HeLa cells.
Lane 1: HeLa transfected with DYKDDDDK-tagged human Siglec15 expression vector whole cell lysate (input).
Lane 2: M1403-2 IP in HeLa transfected with DDDDK-tagged human Siglec15 expression vector whole cell lysate.
Lane 3: Mouse IgG (HA1027) instead of M1403-2 in HeLa transfected with DYKDDDDK-tagged human Siglec15 expression vector whole cell lysate.
DYKDDDDK Tag was immunoprecipitated from 0.5 mg Hela transfected with human Siglec15 expression vector whole cell lysate with M1403-2 2 ug/mL. Western blot was performed from the immunoprecipitate using M1403-2 at 1/2,000 dilution for 1 hour at room temperature. The secondary antibody for IP detection reagent, Goat anti-Mouse IgG-HRP antibody (HA1006), was used at 1:100,000 dilution. -
Immunofluorescent analysis of 2xFlag tagged Histone H3.1 in HeLa cells.
Immunofluorescent analysis of 4% paraformaldehyde-fixed, 0.1% Triton X-100 permeabilized HeLa cells labeling DYKDDDDK tag with M1403-2 at 1/500 dilution, followed by iFluor™ 488 Goat anti-mouse IgG antibody (HA1125) at 1/1000 dilution (green). -
Immunocytochemistry analysis of HeLa cells labeling DYKDDDDK Tag (FLAG) with Mouse anti-DYKDDDDK Tag (FLAG) antibody (M1403-2) at 1/10,000 dilution.
HeLa cells, transfected with empty control (top, negative) / Flag-tagged Claudin 18.2 (middle, positive) / Flag-tagged Histone H3.1 (bottom, positive) expression vector, respectively, were fixed in 4% paraformaldehyde for 15 minutes at room temperature, permeabilized with 0.1% Triton X-100 in PBS for 15 minutes at room temperature, then blocked with 1% BSA in 10% negative goat serum for 1 hour at room temperature. Cells were then incubated with Mouse anti-DYKDDDDK Tag (FLAG) antibody (M1403-2) at 1/10,000 dilution in 1% BSA in PBST overnight at 4 ℃. Goat Anti-Mouse IgG H&L (iFluor™ 488, HA1125) was used as the secondary antibody at 1/1,000 dilution. PBS instead of the primary antibody was used as the secondary antibody only control. Nuclear DNA was labelled in blue with DAPI.
beta Tubulin (ET1602-4, red) was stained at 1/100 dilution overnight at +4℃. Goat Anti-Rabbit IgG H&L (iFluor™ 594, HA1122) were used as the secondary antibody at 1/1,000 dilution.
Please note: All products are "FOR RESEARCH USE ONLY AND ARE NOT INTENDED FOR DIAGNOSTIC OR THERAPEUTIC USE"
Citation
-
MoSec13 combined with MoGcn5b modulates MoAtg8 acetylation and regulates autophagy in magnaporthe oryzae
Author: Hui Qian, Ming-Hua Wu, Wen-Hui Zhao, Xue-Ming Zhu, Li-Xiao Sun, Jian-Ping Lu, Daniel J Klionsky, Fu-Cheng Lin, Xiao-Hong Liu
PMID: 40320672
Journal: Autophagy
Application: WB
Reactivity: Magnaporthe oryzae
Publish date: 2025 May
-
Citation
-
Zebrafish ARRDC3a negatively regulates type I IFN production by targeting the RLR signaling pathway
Author: Yanjie Shi, Kangyong Chen, Hui Yan, Junya Wang, Jun Zou, Yishan Lu
PMID: 40409698
Journal: Fish & Shellfish Immunology
Application: WB
Reactivity: Human,Fish
Publish date: 2025 May
-
Citation
-
RNA-binding proteins DND1 and NANOS3 cooperatively suppress the entry of germ cell lineage
Author: Wang Ziqi, Yu Honglin, Gu Zhaoyu, Shi Xiaohui, Ma Jiayue, Shao Qizhe, Yao Yao, Yao Shuo, Xu Yan, Gu Yashi, Dai Jiayue, Liu Qi, Shi Jingyan, Qi Rujie, Jin Yue, Liu Yuqian, Shen Xinchen, Huang Wenwen, Liu Heng-Jia, Jin Min, Liu Wanlu, Brook Matthew, Chen Di
PMID: 40410171
Journal: Nature Communications
Application: WB
Reactivity: Human
Publish date: 2025 May
-
Citation
-
Genetically encoding ε-N-methacryllysine into proteins in live cells
Author: Zhu Tian-Yi, Chen Shi-Yi, Zhang Mengdi, Li Heyu, Wu Ting, Ajiboye Emmanuel, Wang Jia Wen, Jin Bi-Kun, Liu Dan-Dan, Zhou Xintong, Huang He, Wan Xiaobo, Sun Ke, Lu Peilong, Fu Yaxin, Yuan Ying, Song Hai, Sablina Anna A., Tong Chao, Zhang Long, Wu Ming, Wu Haifan, Yang Bing
PMID: 40097432
Journal: Nature Communications
Application: WB
Reactivity: Human
Publish date: 2025 Mar
-
Citation
-
Hepatic micropeptide modulates mitochondrial RNA processing machinery in hepatocellular carcinoma
Author: Linyu Zhu, Fangzhou Liu, Chengyu Shi, Xinwan Su, Manman Tan, Shaofang Xie, Meng Yu, Sailan Zou, Yinuo Tan, Shanshan Xie, Jian Liu, Qingfeng Yan, Dante Neculai, Qiming Sun, Wei Liu, Yuan Ding, Xianghui Fu, Jianzhong Shao, Xu Li, Kefeng Ding, Ying Yuan, Tianhua Zhou, Aifu Lin
PMID: 40513568
Journal: Molecular Cell
Application: WB
Reactivity: Species independent
Publish date: 2025 Jun
-
Citation
-
Lipocalin-2 regulates astrocyte-oligodendrocyte interaction to drive post-stroke secondary demyelination
Author: Zhenqian Huang, Xiaohao Zhang, Ying Zhao, Mingming Zha, Min Wu, Di Wang, Qiushi Lv, Yunzi Li, Jingwen Qi, Jie Gao, Ruidong Ye, Weixin Yuan, Junxian Shen, Wusheng Zhu, Xinfeng Liu, Yi Xie
PMID: 40544452
Journal: Cell Reports
Application: IF
Reactivity: Mouse
Publish date: 2025 Jun
-
Citation
-
RNF219 RING Finger Domain Mutants Drive Phase Separation to Encapsulate CCR4-NOT and Promote Cell Proliferation
Author: Chen Chen, Chenghao Guo, Ke Fang, Chengqi Lin, Zhuojuan Luo
PMID: 40497348
Journal: Cell Proliferation
Application: WB,IF
Reactivity: Human
Publish date: 2025 Jun
-
Citation
-
Adipocytes-induced ANGPTL4/KLF4 axis drives glycolysis and metastasis in triple-negative breast cancer
Author: Yin Dou, Fang Nana, Zhu Yaling, Bao Xiaoqing, Yang Juan, Zhang Qingyu, Wang Ruimeng, Huang Jiahui, Wu Qibing, Ma Fang, Wei Xiaohui
PMID: 40616161
Journal: Journal Of Experimental & Clinical Cancer Research
Application: WB
Reactivity: Human
Publish date: 2025 Jul
-
Citation
-
A multilayered regulatory network mediated by protein phosphatase 4 controls carbon catabolite repression and de-repression in Magnaporthe oryzae
Author: Huang Zhicheng, Wang Qing, Li Yan, Huang Pengyun, Liao Jian, Wang Jing, Li Hui, Cai Yingying, Wang Jiaoyu, Liu Xiaohong, Lin Fu-Cheng, Lu Jianping
PMID: 39875495
Journal: Communications Biology
Application: WB
Reactivity: M. Oryzae
Publish date: 2025 Jan
-
Citation
-
TRIM28 functions as SUMO ligase to SUMOylate TRAF6 and regulate NF-κB activation in HBV-replicating cells
Author: Yang Yanfang, Wang Tao, Fu Yuyin, Li Xukui, Yu Fuxun
PMID: 39920527
Journal: Hepatology International
Application: WB
Reactivity: Human
Publish date: 2025 Feb
-
Citation
-
AgrC biotinylation inhibits Staphylococcus aureus infection
Author: Lijuan Qian, Yuxin He, Wenzhe Lian, Zhiyuan Ji, Ziming Tian, Chuyun Wang, Chen Cao, Tyler Shern, Teagan Stedman, Yujun Sun
PMID: 40193824
Journal: Public Library Of Science One
Application: WB
Reactivity: Staphylococcus aureus
Publish date: 2025 Apr
-
Citation
-
Comprehensive screening of industrially relevant components at genome scale using a high-quality gene overexpression collection of Corynebacterium glutamicum
Author: Jiao Liu,et al
PMID: 39455323
Journal: Trends In Biotechnology
Application: ChIP
Reactivity: Human
Publish date: 2024 Nov
-
Citation
-
The endosomal–vacuolar transport system acts as a docking platform for the Pmk1 MAP kinase signaling pathway in Magnaporthe oryzae
Author: Qing Wang, Jing Wang, Zhicheng Huang, Yan Li, Hui Li, Pengyun Huang, Yingying Cai, Jiaoyu Wang, Xiaohong Liu, Fu-Cheng Lin, Jianping Lu
PMID: 39494465
Journal: New Phytologist
Application: Pull Down
Reactivity: Escherichia coli
Publish date: 2024 Nov
-
Citation
-
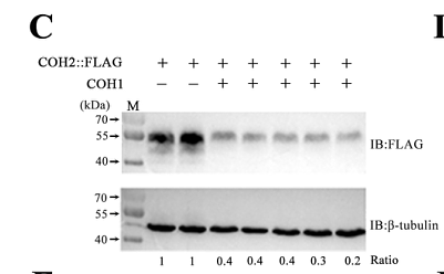
NDR2 is critical for the osteoclastogenesis by regulating ULK1-mediated mitophagy
Author: Xiangxi Kong, Zhi Shan, Yihao Zhao, Siyue Tao, Jingyun Chen, Zhongyin Ji, Jiayan Jin, Junhui Liu, Wenlong Lin, Xiaojian Wang, Jian Wang, Fengdong Zhao, Bao Huang, Jian Chen
PMID: 39561008
Journal: Journal Of Clinical Investigation Insight
Application: Co-IP
Reactivity: Mouse,Human
Publish date: 2024 Nov
-
Citation
-
Novel biallelic variants in IREB2 cause an early-onset neurodegenerative disorder in a Chinese pedigree
Author: Zhenglong Guo,et al
PMID: 39587636
Journal: Orphanet Journal Of Rare Diseases
Application: WB
Reactivity: Human
Publish date: 2024 Nov
-
Citation
-
Hsc70 promotes anti-tumor immunity by targeting PD-L1 for lysosomal degradation
Author: Xu Xiaoyan,et al
PMID: 38762492
Journal: Nature Communications
Application: WB,IP
Reactivity: Human
Publish date: 2024 May
-
Citation
-
Genetic characterization of the first Deltacoronavirus from wild birds around Qinghai Lake
Author: Tian Ye, Yu Tianqi, Wang Jun, Zhang Haoxiang, Jian Yingna, Li Xiuping, Wang Geping, Wang Guanghua, Hu Yong , Lu Chenhe, Zhou Jiyong, Ma Liqing, Liao Min
PMID: 38933020
Journal: Frontiers In Microbiology
Application: WB
Reactivity: Species independent
Publish date: 2024 Jun
-
Citation
-
Fisetin disrupts mitochondrial homeostasis via superoxide dismutase 2 acetylation in pancreatic adenocarcinoma
Author: Yimin Ding, Dafei Xie, Chengjie Xu, Wenyi Hu, Binyue Kong, Shengnan Jia, Liping Cao
PMID: 39091056
Journal: Phytotherapy Research
Application: WB
Reactivity: Human
Publish date: 2024 Aug
-
Citation
-
SUMOylation of annexin A6 retards cell migration and tumor growth by suppressing RHOU/AKT1-involved EMT in hepatocellular carcinoma
Author: Yang Yanfang,et al
PMID: 38566133
Journal: Cell Communication And Signaling
Application: WB,IP
Reactivity: Human,Mouse
Publish date: 2024 Apr
-
Citation
-
Cand2 Inhibits CRL-mediated Ubiquitination and Suppresses Autophagy to Facilitate Pathogenicity of Phytopathogenic Fungi
Author:
PMID: 37718510
Journal: Plant Communications
Application: WB
Reactivity: Ustilaginoidea virens
Publish date: 2023 Sept
-
Citation
-
Identification of multifunctionality of grass carp (Ctenopharyngodon idella) TBK1 during bacterial infection
Author:
PMID: 36906050
Journal: Fish & Shellfish Immunology
Application: WB
Reactivity: Ctenopharyngodon idella
Publish date: 2023 May
-
Citation
-
Homeostasis of Arabidopsis R protein RPS2 is negatively regulated by the RING-type E3 ligase MUSE16
Author:
PMID: 36655859
Journal: Journal Of Experimental Botany
Application: WB
Reactivity: Human
Publish date: 2023 Mar
-
Citation
-
Phytosulfokine peptide optimizes plant growth and defense via glutamine synthetase GS2 phosphorylation in tomato
Author: Ding S, Lv J, Hu Z, et al
PMID: 36562188
Journal: EMBO Journal
Application: WB
Reactivity: Arabidopsis thaliana
Publish date: 2023 Mar
-
Citation
-
Parkin regulates microglial NLRP3 and represses neurodegeneration in Parkinson's disease
Author: Yan, Y. Q., Zheng, R., Liu, Y., Ruan, Y., Lin, Z. H., Xue, N. J., Chen, Y., Zhang, B. R., & Pu, J. L.
PMID: 37029500
Journal: Aging Cell
Application: IF
Reactivity: Mouse
Publish date: 2023 Jun
-
Citation
-
miR-23a regulates the disease resistance of grass carp (Ctenopharyngodon idella) by targeting autophagy-related genes, ATG3 and ATG12
Author:
PMID: 37172750
Journal: Fish & Shellfish Immunology
Application:
Reactivity: Species independent
Publish date: 2023 Jul
-
Citation
-
HMMR alleviates endoplasmic reticulum stress by promoting autophagolysosomal activity during endoplasmic reticulum stress‐driven hepatocellular carcinoma progression
Author:
PMID: 37405956
Journal: Cancer Communications
Application: WB,IP
Reactivity: Human,Mouse
Publish date: 2023 Jul
-
Citation
-
The COPII subunit MoSec24B is involved in development, pathogenicity and autophagy in the rice blast fungus
Author: Qian, H., Sun, L., Wu, M., Zhao, W., Liu, M., Liang, S., Zhu, X., Li, L., Su, Z., Lu, J., Lin, F., & Liu, X.
PMID: 36699840
Journal: Frontiers In Plant Science
Application: WB
Reactivity: M. Oryzae
Publish date: 2023 Jan
-
Citation
-
IL-27 suppresses spring viremia of carp virus replication in zebrafish
Author:
PMID: 36632914
Journal: Fish & Shellfish Immunology
Application: WB
Reactivity: Fish
Publish date: 2023 Feb
-
Citation
-
Therapeutic inhibition of PPARα-HIF1α-PGK1 signaling targets leukemia stem and progenitor cells in acute myeloid leukemia
Author:
PMID: 36396101
Journal: Cancer Letters
Application: Co-IP
Reactivity: Human
Publish date: 2023 Feb
-
Citation
-
Knockdown of LMNA inhibits Akt/β-catenin-mediated cell invasion and migration in clear cell renal cell carcinoma cells
Author: Xin H, Tang Y, Jin YH, et al
PMID: 37749865
Journal: Cell Adhesion & Migration
Application: Co-IP
Reactivity: Human
Publish date: 2023 Dec
-
Citation
-
Zebrafish SETD3 mediated ubiquitination of phosphoprotein limits spring viremia of carp virus infection.
Author:
PMID: 37269914
Journal:
Application:
Reactivity: Zebrafish
Publish date: 2023
-
Citation
-
PLAAT1 inhibits type I interferon response via degradation of IRF3 and IRF7 in Zebrafish
Author:
PMID: 36172355
Journal:
Application:
Reactivity:
Publish date: 2022 Sept
-
Citation
-
IRF2 Cooperates with Phosphoprotein of Spring Viremia of Carp Virus to Suppress Antiviral Response in Zebrafish
Author: Huang, W., Zhao, X., Ji, N., Guo, J., Feng, J., Chen, K., Wu, Y., Wang, J., Feng, H., & Zou, J.
PMID: 36314827
Journal: The Oncologist
Application: WB
Reactivity: Zebrafish
Publish date: 2022 Oct
-
Citation
-
BRAFV600E Mutation-Responsive miRNA-222-3p Promotes Metastasis of Papillary Thyroid Cancer Cells via Snail-Induced EMT
Author: Gao, Y., Xiang, D., Li, W., Zheng, X., Wang, L., Li, Z., & Chen, T.
PMID: 35651980
Journal: Frontiers In Endocrinology
Application: WB
Reactivity: Species independent
Publish date: 2022 May
-
Citation
-
Glycyrrhetinic acid restricts mitochondrial energy metabolism by targeting SHMT2
Author: Jin, X., Li, L., Peng, Q., Gan, C., Gao, L., He, S., Tan, S., Pu, W., Liu, Y., Gong, Y., Yao, Y., Wang, G., Liu, X., Gong, M., Lei, P., Zhang, H., Qi, S., Xu, H., Hu, H., Dong, B., … Dai, L.
PMID: 35602963
Journal: iScience
Application: WB
Reactivity: Human
Publish date: 2022 May
-
Citation
-
MoOpy2 is essential for fungal development, pathogenicity, and autophagy in Magnaporthe oryzae
Author: Cai, Y. Y., Wang, J. Y., Wu, X. Y., Liang, S., Zhu, X. M., Li, L., Lu, J. P., Liu, X. H., & Lin, F. C.
PMID: 35229430
Journal: Environmental Microbiology
Application:
Reactivity: M. Oryzae
Publish date: 2022 Mar
-
Citation
-
A kelch domain cell end protein, PoTea1, mediates cell polarization during appressorium morphogenesis in Pyricularia oryzae
Author:
PMID: 35305442
Journal: Microbiological Research
Application: Co-IP
Reactivity: Fungi
Publish date: 2022 Jun
-
Citation
-
Plaat1 promotes P53 degradation Via autophagy-lysosome pathway in zebrafish
Author:
PMID: 35526800
Journal: Fish & Shellfish Immunology
Application: WB
Reactivity: Human
Publish date: 2022 Jun
-
Citation
-
LncNSPL facilitates influenza A viral immune escape by restricting TRIM25-mediated K63-linked RIG-I ubiquitination
Author: Jiang, J., Li, Y., Sun, Z., Gong, L., Li, X., Shi, F., Yao, J., Meng, Y., Meng, X., Zhang, Q., Wang, Y., Su, X., & Diao, H.
PMID: 35800772
Journal: iScience
Application: WB
Reactivity: Species independent
Publish date: 2022 Jun
-
Citation
-
Nucleosome Assembly Protein 1, Nap1, Is Required for the Growth, Development, and Pathogenicity of Magnaporthe oryzae
Author: Wang, Q., Wang, J., Huang, P., Huang, Z., Li, Y., Liu, X., Lin, F., & Lu, J.
PMID: 35887015
Journal: International Journal Of Molecular Sciences
Application: WB
Reactivity: Species independent
Publish date: 2022 Jul
-
Citation
-
Sigma-1 receptor attenuates osteoclastogenesis by promoting ER-associated degradation of SERCA2
Author: Wei, X., Zheng, Z., Feng, Z., Zheng, L., Tao, S., Zheng, B., Huang, B., Zhang, X., Liu, J., Chen, Y., Zong, W., Shan, Z., Fan, S., Chen, J., & Zhao, F.
PMID: 35611810
Journal: EMBO Molecular Medicine
Application: Co-IP
Reactivity: Mouse
Publish date: 2022 Jul
-
Citation
-
Casein Kinase 2 Mediates Degradation of Transcription Factor Pcf1 during Appressorium Formation in the Rice Blast Fungus
Author: Huang, P., Li, Y., Wang, J., Wang, Q., Huang, Z., Liu, X., Lin, F., & Lu, J.
PMID: 35205898
Journal: Journal Of Fungi
Application: Co-IP
Reactivity: M. Oryzae
Publish date: 2022 Jan
-
Citation
-
PGK1 contributes to tumorigenesis and sorafenib resistance of renal clear cell carcinoma via activating CXCR4/ERK signaling pathway and accelerating glycolysis
Author: He, Y., Wang, X., Lu, W., Zhang, D., Huang, L., Luo, Y., Xiong, L., Li, H., Zhang, P., Li, Q., & Liang, S.
PMID: 35121728
Journal: Cell Death & Disease
Application: WB
Reactivity: Human
Publish date: 2022 Feb
-
Citation
-
Azelnidipine inhibits esophageal squamous cell carcinoma proliferation in vivo and in vitro by targeting MEK1/2
Author:
PMID: 36284716
Journal: Molecular Therapy-Oncolytics
Application: WB
Reactivity: Human
Publish date: 2022 Dec
-
Citation
-
The Plant Homeodomain Protein Clp1 Regulates Fungal Development, Virulence, and Autophagy Homeostasis in Magnaporthe oryzae
Author: Wang, J., Huang, Z., Huang, P., Wang, Q., Li, Y., Liu, X. H., Lin, F. C., & Lu, J.
PMID: 36036638
Journal: Microbiology Spectrum
Application: WB,Co-IP
Reactivity: M. Oryzae
Publish date: 2022 Aug
-
Citation
-
Nuplazid suppresses esophageal squamous cell carcinoma growth in vitro and in vivo by targeting PAK4
Author:
PMID: 34912075
Journal: British Journal Of Cancer
Application: WB
Reactivity: Human
Publish date: 2022 Apr
-
Citation
-
PoRal2 Is Involved in Appressorium Formation and Virulence via Pmk1 MAPK Pathways in the Rice Blast Fungus Pyricularia oryzae
Author: Qu, Y., Wang, J., Huang, P., Liu, X., Lu, J., & Lin, F. C.
PMID: 34589096
Journal: Frontiers In Plant Science
Application: Co-IP
Reactivity: Species independent
Publish date: 2021 Sep
-
Citation
-
CALR-TLR4 Complex Inhibits Non-Small Cell Lung Cancer Progression by Regulating the Migration and Maturation of Dendritic Cells
Author: Chen, R., Huang, M., Yang, X., Chen, X. H., Shi, M. Y., Li, Z. F., Chen, Z. N., & Wang, K.
PMID: 34660305
Journal: Frontiers In Oncology
Application: WB
Reactivity: Mouse
Publish date: 2021 Oct
-
Citation
-
A VASt-domain protein regulates autophagy, membrane tension, and sterol homeostasis in rice blast fungus
Author:
PMID: 33176558
Journal: Autophagy
Application: Co-IP
Reactivity: Species independent
Publish date: 2021 Oct
-
Citation
-
SC75741, A Novel c-Abl Inhibitor, Promotes the Clearance of TDP25 Aggregates via ATG5-Dependent Autophagy Pathway
Author: Zhou, D., Yan, H., Yang, S., Zhang, Y., Xu, X., Cen, X., Lei, K., & Xia, H.
PMID: 34776962
Journal: Frontiers In Pharmacology
Application: WB
Reactivity: Human
Publish date: 2021 Oct
-
Citation
-
Therapeutic Exon Skipping via a CRISPR-guided Cytidine Deaminase Rescues Dystrophic Cardiomyopathy In Vivo
Author: Li, J., Wang, K., Zhang, Y., Qi, T., Yuan, J., Zhang, L., Qiu, H., Wang, J., Yang, H. T., Dai, Y., Song, Y., & Chang, X.
PMID: 34698513
Journal: Circulation
Application: WB
Reactivity: Mouse
Publish date: 2021 Nov
-
Citation
-
The kinase CIPK11 functions as a positive regulator in cadmium stress response in Arabidopsis
Author:
PMID: 33346096
Journal: Gene
Application: WB
Reactivity: Species independent
Publish date: 2021 Mar
-
Citation
-
A Novel Nitrogen and Carbon Metabolism Regulatory Cascade Is Implicated in Entomopathogenicity of the Fungus Metarhizium robertsii
Author:
PMID: 34156296
Journal: mSystems
Application: WB
Reactivity: Yeast
Publish date: 2021 Jun
-
Citation
-
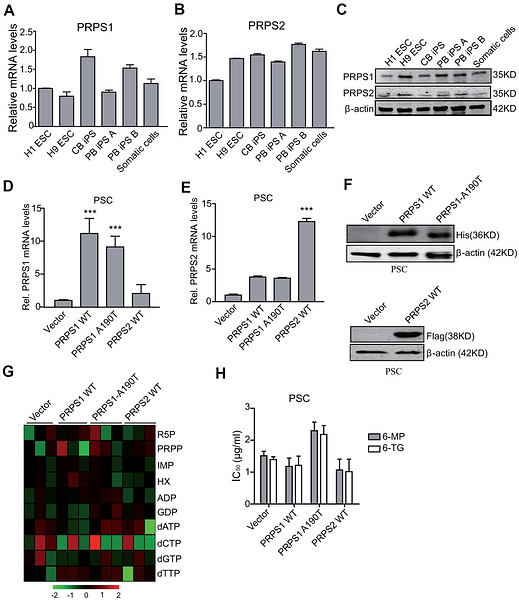
PRPS1-mediated purine biosynthesis is critical for pluripotent stem cell survival and stemness. Aging, 13(3), 4063–4078.
Author: Yang, Y., Song, L., Huang, X., Feng, Y., Zhang, Y., Liu, Y., Li, S., Zhan, Z., Zheng, L., Feng, H., & Li, Y.
PMID: 33493137
Journal: Aging (Albany Ny)
Application: WB
Reactivity: Human
Publish date: 2021 Jan
-
Citation
-
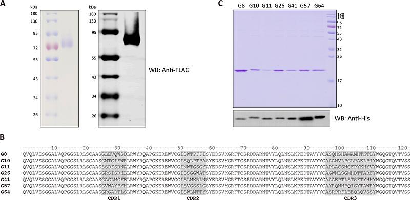
Identification of nanobodies against hepatocellular carcinoma marker glypican-3
Author: Wenyi Wang, Chang Xu, Huanan Wang, Changan Jiang
PMID: 33453658
Journal: Molecular Immunology
Application: WB
Reactivity: Human
Publish date: 2021 Jan
-
Citation
-
Di-methylation of CD147-K234 promotes the progression of NSCLC by enhancing lactate export
Author: Wang, K., Huang, W., Chen, R., Lin, P., Zhang, T., Ni, Y. F., Li, H., Wu, J., Sun, X. X., Geng, J. J., Zhu, Y. M., Nan, G., Zhang, W., Chen, X., Zhu, P., Bian, H., & Chen, Z. N.
PMID: 33406400
Journal: Cell Metabolism
Application: IP
Reactivity: Human
Publish date: 2021 Jan
-
Citation
-
Genome-editing prodrug: Targeted delivery and conditional stabilization of CRISPR-Cas9 for precision therapy of inflammatory disease
Author:
PMID: 34878850
Journal: Science Advances
Application: WB
Reactivity: Species independent
Publish date: 2021 Dec
-
Citation
-
Structural insights into multifunctionality of human FACT complex subunit hSSRP1
Author: Li, X., Li, H., Jing, Q., Wang, M., Hu, T., Li, L., Zhang, Q., Liu, M., Fu, Y. V., Han, J., & Su, D.
PMID: 34756889
Journal: Journal Of Biological Chemistry
Application: IP
Reactivity: Species independent
Publish date: 2021 Dec
-
Citation
-
Integrative omic analysis reveals the improvement of alkaloid accumulation by ultraviolet-B radiation and its upstream regulation in Catharanthus roseus
Author:
PMID: 15NOPMID25020501
Journal: Industrial Crops And Products
Application: WB
Reactivity: Human
Publish date: 2021 Aug
-
Citation
-
A novel cascade allows Metarhizium robertsii to distinguish cuticle and hemocoel microenvironments during infection of insects
Author:
PMID: 34347783
Journal: PLoS Biology
Application: IF-tissue,IP
Reactivity: G. mellonella larvae
Publish date: 2021 Aug
-
Citation
-
Pharmacological targeting of MCL-1 promotes mitophagy and improves disease pathologies in an Alzheimer’s disease mouse model
Author: Jie Wu ;Ayaz Najafov;Hongguang Xia
PMID: 33184293
Journal: Nature Communications
Application: WB,Co-IP
Reactivity: Human
Publish date: 2020 Nov
-
Citation
-
Molecular mechanism of c-Myc and PRPS1/2 against thiopurine resistance in Burkitt's lymphoma
Author:
PMID: 32391636
Journal: Journal Of Cellular And Molecular Medicine
Application: WB
Reactivity: Human
Publish date: 2020 Jun
-
Citation
-
ANKRD22, a novel tumor microenvironment-induced mitochondrial protein promotes metabolic reprogramming of colorectal cancer cells
Author:
PMID: 31903135
Journal: Theranostics
Application: Co-IP
Reactivity: Human
Publish date: 2020 Jan
-
Citation
-
The E3 ubiquitin ligase STUB1 attenuates cell senescence bypromoting the ubiquitination and degradation of the corecircadian regulator BMAL1
Author:
PMID: 32041778
Journal: Journal Of Biological Chemistry
Application: WB
Reactivity: Human
Publish date: 2020
-
Citation
-
MrSt12 implicated in the regulation of transcription factor AFTF1 by Fus3-MAPK during cuticle penetration by the entomopathogenic fungus Metarhizium robertsii.
Author:
PMID: 31228645
Journal: Fungal Genetics And Biology
Application: Co-IP
Reactivity: Species independent
Publish date: 2019 Oct
-
Citation
-
The Edwardsiella piscicida thioredoxin-like protein inhibits ASK1-MAPKs signaling cascades to promote pathogenesis during infection.
Author: Qin Liu
PMID: 31314784
Journal: PLoS Pathogens
Application: WB
Reactivity: Human
Publish date: 2019 Jul
-
Citation
-
MoFap7, a ribosome assembly factor, is required for fungal development and plant colonization of Magnaporthe oryzae
Author:
PMID: 31814506
Journal: Virulence
Application: Co-IP
Reactivity: rice
Publish date: 2019 Dec
-
Citation
-
Primary tumor-derived exosomes facilitate metastasis by regulating adhesion of circulating tumor cells via SMAD3 in liver cancer
Author: Xueli Bai * Tingbo Liang
PMID: 29991801
Journal: Oncogene
Application: IF
Reactivity: Human
Publish date: 2018 Nov
-
Citation
-
Quantitative proteomics and biochemical analyses reveal the role of endoplasmin in the regulation of the expression and secretion of A Disintegrin And Metalloproteinase 12
Author: Guoqiang Xu
PMID: 29729432
Journal: Journal Of Proteomics
Application: WB
Reactivity: Human
Publish date: 2018 Jun
-
Citation
-
Ubiquitin ligase TRAF2 attenuates the transcriptional activity of the core clock protein BMAL1 and affects the maximal Per1 mRNA level of the circadian clock in cells
Author: Suping Chen, Jing Yang, Lu Yang, Yang Zhang, Liang Zhou, Qing Liu, Chunyan Duan, Crystal A. Mieres, Guanghai Zhou, Guoqiang Xu
PMID: 29935055
Journal: FEBS Journal
Application: WB
Reactivity: Human
Publish date: 2018 Jun
-
Citation
-
Ubiquitin-conjugating enzyme UBE2O regulates cellularclock function by promoting the degradation of thetranscription factor BMAL1
Author:
PMID: 29871923
Journal: Journal Of Biological Chemistry
Application: WB
Reactivity: Mouse
Publish date: 2018 Jul
-
Citation
-
Novel T3SS effector EseK in Edwardsiella piscicida is chaperoned by EscH and EscS to express virulence
Author: Dahai Yang,Qin Liu
PMID: 29024267
Journal: Cellular Microbiology
Application: WB
Reactivity: Human
Publish date: 2018 Jan
-
Citation
-
RKIP mediates autoimmune inflammation by positively regulating IL-17R signaling
Author: Wenlong Lin, Ning Wang, Kangxing Zhou, Fasheng Su, Yu Jiang, Jianan Shou, Huan Liu, Chunmei Ma, Youchun Qian, Kai Wang, Xiaojian Wang
PMID: 29674348
Journal: EMBO Reports
Application: WB
Reactivity: Human
Publish date: 2018 Apr
-
Citation
-
Identification and function analysis of canine stimulator of interferon gene (STING)
Author: Jiyong Zhou,Jinyan Gu
PMID: 29074428
Journal: Microbial Pathogenesis
Application: WB
Reactivity: Species independent
Publish date: 2017 Dec
-
Citation
-
Bile Acids Control Inflammation and Metabolic Disorder through Inhibition of NLRP3 Inflammasome
Author: Di Wang
PMID: 27760343
Journal: Immunity
Application: WB
Reactivity: Human
Publish date: 2016 Oct
-
Citation
-
Negative regulation of DNMT3A de novo DNA methylation by frequently overexpressed UHRF family proteins as a mechanism for widespread DNA hypomethylation in cancer
Author: Jiemin Wong
PMID: 27462454
Journal: Cell Discovery
Application: IF
Reactivity: Human
Publish date: 2016 Apr
-
Citation
-
A Mental Retardation-linked Nonsense Mutation in Cereblon Is Rescued by Proteasome Inhibition
Author: Guoqiang Xu
PMID: 23983124
Journal: Journal Of Biological Chemistry
Application: IF,WB
Reactivity: Human
Publish date: 2013 Oct
-
Citation
-
Human tumor necrosis factor (TNF)-alpha-induced protein 8-like 2 suppresses hepatocellular carcinoma metastasis through inhibiting Rac1
Author: Kai Wang
PMID: 24274578
Journal: Molecular Cancer
Application: Co-IP
Reactivity: Human
Publish date: 2013 Nov
-
Citation
-
UHRF1 targets DNMT1 for DNA methylation through cooperative binding of hemi-methylated DNA and methylated H3K9
Author: Haruhiko Koseki& Jiemin Wong
PMID: 23463006
Journal: Nature Communications
Application: IF
Reactivity: Mouse
Publish date: 2013 Mar
-
Citation
