Specification
Catalog# ET1706-45
GPX4 Recombinant Rabbit Monoclonal Antibody [JU11-31]
-
WB
-
IHC-P
-
IF-Cell
-
FC
-
Human
-
Mouse
-
Rat
-
Zebrafish
-
HA750455
不含抗保成分
-
ET1706-45
含抗保成分
-
Pig
-
Cynomolgus monkey
-
unconjugated
Overview
Product Name
GPX4 Recombinant Rabbit Monoclonal Antibody [JU11-31]
Antibody Type
Recombinant Rabbit monoclonal Antibody
Immunogen
Synthetic peptide within Human GPX4 aa 23-72 / 197.
Species Reactivity
Human, Mouse, Rat, Zebrafish (Predicted: Pig, Cynomolgus monkey)
Validated Applications
WB, IHC-P, IF-Cell, FC
Molecular Weight
Predicted band size: 22 kDa
Positive Control
HeLa cell lysate, A549 cell lysate, HepG2 cell lysate, U-937 cell lysate, HEK-293 cell lysate, Mouse testis tissue lysate, Rat testis tissue lysate, Mouse kidney tissue lysate, Rat kidney tissue lysate, Mouse brain tissue lysate, Rat brain tissue lysate, zebrafish tissue lysates, NIH/3T3 cell lysate, Neuro-2a cell lysate, RAW264.7 cell lysate, M-NFS-60 cell lysate, C6 cell lysate, PC-12 cell lysate, HEK-293, human kidney tissue, mouse kidney tissue, mouse testis tissue, C6.
Conjugation
unconjugated
Clone Number
JU11-31
RRID
Product Features
Form
Liquid
Storage Instructions
Shipped at 4℃. Store at +4℃ short term (1-2 weeks). It is recommended to aliquot into single-use upon delivery. Store at -20℃ long term.
Storage Buffer
1*TBS (pH7.4), 0.05% BSA, 40% Glycerol. Preservative: 0.05% Sodium Azide.
Isotype
IgG
Purification Method
Protein A affinity purified.
Application Dilution
-
WB
-
1:1,000-1:10,000
-
IHC-P
-
1:1,000-1:5,000
-
IF-Cell
-
1:50-1:200
-
FC
-
1:1,000
Applications in Publications
| WB | See 136 publications below |
| IF | See 14 publications below |
| IHC-P | See 12 publications below |
| IHC | See 9 publications below |
| IF-cell | See 2 publications below |
| WB/IF -Tissue | See 1 publications below |
Species in Publications
| Mouse | See 71 publications below |
| Human | See 61 publications below |
| Rat | See 29 publications below |
| Zebrafish | See 3 publications below |
| Fish | See 2 publications below |
| Yellow catfish | See 1 publications below |
| Pig | See 1 publications below |
| Cow | See 1 publications below |
| Chicken | See 1 publications below |
| Monkey | See 1 publications below |
| Goat | See 1 publications below |
| Bovine | See 1 publications below |
Target
Function
Glutathione peroxidase (GPx) enzymes are generally selenium-containing tetrameric glycoproteins that help prevent lipid peroxidation of cell membranes. GPx enzymes reduce lipid hydroperoxides to alcohols, and reduce free hydrogen peroxide to water. GPx members are among the few proteins known in higher vertebrates to contain selenocysteine, which occurs at the active site of glutathione peroxidase and is coded by the nonsense (stop) codon TGA. There are eight GPx homologs (GPx-1-8). GPx-1, Gpx-2 and Gpx-3 exist as homotetramers. Gpx-4 has a high tendancy to form high molecular weight oligomers.
Background References
1. Luna-Sánchez M et al. CoQ deficiency causes disruption of mitochondrial sulfide oxidation, a new pathomechanism associated with this syndrome. EMBO Mol Med 9:78-95 (2017).
2. Kagan VE et al. Oxidized arachidonic and adrenic PEs navigate cells to ferroptosis. Nat Chem Biol 13:81-90 (2017).
Sequence Similarity
Belongs to the glutathione peroxidase family.
Tissue Specificity
Present primarily in testis. Expressed in platelets (at protein level).
Subcellular Location
Mitochondrion, Cytoplasm.
Synonyms
Glutathione peroxidase 4 antibody
GPX 4 antibody
GPX-4 antibody
GPX4 antibody
GPX4_HUMAN antibody
GSHPx-4 antibody
MCSP antibody
mitochondrial antibody
PHGPx antibody
Phospholipid hydroperoxidase antibody
ExpandGlutathione peroxidase 4 antibody
GPX 4 antibody
GPX-4 antibody
GPX4 antibody
GPX4_HUMAN antibody
GSHPx-4 antibody
MCSP antibody
mitochondrial antibody
PHGPx antibody
Phospholipid hydroperoxidase antibody
Phospholipid hydroperoxide glutathione peroxidase antibody
Phospholipid hydroperoxide glutathione peroxidase mitochondrial antibody
snGPx antibody
snPHGPx antibody
Sperm nucleus glutathione peroxidase antibody
CollapseImages
-
Western blot analysis of GPX4 on different lysates with Rabbit anti-GPX4 antibody (ET1706-45) at 1/10,000 dilution and competitor's antibody at 1/10,000 dilution.
Lane 1: HeLa cell lysate (20 µg/Lane)
Lane 2: A549 cell lysate (20 µg/Lane)
Lane 3: HepG2 cell lysate (20 µg/Lane)
Lane 4: U-937 cell lysate (20 µg/Lane)
Lane 5: HEK-293 cell lysate (20 µg/Lane)
Lane 6: Mouse testis tissue lysate (20 µg/Lane)
Lane 7: Rat testis tissue lysate (20 µg/Lane)
Lane 8: Mouse kidney tissue lysate (20 µg/Lane)
Lane 9: Rat kidney tissue lysate (20 µg/Lane)
Lane 10: Mouse brain tissue lysate (20 µg/Lane)
Lane 11: Rat brain tissue lysate (20 µg/Lane)
Predicted band size: 22 kDa
Observed band size: 20 kDa
Exposure time: 2 minutes; ECL: K1801;
4-20% SDS-PAGE gel.
Proteins were transferred to a PVDF membrane and blocked with 5% NFDM/TBST for 1 hour at room temperature. The primary antibody (ET1706-45) at 1/10,000 dilution and competitor's antibody at 1/10,000 dilution were used in 5% NFDM/TBST at 4℃ overnight. Goat Anti-Rabbit IgG - HRP Secondary Antibody (HA1001) at 1/50,000 dilution was used for 1 hour at room temperature. -
Western blot analysis of GPX4 on different lysates with Rabbit anti-GPX4 antibody (ET1706-45) at 1/1,000 dilution.
Lane 1: NIH/3T3 cell lysate
Lane 2: Neuro-2a cell lysate
Lane 3: RAW264.7 cell lysate
Lane 4: M-NFS-60 cell lysate
Lane 5: C6 cell lysate
Lane 6: PC-12 cell lysate
Lysates/proteins at 20 µg/Lane.
Predicted band size: 22 kDa
Observed band size: 20 kDa
Exposure time: 20 seconds; ECL: K1801;
4-20% SDS-PAGE gel.
Proteins were transferred to a PVDF membrane and blocked with 5% NFDM/TBST for 1 hour at room temperature. The primary antibody (ET1706-45) at 1/1,000 dilution was used in 5% NFDM/TBST at 4℃ overnight. Goat Anti-Rabbit IgG - HRP Secondary Antibody (HA1001) at 1/50,000 dilution was used for 1 hour at room temperature. -
☑ Knockdown (KD)
Western blot analysis of GPX4 on different lysates with Rabbit anti-GPX4 antibody (ET1706-45) at 1/10,000 dilution.
Lane 1: Hela-si NT cell lysate, 10 µg/Lane
Lane 2: Hela-si GPX4 cell lysate, 10 µg/Lane
Predicted band size: 22 kDa
Observed band size: 20,22 kDa
Exposure time: 1 minutes 40 seconds;
4-20% SDS-PAGE gel.
ET1706-45 was shown to specifically react with GPX4 in Hela-si NT cells. Weakened band was observed when Hela-si GPX4 sample was tested. Hela-si NT and Hela-si GPX4 samples were subjected to SDS-PAGE. Proteins were transferred to a PVDF membrane and blocked with 5% NFDM in TBST for 1 hour at room temperature. The primary antibody (ET1706-45, 1/10,000) and Loading control antibody (Rabbit anti-GAPDH , ET1601-4, 1/10,000) were used in 5% BSA at room temperature for 2 hours. Goat Anti-rabbit IgG-HRP Secondary Antibody (HA1001) at 1:300,000 dilution was used for 1 hour at room temperature. -
Immunocytochemistry analysis of HEK-293 cells labeling GPX4 with Rabbit anti-GPX4 antibody (ET1706-45) at 1/200 dilution and competitor's antibody at 1/200 dilution.
Cells were fixed in 4% paraformaldehyde for 20 minutes at room temperature, permeabilized with 0.1% Triton X-100 in PBS for 5 minutes at room temperature, then blocked with 1% BSA in 10% negative goat serum for 1 hour at room temperature. Cells were then incubated with Rabbit anti-GPX4 antibody (ET1706-45) at 1/200 dilution and competitor's antibody at 1/200 dilution in 1% BSA in PBST overnight at 4 ℃. Goat Anti-Rabbit IgG H&L (iFluor™ 488, HA1121) was used as the secondary antibody at 1/1,000 dilution. PBS instead of the primary antibody was used as the secondary antibody only control. Nuclear DNA was labelled in blue with DAPI.
Beta tubulin (M1305-2, red) was stained at 1/100 dilution overnight at +4℃. Goat Anti-Mouse IgG H&L (iFluor™ 594, HA1126) was used as the secondary antibody at 1/1,000 dilution. -
Immunohistochemical analysis of paraffin-embedded human kidney tissue with Rabbit anti-GPX4 antibody (ET1706-45) at 1/1,000 dilution.
The section was pre-treated using heat mediated antigen retrieval with Tris-EDTA buffer (pH 9.0) for 20 minutes. The tissues were blocked in 1% BSA for 20 minutes at room temperature, washed with ddH2O and PBS, and then probed with the primary antibody (ET1706-45) at 1/1,000 dilution for 1 hour at room temperature. The detection was performed using an HRP conjugated compact polymer system. DAB was used as the chromogen. Tissues were counterstained with hematoxylin and mounted with DPX. -
Immunohistochemical analysis of paraffin-embedded mouse kidney tissue with Rabbit anti-GPX4 antibody (ET1706-45) at 1/1,000 dilution.
The section was pre-treated using heat mediated antigen retrieval with Tris-EDTA buffer (pH 9.0) for 20 minutes. The tissues were blocked in 1% BSA for 20 minutes at room temperature, washed with ddH2O and PBS, and then probed with the primary antibody (ET1706-45) at 1/1,000 dilution for 1 hour at room temperature. The detection was performed using an HRP conjugated compact polymer system. DAB was used as the chromogen. Tissues were counterstained with hematoxylin and mounted with DPX. -
Immunohistochemical analysis of paraffin-embedded mouse testis tissue with Rabbit anti-GPX4 antibody (ET1706-45) at 1/5,000 dilution.
The section was pre-treated using heat mediated antigen retrieval with Tris-EDTA buffer (pH 9.0) for 20 minutes. The tissues were blocked in 1% BSA for 20 minutes at room temperature, washed with ddH2O and PBS, and then probed with the primary antibody (ET1706-45) at 1/5,000 dilution for 1 hour at room temperature. The detection was performed using an HRP conjugated compact polymer system. DAB was used as the chromogen. Tissues were counterstained with hematoxylin and mounted with DPX. -
Immunocytochemistry analysis of C6 cells labeling GPX4 with Rabbit anti-GPX4 antibody (ET1706-45) at 1/100 dilution.
Cells were fixed in 4% paraformaldehyde for 20 minutes at room temperature, permeabilized with 0.1% Triton X-100 in PBS for 5 minutes at room temperature, then blocked with 1% BSA in 10% negative goat serum for 1 hour at room temperature. Cells were then incubated with Rabbit anti-GPX4 antibody (ET1706-45) at 1/100 dilution in 1% BSA in PBST overnight at 4 ℃. Goat Anti-Rabbit IgG H&L (iFluor™ 488, HA1121) was used as the secondary antibody at 1/1,000 dilution. PBS instead of the primary antibody was used as the secondary antibody only control. Nuclear DNA was labelled in blue with DAPI.
Beta tubulin (M1305-2, red) was stained at 1/100 dilution overnight at +4℃. Goat Anti-Mouse IgG H&L (iFluor™ 594, HA1126) was used as the secondary antibody at 1/1,000 dilution. -
Flow cytometric analysis of HEK-293 cells labeling GPX4.
Cells were fixed and permeabilized. Then stained with the primary antibody (ET1706-45, 1μg/mL) (red) compared with Rabbit IgG Isotype Control (green). After incubation of the primary antibody at +4℃ for an hour, the cells were stained with a iFluor™ 488 conjugate-Goat anti-Rabbit IgG Secondary antibody (HA1121) at 1/1,000 dilution for 30 minutes at +4℃. Unlabelled sample was used as a control (cells without incubation with primary antibody; black). -
Western blot analysis of GPX4 on zebrafish tissue lysates with Rabbit anti-GPX4 antibody (ET1706-45) at 1/500 dilution.
Lysates/proteins at 10 µg/Lane.
Predicted band size: 22 kDa
Observed band size: 17 kDa
Exposure time: 2 minutes;
12% SDS-PAGE gel.
Proteins were transferred to a PVDF membrane and blocked with 5% NFDM/TBST for 1 hour at room temperature. The primary antibody (ET1706-45) at 1/500 dilution was used in 5% NFDM/TBST at room temperature for 2 hours. Goat Anti-Rabbit IgG - HRP Secondary Antibody (HA1001) at 1:5,000 dilution was used for 1 hour at room temperature.
Please note: All products are "FOR RESEARCH USE ONLY AND ARE NOT INTENDED FOR DIAGNOSTIC OR THERAPEUTIC USE"
Citation
-
L-cysteine rescues radiation induced ferroptosis and boosts wound healing through fibroblasts proliferation and migration
Author: Yang Yao
PMID: 40972362
Journal: Biochemical And Biophysical Research Communications
Application: WB
Reactivity: Mouse
Publish date: 2025 Sept
-
Citation
-
Temporal regulation of genetic programs governing multiple cell death during myocardial ischemia-reperfusion injury
Author: Bingmei Zhu
PMID: 40979591
Journal: Frontiers In Genetics
Application: IF
Reactivity: Mouse
Publish date: 2025 Sept
-
Citation
-
USP28 participates in high glucose-mediated endothelial dysfunction via deubiquitinating SIRT1 protein in diabetic foot ulcers
Author: Kuanzhi Liu
PMID: 40993725
Journal: Journal Of Orthopaedic Surgery And Research
Application: WB
Reactivity: Human
Publish date: 2025 Sept
-
Citation
-
Deficiency of Vitamin D-binding protein exacerbates liver fibrosis by disrupting iron homeostasis via the activation of YAP signaling
Author: Li Feng
PMID: 40976488
Journal: Experimental Cell Research
Application: WB
Reactivity: Mouse
Publish date: 2025 Sept
-
Citation
-
Astragali radix - Curcumae rhizoma herb pair enhances Sorafenib's efficacy by inducing ferroptosis and activates Th1 cell immune response synergistically against hepatocellular carcinoma
Author: Huajun Zhao
PMID: 41016296
Journal: Phytomedicine
Application: WB,IHC
Reactivity: Mouse,Human
Publish date: 2025 Sept
-
Citation
-
H3K9 acetylation-dependent CHAC1 transcription in dihydroartemisinin-induced hepatic stellate cell ferroptosis
Author: Li Qian
PMID: 40947783
Journal: Chinese Medical Journal
Application: WB
Reactivity: Mouse,Human
Publish date: 2025 Sept
-
Citation
-
ENO1 blockade augment ferroptosis susceptibility in TKIs-resistant CML through GPX4 autophagic degradation
Author: Li Fei
PMID: 40976411
Journal: Free Radical Biology And Medicine
Application: WB,IF,IHC
Reactivity: Mouse,Human
Publish date: 2025 Sept
-
Citation
-
Disrupting mitochondrial dynamics attenuates ferroptosis and chemotoxicity via upregulating NRF2-mediated FSP1 expression
Author: Minghui Gao
PMID: 40906557
Journal: Cell Reports
Application: WB
Reactivity: Human
Publish date: 2025 Sept
-
Citation
-
Low-Dose Valproic Acid Ameliorates Osteoporosis by Restoring Redox Homeostasis and Suppressing Ferritinophagy-Dependent Ferroptosis via EZH2/H3K27me3 Signaling
Author: Min Yang
PMID: 40947036
Journal: Free Radical Biology And Medicine
Application: WB
Reactivity: Rat
Publish date: 2025 Sept
-
Citation
-
Peroxiredoxins as novel indicators in multiple myeloma associated with ferroptosis and immune infiltration
Author: Liansheng Zhang
PMID: 40998979
Journal: Scientific Reports
Application: WB
Reactivity: Human
Publish date: 2025 Sept
-
Citation
-
Cucurbitacin B suppresses malignant progression of oral leukoplakia via ferroptosis-induced macrophage polarization
Author: Fang Zhang
PMID: 40946669
Journal: International Immunopharmacology
Application: WB
Reactivity: Human
Publish date: 2025 Sept
-
Citation
-
7,8-Dihydroxyflavone protects acetaminophen induced liver injury through activating PI3K/Akt/NRF2/GPX4 mediated ferroptosis suppression
Author: Xintong Pei, Rong Mu, Siyi Liu, Lu Xiong, Xianli Wang, Qi Yao, Hongbo Qi, Hui Li
PMID: 41173313
Journal: Free Radical Biology And Medicine
Application: WB
Reactivity: Human
Publish date: 2025 Oct
-
Citation
-
Enhancing myocardial injury recovery: Nrf2 activation by sulforaphane regulates ferroptosis and oxidative stress in takotsubo-like models
Author: Yuxi Huang, Wenyi Tang, Mei Xu, Liyun Luo, Tou Kun Chong, Qianglin Guan, Kaizhuang Huang, Kan Liu, Cunxue Pan, Jian Chen
PMID: 41108925
Journal: International Immunopharmacology
Application: IF,WB
Reactivity: Rat,Human
Publish date: 2025 Oct
-
Citation
-
High-dose ionizing radiation-induced ferroptosis leads to radiotherapy sensitization of nasopharyngeal carcinoma
Author: Xianhuai Jin, Xianlin Zeng, Danwei Yang, Liao Yi, Weili Wu, Xiaoxiao Chen, Xiulin Luo, Pu Xu, Shuai Zhang, Shichao Zhang, Zuquan Hu, Zhu Zeng, Jinhua Long
PMID: 41057083
Journal: Radiotherapy and Oncology
Application: WB
Reactivity: Human
Publish date: 2025 Oct
-
Citation
-
EUK nanozyme-loaded PL&GA coacervate droplets attenuate ulcerative colitis through restoring gut homeostasis and restricting intestinal cell ferroptosis
Author: Mingxia Zhou, Linping Lu, Xinyu Xu, Yefan Zhou, Huan Fang, Xue Wang, Dongxu Li, Xiaoyan Li, Jiaqi Hua, Jiahe Liu, Yingxia Li, Libin Jiang, Qiuju Miao, Hongtao Wen, Jing He, Shenyu Yang
PMID: 41215769
Journal: Materials Today Bio
Application: WB
Reactivity: Human
Publish date: 2025 Oct
-
Citation
-
Olfactory ensheathing cells exosomes enhance neurological recovery in brain-injured rats by modulating Nrf2-ferroptosis pathway
Author: Xin-li Chen, Yi-bin Liu, Cheng-ye Lin, Shu Lin, He-fan He, Wei-feng Liu
PMID: 10.1002/btm2.70097
Journal: Bioengineering & Translational Medicine
Application: WB
Reactivity: Rat
Publish date: 2025 Nov
-
Citation
-
SNAPIN Facilitates Progression of Hepatocellular Carcinoma by Hindering Ferroptosis Through KEAP1 Degradation Promotion
Author: Xuan Liu, Weiling Xu, Zhen Li, Rongqing Li, Jin Chen, Jianhua Wang
PMID: 10.1111/cas.70244
Journal: Cancer Science
Application: IHC,WB
Reactivity: Human
Publish date: 2025 Nov
-
Citation
-
Integrated multi-omics elucidates PRNP knockdown-mediated chemosensitization to gemcitabine in pancreatic ductal adenocarcinoma
Author: Bing Qi, Yuwei Wu, Ning Wang, Liumeng Duan, Yangbo Wei, Xuanrui Zhang, Jing Chen
PMID: 10.3389/fimmu.2025.1667835
Journal: Frontiers In Immunology
Application: WB
Reactivity: Human
Publish date: 2025 Nov
-
Citation
-
Oleic Acid Improves Goat Sperm Quality by Enhancing the MBOAT2/ACSL3 Pathway to Attenuate Ferroptosis
Author: Wen Bi, Zhendong Zhu, Adedeji O. Adetunji, Shengyan Zhao, Dongping Ma, Xin Kou, Lingjiang Min
PMID: 10.3390/ani15223258
Journal: Animals
Application: WB
Reactivity: Goat
Publish date: 2025 Nov
-
Citation
-
AATF alleviates cerebral ischemia-reperfusion injury by suppressing endoplasmic reticulum stress-induced ferroptosis through upregulating the PI3K/Akt pathway
Author: Bo Lei, Wenzhang Luo, Qinjing Li, Honggang Wu, Li Chen, Shu Chen, Jiachuan Wu, Niandong Zheng
PMID: 10.1080/01616412.2025.2564226
Journal: Neurological Research
Application: WB
Reactivity: Rat
Publish date: 2025 Nov
-
Citation
-
Metformin exhibits inhibitory effects on ferroptosis and alleviates chondrocyte metabolic imbalance in osteoarthritis models, as well as Erastin-induced ferroptosis, through the modulation of the P53/SLC7A11 pathway
Author: Fan Jiaxin, Jia Xiang, Cui YongPing, Liu Kainan, Xu Tianjie, Zhang Hui, Si Shiqing, Yanhua Cao, Wang Qian
PMID: 40381663
Journal: Biochemical Pharmacology
Application: WB/IF -Tissue
Reactivity: Rat
Publish date: 2025 May
-
Citation
-
RBX1 mitigates ferroptosis by inhibiting NCOA4-mediated ferritinophagy and contributes to the attenuation of intervertebral disc degeneration
Author: Zhou Lu-Ping, Kang Liang, Zhang Zhi-Gang, Jia Chong-Yu, Zhao Chen-Hao, Zhang Xian-Liang, Zhang Hua-Qing, Zhang Ren-Jie, Shen Cai-Liang
PMID: 40335979
Journal: Journal Of Translational Medicine
Application: WB,IF,IHC
Reactivity: Human
Publish date: 2025 May
-
Citation
-
Dracorhodin perochlorate sensitizes colorectal cancer to ferroptosis by activating HMOX1 and inhibiting the SLC7A11/GPX4 axis
Author: Xuben Niu, Mingkun Wang, Maihuan Wang, Xiaoya Liu, Yun Zhang, Peng Zheng, Shuomin Zhang, Ting Liu, Zhen Cao, Chaojun Zhang
PMID: 40359890
Journal: International Immunopharmacology
Application: WB
Reactivity: Mouse,Human
Publish date: 2025 May
-
Citation
-
Aeromonas hydrophila effector Hcp1 triggers ferroptosis in teleost splenic macrophages via NCOA4-mediated ferritinophagy
Author: Hao Sun, Jingqi Ren, Xiaoyu Ma, Xinyan Wang, Anying Zhang, Hong Zhou
PMID: 40441667
Journal: Fish & Shellfish Immunology
Application: WB
Reactivity: Fish
Publish date: 2025 May
-
Citation
-
Fucosyltransferase 11 restrains ferroptosis via upregulation GPX4 expression in gastric cancer
Author: Bingbing Zhang, Yali Chen, Xuezhou Gu, Yu Zheng, Zhong Hua Jiang
PMID: 40405129
Journal: BMC Cancer
Application: WB,IHC
Reactivity: Mouse,Human
Publish date: 2025 May
-
Citation
-
The peptide from C- Phycocyanin alleviates myocardial ischemia-reperfusion injury by suppressing ferroptosis via upregulating UCHL3
Author: Zhaoqing Li, Ruolan Chen, Luning Qin, Xiaojian Xu, Xuezhe Wang, Guoliang Zhang, Zhijun Liu, Banghui Wang, Bing Li, Xian-Ming Chu
PMID: 40451467
Journal: Free Radical Biology And Medicine
Application: WB
Reactivity: Mouse,Rat
Publish date: 2025 May
-
Citation
-
Design of photoactivatable methylene blue-bufalin conjugate for GPX4-targeted degradation to induce ferroptosis-like death in breast cancer therapy
Author: Xiaoman Mo, Junjie Lan, Yanni Wang, Hang Zhong, Huan He, Zaichang Yang, Silong Zhang, Weidong Pan
PMID: 40449152
Journal: Bioorganic Chemistry
Application: WB
Reactivity: Human
Publish date: 2025 May
-
Citation
-
Swietenine improved the progression of diabetic nephropathy through inhibiting ferroptosis via activating Akt/GSK-3β/Nrf2 signaling pathway
Author: Jingyu Duan, Feilong Pei, Jiale Miao, Shuang Liu, Lin Tan, Mengyuan Lu, Yaowu Liu, Chunping Zhang
PMID: 40378934
Journal: Journal Of Ethnopharmacology
Application: IF,WB,IHC
Reactivity: Rat,Mouse
Publish date: 2025 May
-
Citation
-
p53 inhibits OTUD5 transcription to promote GPX4 degradation and induce ferroptosis in gastric cancer
Author: Junjing Zhang, Tongguan Tian, Xinxing Li, Kai Xu, Yao Lu, Xia Li, Xinyu Zhao, Ziyi Cui, Zhenxiang Wang, Yuefan Zhou, Yixin Xu, Hongchen Li, Yan Zhang, Yu Du, Lei Lv, Yanping Xu
PMID: 40070026
Journal: Clinical And Translational Medicine
Application: WB
Reactivity: Mouse,Human
Publish date: 2025 Mar
-
Citation
-
Vaccarin Ameliorates Renal Fibrosis by Inhibiting Ferroptosis via Nrf2/SLC7A11/GPX4 Signaling Pathway
Author: Mengjiao Cui, Qiming Xu, Lianxiang Duan, Jianrao Lu, Jing Hu
PMID: 40066086
Journal: Drug Design Development And Therapy
Application: WB
Reactivity: Mouse
Publish date: 2025 Mar
-
Citation
-
Comparative effects of 6PPD and 6PPD-Quinone at environmentally relevant concentrations on hepatotoxicity, glucolipid metabolism and ferroptotic response in adult zebrafish
Author: Zhe Wang, Mingjun Zhu, Yao Hu, Jiaxi Liu, Xiaoyu Ma, Hong Zhou
PMID: 40086579
Journal: Environmental Research
Application: WB
Reactivity: Zebrafish
Publish date: 2025 Mar
-
Citation
-
Alkannin triggered apoptosis and ferroptosis in gastric cancer by suppressing lipid metabolism mediated by the c-Fos/SREBF1 axis
Author: Huayang Yu, Qiming Kou, Hang Yuan, Yanyu Qi, Qin Li, Liang Li, Gang Zhao, Guanru Wang, Siqi Li, Jie Qu, Hongbai Chen, Minghui Zhao, Qijing Wang, Shan Li, Kang Chen, Chenghong Lu, Hengyi Xiao, Ping Lin, Kai Li
PMID: 40049103
Journal: Phytomedicine
Application: WB
Reactivity: Human
Publish date: 2025 Mar
-
Citation
-
Vaccarin alleviates renal ischemia-reperfusion injury by inhibiting inflammation and ferroptosis
Author: Qianwen Fan, Dong Liu, Chaoqun Chu, Yueyue Wang, Meng Liu, Yujie Liu, Yan Huang, Jin Zhang, Jiagen Wen
PMID: 40112596
Journal: International Immunopharmacology
Application: WB
Reactivity: Mouse
Publish date: 2025 Mar
-
Citation
-
Exploring the Mechanisms of the Ferroptosis-Related Gene TGFBR1 in Autoimmune Uveitis Based on Machine Learning Models
Author: Danlei Zhang, He Ren, Yiqiao Xing, Zhen Chen
PMID: 10.1021/acsomega.5c00595
Journal: ACS Omega
Application: WB
Reactivity: Mouse
Publish date: 2025 Jun
-
Citation
-
AKR1C2 silencing promotes ferroptosis and inhibits proliferation, migration, and invasion in lung cancer cells
Author: Yi Cui, Zhihui Liu
PMID: 40531841
Journal: Public Library Of Science One
Application: WB
Reactivity: Human
Publish date: 2025 Jun
-
Citation
-
5‐HT7R Deficiency Alleviates ADP‐Heptose‐Induced Cognitive Impairment via Inhibiting Ferroptosis and Neuroinflammation in Mice
Author: Xiao Zou, Yu‐Xin Yang, Bing‐Jie Yue, Han‐Yinan Yang, Yan‐Rong Yang, Meng‐Yang Li, Ou Du, Gan Qiao, Yi‐Jin Wu, Jun‐Rong Du, Fang‐Yi Long
PMID: 40501108
Journal: CNS Neuroscience & Therapeutics
Application: IF,WB
Reactivity: Mouse
Publish date: 2025 Jun
-
Citation
-
Discovery and validation of indole nitroolefins as novel covalent GPX4 inhibitors for inducing ferroptosis in urological cancers
Author: Na Zeng, Guichen Ye, Mengchu Zheng, Guangyuan Liu, Sihan Zhang, Siyang Ma, Zhiyu Xia, Yirong Zhou, Shaogang Wang, Qidong Xia
PMID: 40642485
Journal: Chinese Journal of Cancer Research
Application: WB
Reactivity: Human
Publish date: 2025 Jun
-
Citation
-
Tanshinone IIA attenuates hepatic stellate cell activation, oxidative stress, and liver fibrosis by inhibiting YAP signaling
Author: Dan Wang, Qingquan Tan, Qing Zheng, Yanling Ma, Li Feng
PMID: 40525818
Journal: European Journal of Histochemistry
Application: WB
Reactivity: Human
Publish date: 2025 Jun
-
Citation
-
High mobility group box 1, a novel serotonin receptor-7 negative modulator, contributes to M2 microglial ferroptosis and neuroinflammation in post-stroke depression
Author: Ou Du, Chao Wu, Yu-Xin Yang, Han-Yinan Yang, Yi-Jin Wu, Meng-Yang Li, Si-cen Liu, Zhen-Hua Shao, Jun-Rong Du
PMID: 40527447
Journal: Free Radical Biology And Medicine
Application: WB
Reactivity: Mouse
Publish date: 2025 Jun
-
Citation
-
Herbacetin mitigates oxidative stress and ferroptosis to protect against doxorubicin-induced cardiotoxicity
Author: Hai Yang, Shaohong Huang, Xinyu Heng, Ke Zhang, Wenxu Xin, Ning Sun, Chao Ye
PMID: 40619025
Journal: Biochemical Pharmacology
Application: WB
Reactivity: Mouse,Rat
Publish date: 2025 Jul
-
Citation
-
Glutathione S-transferase Theta 2 causes drug resistance by inhibiting arsenic trioxide-induced ferroptosis in pancreatic ductal adenocarcinoma
Author: Rong Chen, Kaidi Chen, Xiaofeng Zhan, Yuwei Qi, Hangjie Wang, Lingshuang Shen, Shuai Xue, Junyan Chen, Liping Chen, Yuxin Sheng, Lewei Dai, An Wang, Hong Wang, Yang Xiong, Guilin Cheng, Chaofeng Mu, Mancang Gu, Wei Li
PMID: 40609804
Journal: Free Radical Biology And Medicine
Application: IHC,WB
Reactivity: Mouse,Human
Publish date: 2025 Jul
-
Citation
-
Self-assembled nanomedicine potentiates tumor ferroptosis
Author: Huimin Zhou, Zhenyu Wang, Qianyi Su, Qinyu Qiu, Jiaxin Li, Zhiyong Xu, Miaomiao Zhang, Jisheng Xiao, Xiaopin Duan
PMID: 28NOPMID25091801
Journal: Chemical Engineering Journal
Application: IF
Reactivity: Mouse
Publish date: 2025 Jul
-
Citation
-
Programmable Biporphyrin-G-Quadruplex Nanoflowers for Simultaneous Tumor Cell Recognition and Enhanced Photodynamic Therapy
Author: Bo Chen, Lan Mei, Yinggang Wang, Hui Li, Chenqian Feng, Min Mu, Rangrang Fan, Bingwen Zou, Gang Guo
PMID: 40619753
Journal: Small Methods
Application: WB
Reactivity: Human
Publish date: 2025 Jul
-
Citation
-
THEM6 modulates carboplatin sensitivity by regulating ferroptosis through FDFT1 in triple-negative breast cancer
Author: Zeng Yuexiang, Xu Zhijie, Huang Juan, Yi Qiaoli, Chen Xi, Wang Jiayu, Du Zhihao, Tian Jian, Yan Yuanliang
PMID: 40619388
Journal: Breast Cancer Research
Application: WB
Reactivity: Mouse,Human
Publish date: 2025 Jul
-
Citation
-
DUSP1-Mediated Suppression of p38 MAPK Signaling Pathway Reduces Ferroptosis in Cerebral Ischemia-Reperfusion Injury
Author: Shuyin Ma, Xiaodong Zhang, Jiaxin Fan, Mengying Chen, Qingling Yao, Nan Zhang, Kaili Shi, Minyu Duan, Han Yang, Tiantian Gao, Xiaodong Ma, Jingyi Wang, Weina Li, Chuxiao Zhou, Shuqin Zhan
PMID: 40752646
Journal: Neurochemistry International
Application: WB
Reactivity: Rat
Publish date: 2025 Jul
-
Citation
-
NSD1-916aa encoded by CircNSD1 contributes to AKI-to-CKD transition through inducing ferroptosis in tubular epithelial cells
Author: Li Gao, Junsheng Zhang, Chaoyi Chen, Sai Zhu, Xianglong Wei, Guiqin Tang, Sheng Wang, Yukai Wang, Xinran Liu, Ling Jiang, Yonggui Wu
PMID: 40663488
Journal: Journal Of Clinical Investigation Insight
Application: IF
Reactivity: Mouse,Human
Publish date: 2025 Jul
-
Citation
-
Vitamin D ameliorates prediabetic cardiac injure via modulation of the ErbB4/ferroptosis signaling axis
Author: Yufan Miao, Yujing Zhang, Luoya Zhang, Hao Chen, Lulu Tang, Wenjie Li, Chenxi Gu, Lili Lang, Xing Li, Hanlu Song
PMID: 40746531
Journal: Frontiers In Immunology
Application: WB
Reactivity: Mouse,Rat
Publish date: 2025 Jul
-
Citation
-
Solute carrier family 6 member 3 promotes the development of clear cell renal cell carcinoma by enhancing glycolysis and inhibiting ferroptosis
Author:
PMID: 10.25259/Cytojournal_35_2025
Journal: CytoJournal
Application: WB
Reactivity: Human
Publish date: 2025 Jul
-
Citation
-
O-GlcNAcylation of DJ-1 suppresses ferroptosis in renal cell carcinoma by affecting the transsulfuration pathway
Author:
PMID: 10.1016/j.intimp.2025.114098
Journal: INTERNATIONAL IMMUNOPHARMACOLOGY
Application: WB
Reactivity: Human
Publish date: 2025 Jan
-
Citation
-
O-GlcNAcylation of DJ-1 suppresses ferroptosis in renal cell carcinoma by affecting the transsulfuration pathway
Author: Zhiwei Yan, Yanze Li, Minghui Wang, Kai Xu, Yunxun Liu, Lei Wang, Hongbo Luo, Zhiyuan Chen, Xiuheng Liu
PMID: 39842141
Journal: International Immunopharmacology
Application: WB
Reactivity: Human
Publish date: 2025 Jan
-
Citation
-
Stigmasterol from Prunella vulgaris L. Alleviates LPS-induced mammary gland injury by inhibiting inflammation and ferroptosis
Author: Mingyang Sun, Dianwen Xu, Dianfeng Liu, Xin Ran, Feng Li, Jiaxin Wang, Yusong Ge, Yuhao Liu, Wenjin Guo, Juxiong Liu, Yu Cao, Shoupeng Fu
PMID: 39809030
Journal: Phytomedicine
Application: WB
Reactivity: Mouse,Cow
Publish date: 2025 Jan
-
Citation
-
Exploring Liraglutide’s mechanism in reducing renal fibrosis: the Fsp1-CoQ10-NAD(P)H pathway
Author: Chen Qi, Song Ji-Xian, Zhang Zhi, An Ji-Ren, Gou Yu-Jing, Tan Miao, Zhao Yashuo
PMID: 39799153
Journal: Scientific Reports
Application: IHC-P
Reactivity: Mouse
Publish date: 2025 Jan
-
Citation
-
Exploring Liraglutide’s mechanism in reducing renal fibrosis: the Fsp1-CoQ10-NAD(P)H pathway
Author:
PMID: 10.1038/s41598-025-85658-z
Journal: Scientific Reports
Application: IHC
Reactivity: Mouse
Publish date: 2025 Jan
-
Citation
-
Stigmasterol from Prunella vulgaris L. Alleviates LPS-induced mammary gland injury by inhibiting inflammation and ferroptosis
Author: Mingyang Sun, Dianwen Xu, Dianfeng Liu, Xin Ran, Feng Li, Jiaxin Wang, Yusong Ge, Yuhao Liu, Wenjin Guo, Juxiong Liu, Yu Cao, Shoupeng Fu
PMID: 10.1016/j.phymed.2025.156362
Journal: Phytomedicine
Application: WB
Reactivity: Mouse,Bovine
Publish date: 2025 Jan
-
Citation
-
Tetrahedral Framework Nucleic Acid-Based Delivery of DJ-1-saRNA Prevent Retinal Ischaemia–Reperfusion Injury via Inhibiting Ferroptosis
Author: Xianggui Zhang, Zhende Deng, Xiaoxiao Xu, Jingyi Zhu, Zhen Huang, Ya Ye, Jingying Liu, Delun Luo, Jinnan Liu, Ming Yan, Yanping Song
PMID: 39980149
Journal: Cell Proliferation
Application: WB
Reactivity: Rat
Publish date: 2025 Feb
-
Citation
-
Fibroblast Growth Factor 21 Protects Against Cerebral Ischemia/Reperfusion Injury by Inhibiting Oxidative Stress and Ferroptosis
Author: Junjie Li, Haiyan Jiang, Wenya Bai, Yuan Yang, Guilin Zhou, Wendong Chen, Jianlin Shao
PMID: 40027603
Journal: Neuropsychiatric Disease And Treatment
Application: WB
Reactivity: Mouse
Publish date: 2025 Feb
-
Citation
-
ALPK1 signaling pathway activation by HMGB1 drives microglial pyroptosis and ferroptosis and brain injury after acute ischemic stroke
Author: Ou Du, Ya-Ling Yan, Han-Yinan Yang, Yu-Xin Yang, An-Guo Wu, Yin-Kun Guo, Kuan Li, Gan Qiao, Jun-Rong Du, Fang-Yi Long
PMID: 39933362
Journal: International Immunopharmacology
Application: WB
Reactivity: Mouse
Publish date: 2025 Feb
-
Citation
-
Coix Seed Oil Alleviates DSS-Induced Ulcerative Colitis via Intestinal Barrier Repair and Ferroptosis Regulation
Author: Yi-Xuan Zeng, Ni-Ren Li, Bing-Ying Deng, Yu-Feng Gu, Si-Fan Lu, Yi Liu
PMID: 39995826
Journal: Journal Of Inflammation Research
Application: IHC-P
Reactivity: Mouse
Publish date: 2025 Feb
-
Citation
-
A lactylation-ferroptosis cross-talk gene signature predicts hepatocellular carcinoma prognosis and reveals STMN1/PRDX1 as therapeutic targets
Author: Jiali Meng, Chunyan Liang, Ling Li, Qiqi Huang, Weimei Huang, Rensheng Wang, Xiaolong Li
PMID: 10.3389/fimmu.2025.1677089
Journal: Frontiers In Immunology
Application: WB
Reactivity: Human
Publish date: 2025 Dec
-
Citation
-
F127-CHO/Gelatin-NH₂ hydrogel delivering liposomal eriodictyol suppresses ferroptosis and attenuates retinal ganglion cell loss
Author: Qianyi Lin, Xin Liu, Xiangji Li, Junlong Yu, Wangdu Luo, Yujie Rao, Lin Xie
PMID: 10.1016/j.ijbiomac.2025.149606
Journal: International Journal Of Biological Macromolecules
Application: WB
Reactivity: Rat
Publish date: 2025 Dec
-
Citation
-
Protective Effects of Nicotinamide Mononucleotide on DNA damage and Cell Death in A549 Cells and Aging in C. elegans Caused by Hydrogen Peroxide
Author: Chuncao He, Xueying Sun, Ting Xu, Xiaoqiang Hu, Jinyi Han, Kexin Xu, Qin Song, Ting Duan, Jun Yang
PMID: 10NOPMID25092502
Journal: Mutation Research - Genetic Toxicology and Environmental Mutagenesis
Application: WB
Reactivity: Human
Publish date: 2025 Aug
-
Citation
-
RRM2-mediated inhibition of GPX4 ubiquitination: A novel mechanism for ferroptosis suppression and reduced cisplatin sensitivity in small cell lung cancer
Author: Lijie You, Zhixiong Su, Jinkun Xie, Yufang He, Shaobin Zhi, Shengzhou Zheng, Moufeng Wang, Deyu Li, Zhenhua Liu
PMID: 40754122
Journal: Cellular Signalling
Application: WB
Reactivity: Human
Publish date: 2025 Aug
-
Citation
-
Exosomal circ_0093708 as a potential ferroptosis biomarker in cerebral ischemia–reperfusion injury
Author: Shuyin Ma, Xiaodong Zhang, Jiaxin Fan, Mengying Chen, Qingling Yao, Nan Zhang, Kaili Shi, Shuang Du, Yuxuan Cheng, Huiyang Qu, Minyu Duan, Han Yang, Tiantian Gao, Shuqin Zhan
PMID: 40823304
Journal: Frontiers in Neurology
Application: WB
Reactivity: Rat
Publish date: 2025 Aug
-
Citation
-
A strategy targeting ferroptosis for mitochondrial reprogramming and intervertebral disc degeneration therapy
Author: Tianyi Wu, Yun Teng, Dawei Song, Yuqi Yang, Huaishuang Shen, Xiao Sun, Rui Chen, Leyu Zhao, Xianggu Zhong, Qi Yan, Junjie Niu, Jun Ge, Liang Cheng, Jun Zou
PMID: 10.7150/thno.117725
Journal: Theranostics
Application: WB,IHC,IF
Reactivity: Human,Rat
Publish date: 2025 Aug
-
Citation
-
Self-assembled cyanidin-3-O-glucoside nanoparticles alleviate inflammation and ferroptosis induced by PRRSV infection
Author: Xiaohan Chen, Yipeng Pang, Fructueux Modeste Amona, Zilu Liu, Fang Wang, Yuan Liang, Jiachen Yang, Wanhan Zhang, Xingtang Fang, Xi Chen
PMID: 40810536
Journal: Journal Of Virology
Application: WB
Reactivity: Monkey
Publish date: 2025 Aug
-
Citation
-
Circ-0069561 as a novel diagnostic biomarker for progression of diabetic kidney disease
Author: Chaoyi Chen, Xinran Liu, Sai Zhu, Yukai Wang, Yu Ma, Ziyun Hu, Yonggui Wu, Ling Jiang
PMID: 40260530
Journal: Renal Failure
Application: WB,IF-cell
Reactivity: Human,Mouse
Publish date: 2025 Apr
-
Citation
-
Dual Inhibition of GPX4 and LCN2 via miR-214-3p Loaded Iron Oxide Nanoparticles for Enhancing Ferroptosis in Liver Cancer
Author: Junling An, Hao Li, Wenjing Wen, Gaojian Liu, Zixuan Huang, Xinwei Zhao, Gaofeng Liang
PMID: 27NOPMID25053001
Journal: Colloids And Surfaces A-Physicochemical And Engineering Aspects
Application: IHC-P,WB
Reactivity: Mouse,Human
Publish date: 2025 Apr
-
Citation
-
Ochratoxin A-induced mitochondrial pathway apoptosis and ferroptosis by promoting glycolysis
Author: Zhou Yao, Chen Wenying, Feng Shiyu, Liu Shuangchao, Chen Cheng, Yao Bingxu, Shen Xiao Li
PMID: 40167953
Journal: Apoptosis
Application: WB
Reactivity: Human
Publish date: 2025 Apr
-
Citation
-
F-box/WD Repeat-Containing Protein 5 Promotes Breast Cancer Progression by Regulating Ferroptosis via Enhancing Krüppel-like Factor 13 Ubiquitination Through Phosphoinositide 3-Kinase/Serine/Threonine Protein Kinase Pathway
Author: Chen Chen, Hui Li, Ziyi Zhang, Haipeng Li, Hongtao Li
PMID: 40228045
Journal: Rejuvenation Research
Application: WB
Reactivity: Human
Publish date: 2025 Apr
-
Citation
-
Clinacanthus nutans restores the intestinal barrier in UC via regulatings oxidative stress to suppress the occurrence of ferroptosis
Author: Ximin Wang, Qing Luo, Jing Yang, Weijie Peng, Gengting Dong, Xianjing Hu, Weibo Dai
PMID: 1NOPMID25052001
Journal: Journal Of Functional Foods
Application: WB,IHC-P
Reactivity: Mouse
Publish date: 2025 Apr
-
Citation
-
Augmented the sensitivity of photothermal-ferroptosis therapy in triple-negative breast cancer through mitochondria-targeted nanoreactor
Author: Min Mu, Bo Chen, Hui Li, Rangrang Fan, Yuanli Yang, Lihua Zhou, Bo Han, Bingwen Zou, Nianyong Chen, Gang Guo
PMID: 39332776
Journal: Journal Of Controlled Release
Application: WB
Reactivity: Human
Publish date: 2024 Sept
-
Citation
-
Nanovesicle-templated nanogel: A dual-modal platform integrating intracellular iron homeostasis disruption for ferroptosis and MRI-guided tumor diagnosis
Author: Jicheng Jiang,et al
PMID: NO PMID 2024092705
Journal: Chemical Engineering Journal
Application: WB
Reactivity: Mouse
Publish date: 2024 Sep
-
Citation
-
Salidroside alleviates ferroptosis in FAC-induced Age-related macular degeneration models by activating Nrf2/SLC7A11/GPX4 axis
Author: Meijiang Zhu,et al
PMID: 39260309
Journal: International Immunopharmacology
Application: WB
Reactivity: Mouse
Publish date: 2024 Sep
-
Citation
-
QBT improved cognitive dysfunction in rats with vascular dementia by regulating the Nrf2/xCT/GPX4 and NLRP3/Caspase-1/GSDMD pathways to inhibit ferroptosis and pyroptosis of neurons
Author: Lu Feng,et al
PMID: 39265351
Journal: International Immunopharmacology
Application: WB
Reactivity: Rat
Publish date: 2024 Sep
-
Citation
-
Polystyrene nanoplastic exposure actives ferroptosis by oxidative stress-induced lipid peroxidation in porcine oocytes during maturation
Author: He Yijing,et al
PMID: 39223579
Journal: Journal Of Animal Science And Biotechnology
Application: WB
Reactivity: Pig
Publish date: 2024 Sep
-
Citation
-
Bone marrow mesenchymal stem cells with PTBP1 knockdown protect against cerebral ischemia-reperfusion injury by inhibiting ferroptosis via the JNK/P38 pathway in rats
Author: Hailei Shan,et al
PMID: 39306318
Journal: Neuroscience
Application: WB
Reactivity: Rat
Publish date: 2024 Sep
-
Citation
-
Shikonin induces ferroptosis in osteosarcomas through the mitochondrial ROS-regulated HIF-1α/HO-1 axis
Author: Congcong Lu,et al
PMID: 39456499
Journal: Phytomedicine
Application: IHC-P
Reactivity: Mouse
Publish date: 2024 Oct
-
Citation
-
bmp10 maintains cardiac function by regulating iron homeostasis
Author: Ruiqin Hu,et al
PMID: 39414074
Journal: Journal Of Genetics And Genomics
Application: WB
Reactivity: Zebrafish
Publish date: 2024 Oct
-
Citation
-
Exploring the Mechanisms of the Ferroptosis-Related Gene TGFBR1 in Autoimmune Uveitis Based on Machine Learning Models
Author: Danlei Zhang,et al
PMID: NO PMID2024110102
Journal: Research Square
Application: WB
Reactivity: Mouse
Publish date: 2024 Oct
-
Citation
-
The SIRT6/BAP1/xCT signaling axis mediates ferroptosis in cisplatin-induced AKI
Author: Songyuan Yang,et al
PMID: 39455033
Journal: Cellular Signalling
Application: WB
Reactivity: Human
Publish date: 2024 Oct
-
Citation
-
SAT1/ALOX15 Signaling Pathway Is Involved in Ferroptosis After Skeletal Muscle Contusion
Author: Huihuang Yang, Yingmin Li, Weihao Zhu, Xiaowei Feng, Hongjian Xin, Hao Chen, Guozhong Zhang, Min Zuo, Bin Cong, Weibo Shi
PMID: 39457099
Journal: International Journal Of Molecular Sciences
Application: WB
Reactivity: Rat
Publish date: 2024 Oct
-
Citation
-
Reserpine alleviates cisplatin-induced acute kidney injury via anti-ferroptosis and cGAS/STING pathway
Author: Nahua Xu,et al
PMID: 39377110
Journal: Renal Failure
Application: WB
Reactivity: Human,Rat
Publish date: 2024 Oct
-
Citation
-
Periodontal pathogen Fusobacterium nucleatum promotes ulcerative colitis by ferroptosis-mediated gut barrier disruption
Author: Shuze Chen,et al
PMID: NO PMID 2024101209
Journal: Research Square
Application: WB
Reactivity: Human,Mouse
Publish date: 2024 Oct
-
Citation
-
Resveratrol alleviates depression-like behaviors by inhibiting ferroptosis via AKT/NRF2 pathway
Author: Chen Li,et al
PMID: 39571625
Journal: Brain Research Bulletin
Application: WB
Reactivity: Rat
Publish date: 2024 Nov
-
Citation
-
Loss of interferon regulatory factor-1 prevents lung fibrosis by upregulation of pon1 expression
Author: Aiyuan Zhou,et al
PMID: 39487505
Journal: Respiratory Research
Application: WB
Reactivity: Mouse
Publish date: 2024 Nov
-
Citation
-
Tanshinone IIA alleviates liver fibrosis through inducing inactivation and ferroptosis in hepatic stellate cells
Author: Dan Wang ,et al
PMID: NO PMID 2024112913
Journal: Research Square
Application: WB
Reactivity: Human
Publish date: 2024 Nov
-
Citation
-
Intestinal DHA-PA-PG axis promotes digestive organ expansion by mediating usage of maternally deposited yolk lipids
Author: Chen Zhengfang, He Mudan, Wang Houpeng, Li Xuehui, Qin Ruirui, Ye Ding, Zhai Xue, Zhu Junwen, Zhang Quanqing, Hu Peng, Shui Guanghou, Sun Yonghua
PMID: 39528516
Journal: Nature Communications
Application: IF,WB
Reactivity: Zebrafish
Publish date: 2024 Nov
-
Citation
-
NPR1 promotes cisplatin resistance by inhibiting PARL-mediated mitophagy-dependent ferroptosis in gastric cancer
Author: Chengwei Wu,et al
PMID: 39476297
Journal: Cell Biology And Toxicology
Application: WB
Reactivity: Mouse
Publish date: 2024 Nov
-
Citation
-
Angiotensin II Induces Vascular Endothelial Dysfunction by Promoting Lipid Peroxidation-Mediated Ferroptosis via CD36
Author: Qian Zhou,et al
PMID: 39595632
Journal: Biomolecules
Application: WB
Reactivity: Human
Publish date: 2024 Nov
-
Citation
-
Resveratrol inhibits ferroptosis in the lung tissues of heat stroke-induced rats via the Nrf2 pathway
Author: Yingfei Chen,et al
PMID: 39563478
Journal: BMC Pharmacology And Toxicology
Application: IF
Reactivity: Human
Publish date: 2024 Nov
-
Citation
-
Baicalein alleviates cisplatin-induced acute kidney injury by inhibiting ALOX12-dependent ferroptosis
Author: Guo Shanshan,et al
PMID: 38805781
Journal: Phytomedicine
Application: WB
Reactivity: Mouse
Publish date: 2024 May
-
Citation
-
A novel apoferritin nanocage with ECM promoting, ferroptosis suppressing and inflammation targeting property for osteoarthritis therapy
Author: Deng Yuxin,et al
PMID: NO PMID20240542
Journal: Chemical Engineering Journal
Application: WB
Reactivity: Mouse
Publish date: 2024 May
-
Citation
-
DDX39B protects against sorafenib-induced ferroptosis by facilitating the splicing and cytoplasmic export of GPX4 pre-mRNA in hepatocellular carcinoma
Author: Li Qin,et al
PMID: 38701867
Journal: Biochemical Pharmacology
Application: WB
Reactivity: Human
Publish date: 2024 May
-
Citation
-
Ferrostatin‑1 alleviates liver injury via decreasing ferroptosis following ricin toxin poisoning in rat
Author: Ruijiao Lin, Zijie Jia, Hongbing Chen, Hongli Xiong, Cunhao Bian, Xin He, Bi Wei, Junfeng Fu, Minzhu Zhao, Jianbo Li
PMID: 38437911
Journal: Toxicology
Application: WB
Reactivity: Rat
Publish date: 2024 Mar
-
Citation
-
Identification and validation of ferroptosis-related gene SLC2A1 as a novel prognostic biomarker in AKI
Author: Huaying Wang, Yuanyuan Li, Xinran Liu, Yonggui Wu
PMID: 38517368
Journal: Aging-Us
Application: IHC-P
Reactivity: Mouse
Publish date: 2024 Mar
-
Citation
-
Central role of Sigma-1 receptor in ochratoxin A-induced ferroptosis
Author: Chen Wenying, Han Lingyun, Yang Ruiran, Wang Hongwei, Yao Song, Deng Huiqiong, Liu Shuangchao, Zhou Yao, Shen Xiao Li
PMID: 38896176
Journal: Archives Of Toxicology
Application: WB
Reactivity: Human
Publish date: 2024 Jun
-
Citation
-
Sesquiterpene lactones from Tithonia diversifolia with ferroptosis-inducing activities
Author: Ding Aoxue,et al
PMID: 38997098
Journal: Phytochemistry
Application: WB
Reactivity: Mouse
Publish date: 2024 Jul
-
Citation
-
Saikosaponin A attenuates osteoclastogenesis and bone loss by inducing ferroptosis
Author: Li Tian-Qi, Liu Yan, Feng Chong, Bai Jin, Wang Zi-Rou, Zhang Xiang-Yu, Wang Xin-Xing
PMID: 39114369
Journal: Frontiers In Molecular Biosciences
Application: WB
Reactivity: Mouse
Publish date: 2024 Jul
-
Citation
-
Family with sequence similarity 83, member A (FAM83A) inhibits ferroptosis via the Wnt/β-catenin pathway in lung squamous cell cancer
Author: Wang Cong, Zhang Jing, Wang Hongjiao, Chen Ruixue, Lu Ming
PMID: 39033191
Journal: Cell Death Discovery
Application: WB
Reactivity: Human
Publish date: 2024 Jul
-
Citation
-
Rosmarinic acid liposomes suppress ferroptosis in ischemic brain via inhibition of TfR1 in BMECs
Author: Jia Cuiling,et al
PMID: 38968791
Journal: Phytomedicine
Application: WB
Reactivity: Mouse
Publish date: 2024 Jul
-
Citation
-
Wogonin Alleviates DCD Liver Ischemia/Reperfusion Injury by Regulating ALOX15/iNOS-mediated Ferroptosis
Author: Jia Degong,et al
PMID: 38946036
Journal: Transplantation
Application: WB
Reactivity: Rat
Publish date: 2024 Jul
-
Citation
-
Flavonoid 4, 4′-dimethoxychalcone selectively eliminates senescent cells via activating ferritinophagy
Author: Wang Tianxiang,et al
PMID: 38176315
Journal: Redox Biology
Application: WB
Reactivity: Mouse
Publish date: 2024 Jan
-
Citation
-
Iron-Based Nanovehicle Delivering Fin56 for Hyperthermia-Boosted Ferroptosis Therapy Against Osteosarcoma
Author: Zhang Yiran,et al
PMID: 38192634
Journal: International Journal Of Nanomedicine
Application: IF
Reactivity: Mouse
Publish date: 2024 Jan
-
Citation
-
Closed‐loop of Catalyzed Lactate Oxidization Synergistically Sensitizes Apoptosis and Ferroptosis for Cancer Therapy
Author: Ma Yajun,et al
PMID: no pmid240204
Journal: Chemnanomat
Application: WB
Reactivity: Mouse
Publish date: 2024 Feb
-
Citation
-
Upregulation of circ-0069561 promotes diabetic kidney disease progression
Author: Yonggui Wu,et al
PMID: NOPMID24122705
Journal: Research Square
Application: WB
Reactivity: Mouse
Publish date: 2024 Dec
-
Citation
-
Tomatidine Alleviates Intervertebral Disc Degeneration by Activating the Nrf2/HO-1/GPX4 Signaling Pathway
Author: Ze Li,et al
PMID: NOPMID24123106
Journal: Drug Design Development And Therapy
Application: WB
Reactivity: Rat
Publish date: 2024 Dec
-
Citation
-
Zinc Attenuates Bisphenol A-Induced Reproductive Toxicity in Male Mice by Inhibiting Ferroptosis and Apoptosis Through Improving Zinc Homeostasis
Author: Yuejia Li,et al
PMID: 39645636
Journal: Biological Trace Element Research
Application: WB
Reactivity: Mouse
Publish date: 2024 Dec
-
Citation
-
FBXW7-Mediated Downregulation of GPX4 Aggravates Acute Kidney Injury Following Ischemia‒Reperfusion
Author: Zhang Li-Min, Liu Xiao-Meng, Guo Dong-Wei, Li Fan, Hao Jun, Zhao Song
PMID: 39207602
Journal: Inflammation
Application: WB,IF-cell
Reactivity: Human
Publish date: 2024 Aug
-
Citation
-
Multimodal enhancement of ferroptosis for synergistic cascade colorectal cancer therapy
Author: Wu Ziying,et al
PMID: NO PMID20240847
Journal: Chemical Engineering Journal
Application: IF
Reactivity: Mouse
Publish date: 2024 Aug
-
Citation
-
Serum HMGB-1 released by ferroptosis and necroptosis as a novel potential biomarker for systemic lupus erythematosus
Author: Guowang Zhao, Xingzi Wang, Hongtao Lei, Ni Ruan, Bo Yuan, Songbiao Tang, Nan Ni, Zan Zuo, Linting Xun, Mei Luo, Qiuyan Zhao, Jialong Qi, Ping Fu
PMID: 39128419
Journal: International Immunopharmacology
Application: WB
Reactivity: Human
Publish date: 2024 Aug
-
Citation
-
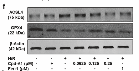
Cpd-A1 alleviates acute kidney injury by inhibiting ferroptosis
Author: Chen Ying,et al
PMID: 38641746
Journal: Acta Pharmacologica Sinica
Application: WB
Reactivity: Mouse
Publish date: 2024 Apr
-
Citation
-
Ferroptosis-related lncRNA NRAV affects the prognosis of hepatocellular carcinoma via the miR-375-3P/SLC7A11 axis
Author: Zong Ke, Lin Caifeng, Luo Kai, Deng Yilei, Wang Hongfei, Hu Jianfei, Chen Shi, Li Renfeng
PMID: 38637761
Journal: BMC Cancer
Application: WB
Reactivity: Human
Publish date: 2024 Apr
-
Citation
-
Icariin inhibits chondrocyte ferroptosis and alleviates osteoarthritis by enhancing the SLC7A11/GPX4 signaling
Author: Xiao Juan,et al
PMID: 38636375
Journal: International Immunopharmacology
Application: WB,IHC-P
Reactivity: Human,Rat
Publish date: 2024 Apr
-
Citation
-
Angiotension II directly bind P2X7 receptor to induce myocardial ferroptosis and remodeling by activating human antigen R
Author: Zhong Xin,et al
PMID: 38626575
Journal: Redox Biology
Application: WB
Reactivity: Mouse
Publish date: 2024 Apr
-
Citation
-
Effects of the ferroptosis inducer erastin on osteogenic differentiation and biological pathways of primary osteoblasts
Author: Bao Jiaqi,et al
PMID: 38578221
Journal: Connective Tissue Research
Application: WB
Reactivity: Human
Publish date: 2024 Apr
-
Citation
-
Vitamin D inhibits ferroptosis and mitigates the kidney injury of prediabetic mice by activating the Klotho/p53 signaling pathway
Author: Chen Hao,et al
PMID: 38558206
Journal: Apoptosis
Application: WB
Reactivity: Mouse
Publish date: 2024 Apr
-
Citation
-
SBFI26 induces triple- negative breast cancer cells ferroptosis via lipid peroxidation
Author: Zhang Yiyuan,et al
PMID: 38516826
Journal: Journal Of Cellular And Molecular Medicine
Application: WB
Reactivity: Human
Publish date: 2024 Apr
-
Citation
-
Ferritin was involved in interleukin-17A enhanced osteogenesis through autophagy activation
Author: Wenlin Yuan, Yuting Yang, Yingming Wei, Xufei Yu, Jiaqi Bao, Jiahui Zhong, Zhongxiu Wang, Lili Chen
PMID: 37713787
Journal: International Immunopharmacology
Application:
Reactivity:
Publish date: 2023 Sept
-
Citation
-
Hsa-miR-26a-5p improves OSCC sensitivity to ferroptosis by inhibiting SLC7A11
Author: Beiming Liang, Yadong Wu
PMID: 37776596
Journal: Archives Of Oral Biology
Application: WB
Reactivity: Human
Publish date: 2023 Sept
-
Citation
-
YAP/ACSL4 Pathway-Mediated Ferroptosis Promotes Renal Fibrosis in the Presence of Kidney Stones
Author: Li L, Ye Z, Xia Y, et al
PMID: 37893066
Journal: Biomedicines
Application: WB
Reactivity: Mouse
Publish date: 2023 Oct
-
Citation
-
Vitamin D ameliorates Aeromonas hydrophila-induced iron-dependent oxidative damage of grass carp splenic macrophages by manipulating Nrf2-mediated antioxidant pathway
Author: Sun, H., Wang, D., Ren, J., Liu, J., Wang, Z., Wang, X., Zhang, A., Yang, K., Yang, M., & Zhou, H.
PMID: 37805110
Journal: Fish & Shellfish Immunology
Application: WB
Reactivity: Yellow catfish
Publish date: 2023 Oct
-
Citation
-
Analysis and Identification of Ferroptosis-Related Gene Signature for Acute Lung Injury
Author: Wang Jing, Yue Xiao-Qi, Li Yu-Ting, Jiang Miao, Liu Jun-Chao, Zhao Zi-Gang, Niu Chun-Yu
PMID: 37878471
Journal: Shock
Application: IHC-P
Reactivity: Mouse
Publish date: 2023 Oct
-
Citation
-
Aeromonas hydrophila causes ferroptotic damage via its secreted effectors targeting splenic macrophages in teleost
Author: Hao Sun, Xiaoyu Ma, Qingqing Liu, Hengyi Hu, Xinyan Wang, Anying Zhang, Kun Yang, Mu Yang, Hong Zhou
PMID: 2NOPMID25030401
Journal: Aquaculture
Application: WB
Reactivity: Fish
Publish date: 2023 Oct
-
Citation
-
mTOR signaling pathway regulates embryonic development and rapid growth of triploid crucian carp
Author: Huang Z , Dai L, Peng F,et al
PMID: NO PMID202311
Journal: Aquaculture Reports
Application: IHC-P
Reactivity: Mouse
Publish date: 2023 Nov
-
Citation
-
PM 2.5 juvenile exposure-induced spermatogenesis dysfunction by triggering testes ferroptosis and antioxidative vitamins intervention in adult male rats
Author: Liu X, Ai Y, Xiao M, et al
PMID: 37801247
Journal: Environmental Science And Pollution Research
Application: WB
Reactivity: Rat
Publish date: 2023 Nov
-
Citation
-
Interleukin-17 alleviates erastin-induced alveolar bone loss by suppressing ferroptosis via interaction between NRF2 and p-STAT3
Author: Bao J, Wang Z, Yang Y, et al
PMID: 37961757
Journal: Journal Of Clinical Periodontology
Application: WB
Reactivity: Mouse
Publish date: 2023 Nov
-
Citation
-
Multifunctional Fe3O4-PEI@HA nanoparticles in the ferroptosis treatment of hepatocellular carcinoma through modulating reactive oxygen species
Author: Ziwei Liang, Yuhui Wang, Jiapu Wang, Tao Xu, Shilong Ma, Qi Liu, Liqin Zhao, Yan Wei, Xiaojie Lian, Di Huang
PMID: 37207386
Journal: Colloids And Surfaces B: Biointerfaces
Application: WB
Reactivity: Human
Publish date: 2023 May
-
Citation
-
Protective effect of rutin on ferroptosis‐induced oxidative stress in aging laying hens through Nrf2/HO‐1 signaling
Author:
PMID: 36378583
Journal: Cell Biology International
Application: WB
Reactivity: Chicken
Publish date: 2023 Mar
-
Citation
-
Ferrostatin-1 improves BMSC survival by inhibiting ferroptosis
Author: Xie, Q., Sun, Y., Xu, H., Chen, T., Xiang, H., Liu, H., Wang, R., Tan, B., Yi, Q., Tian, J., & Zhu, J.
PMID: 36708941
Journal: Archives Of Biochemistry And Biophysics
Application: WB
Reactivity: Rat
Publish date: 2023 Mar
-
Citation
-
Paeoniflorin alleviates ischemia/reperfusion induced acute kidney injury by inhibiting Slc7a11-mediated ferroptosis
Author: Ma L, Liu X, Zhang M, et al
PMID: 36753983
Journal: International Immunopharmacology
Application: WB,IHC-P
Reactivity: Human
Publish date: 2023 Mar
-
Citation
-
Autophagy-mediated ferroptosis involved in nickel-induced nephrotoxicity in the mice
Author: Yang, Q., Zuo, Z., Zeng, Y., Ouyang, Y., Cui, H., Deng, H., Zhu, Y., Deng, J., Geng, Y., Ouyang, P., Lai, W., Du, Z., Ni, X., Yin, H., Fang, J., & Guo, H.
PMID: 37235900
Journal: Ecotoxicology And Environmental Safety
Application: WB
Reactivity: Mouse
Publish date: 2023 Jul
-
Citation
-
Cyclovirobuxine D pretreatment ameliorates septic heart injury through mitigation of ferroptosis
Author:
PMID: 37522059
Journal: Experimental And Therapeutic Medicine
Application: WB
Reactivity: Rat
Publish date: 2023 Jul
-
Citation
-
Boosting ferroptosis and microtubule inhibition for antitumor therapy via a carrier-free supermolecule nanoreactor
Author:
PMID: 36816538
Journal: Journal Of Pharmaceutical Analysis
Application: WB
Reactivity: Mouse
Publish date: 2023 Jan
-
Citation
-
Di-(2-ethylhexyl) phthalate induces ferroptosis in prepubertal mouse testes via the lipid metabolism pathway
Author: Xia Wang, Dinggang Li, Xiangqin Zheng, Yifan Hong, Jie Zhao, Wei Deng, Mingxin Wang, Lianju Shen, Chunlan Long, Guanghui Wei, Shengde Wu
PMID: 38050670
Journal: Environmental Toxicology
Application: WB
Reactivity: Mouse
Publish date: 2023 Dec
-
Citation
-
Low intensity pulsed ultrasound ameliorates Adriamycin-induced chronic renal injury by inhibiting ferroptosis
Author: Ouyang, Z. Q., Shao, L. S., Wang, W. P., Ke, T. F., Chen, D., Zheng, G. R., Duan, X. R., Chu, J. X., Zhu, Y., Yang, L., Shan, H. Y., Huang, L., & Liao, C. D.
PMID: 37652897
Journal: Redox Report
Application: WB
Reactivity: Rat
Publish date: 2023 Aug
-
Citation
-
p53 deacetylation alleviates calcium oxalate deposition-induced renal fibrosis by inhibiting ferroptosis
Author:
PMID: 37236026
Journal: Biomedicine & Pharmacotherapy
Application: WB
Reactivity: Mouse
Publish date: 2023 Aug
-
Citation
-
STING promotes ferroptosis through NCOA4-dependent ferritinophagy in acute kidney injury
Author: Jin, L., Yu, B., Wang, H., Shi, L., Yang, J., Wu, L., Gao, C., Pan, H., Han, F., Lin, W., Lai, E. Y., Wang, Y. F., & Yang, Y.
PMID: 37634745
Journal: Free Radical Biology And Medicine
Application: WB
Reactivity: Human,Mouse
Publish date: 2023 Aug
-
Citation
-
Renal tubule-targeted dexrazoxane suppresses ferroptosis in acute kidney injury by inhibiting ACMSD
Author: Zhang Yunjing, Wu Jicheng, An Quanlin, Zhu Huanhuan, Su Xinwan, Wang Ying, Xie Xishao, Zhang Jian, Yao Xi, Weng Chunhua, Feng Shi, Mao Jianhua, Fu Xianghui, Han Fei, Cao Xin, Wang Ben, Lin Weiqiang
PMID: 22NOPMID25020602
Journal: Nano Research
Application: WB
Reactivity: Human
Publish date: 2023 Apr
-
Citation
-
Shikonin and cisplatin synergistically overcome cisplatin resistance of ovarian cancer by inducing ferroptosis via upregulation of HMOX1 to promote Fe2+ accumulation
Author:
PMID: 36773431
Journal: Phytomedicine
Application: WB
Reactivity: Human
Publish date: 2023 Apr
-
Citation
-
All-trans retinoic acid inhibits the malignant behaviors of hepatocarcinoma cells by regulating ferroptosis
Author: Sun, Y., He, Y., Tong, J., Liu, D., Zhang, H., He, T., & Bi, Y.
PMID: 36157492
Journal: Genes & Diseases
Application: WB
Reactivity: Human
Publish date: 2022 May
-
Citation
-
ROS-responsive fluorinated polyethyleneimine vector to co-deliver shMTHFD2 and shGPX4 plasmids induces ferroptosis and apoptosis for cancer therapy
Author:
PMID: 34879292
Journal: Acta Biomaterialia
Application: WB
Reactivity: Mouse
Publish date: 2022 Mar
-
Citation
-
Therapeutic Potential of Astragaloside IV Against Adriamycin-Induced Renal Damage in Rats via Ferroptosis
Author: Qin, L. Y., Guan, P., Wang, J. X., Chen, Y., Zhao, Y. S., Yang, S. C., Guo, Y. J., Wang, N., & Ji, E. S.
PMID: 35370757
Journal: Frontiers In Pharmacology
Application: IHC-P,WB
Reactivity: Rat
Publish date: 2022 Mar
-
Citation
-
Ferroptosis participates in neuron damage in experimental cerebral malaria and is partially induced by activated CD8 + T cells
Author: Liang, J., Shen, Y., Wang, Y., Huang, Y., Wang, J., Zhu, Q., Tong, G., Yu, K., Cao, W., Wang, Q., Li, Y., & Zhao, Y.
PMID: 35725567
Journal: Molecular Brain
Application: WB,IHC-P,IF
Reactivity: Mouse
Publish date: 2022 Jun
-
Citation
-
Dihydroartemisinin inhibits the growth of pancreatic cells by inducing ferroptosis and activating antitumor immunity
Author:
PMID: 35569552
Journal: European Journal Of Pharmacology
Application: WB
Reactivity: Mouse
Publish date: 2022 Jul
-
Citation
-
Andrographolide protects bone marrow mesenchymal stem cells against glucose and serum deprivation under hypoxia via the NRF2 signaling pathway
Author: Sun, Y., Xu, H., Tan, B., Yi, Q., Liu, H., Chen, T., Xiang, H., Wang, R., Xie, Q., Tian, J., & Zhu, J.
PMID: 35850702
Journal: Stem Cell Research & Therapy
Application: WB
Reactivity: Rat
Publish date: 2022 Jul
-
Citation
-
Agrimonolide inhibits cancer progression and induces ferroptosis and apoptosis by targeting SCD1 in ovarian cancer cells
Author:
PMID: 35526323
Journal: Phytomedicine
Application: WB
Reactivity: Human
Publish date: 2022 Jul
-
Citation
-
Lipocalin-2 in neutrophils induces ferroptosis in septic cardiac dysfunction via increasing labile iron pool of cardiomyocytes
Author: Huang, Y., Zhang, N., Xie, C., You, Y., Guo, L., Ye, F., Xie, X., & Wang, J.
PMID: 35990970
Journal: Frontiers In Cardiovascular Medicine
Application: WB
Reactivity: Mouse
Publish date: 2022 Aug
-
Citation
-
Canonical Wnt signaling works downstream of iron overload to prevent ferroptosis from damaging osteoblast differentiation
Author:
PMID: 35752374
Journal: Free Radical Biology And Medicine
Application: WB
Reactivity: Mouse
Publish date: 2022 Aug
-
Citation
-
Liraglutide attenuates hepatic iron levels and ferroptosis in db/db mice
Author: Song, J. X., An, J. R., Chen, Q., Yang, X. Y., Jia, C. L., Xu, S., Zhao, Y. S., & Ji, E. S.
PMID: 35311455
Journal: Bioengineered
Application: WB
Reactivity: Mouse
Publish date: 2022 Apr
-
Citation
-
Generation of hydroxyl radical-activatable ratiometric near-infrared bimodal probes for early monitoring of tumor response to therapy
Author: Wu, L., Ishigaki, Y., Zeng, W., Harimoto, T., Yin, B., Chen, Y., Liao, S., Liu, Y., Sun, Y., Zhang, X., Liu, Y., Liang, Y., Sun, P., Suzuki, T., Song, G., Fan, Q., & Ye, D.
PMID: 34686685
Journal: Nature Communications
Application: WB
Reactivity: Mouse
Publish date: 2021 Oct
-
Citation
-
Erastin-induced ferroptosis causes physiological and pathological changes in healthy tissues of mice
Author: Zhao, J., Xu, B., Xiong, Q., Feng, Y., & Du, H.
PMID: 34396451
Journal: Molecular Medicine Reports
Application: WB
Reactivity: Mouse
Publish date: 2021 Oct
-
Citation
Products with the same target and pathway
GPX4 Rabbit Polyclonal Antibody
Application: WB
Reactivity: Mouse,Rat
Conjugate: unconjugated
GPX4 Recombinant Rabbit Monoclonal Antibody [JU11-31] - BSA and Azide free
Application: WB,IHC-P,IF-Cell,FC
Reactivity: Human,Mouse,Rat,Zebrafish,Pig,Cynomolgus monkey
Conjugate: unconjugated
